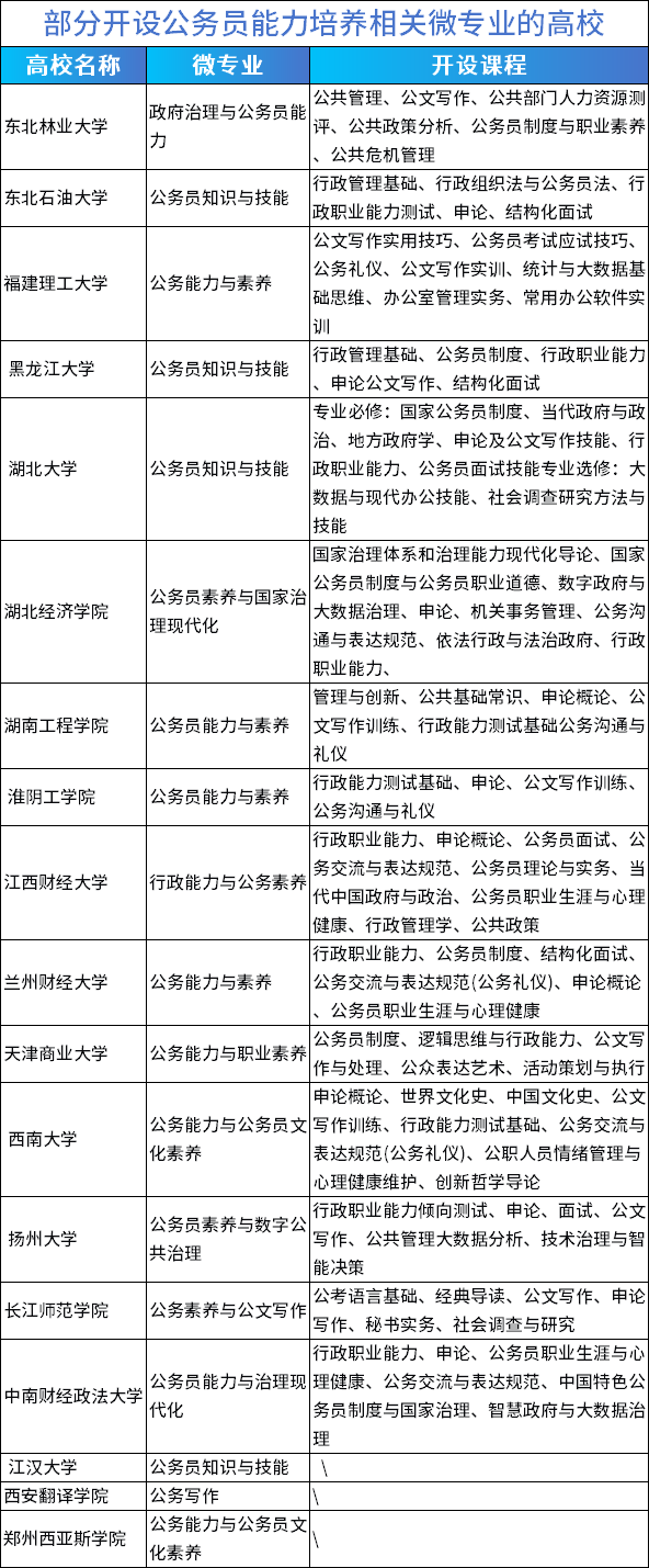
2020年,黑龙江大学政府管理学院开创了先河,推出了“公务员知识与技能”微专业课程。这一举措旨在为有意向进入党政机关、企事业单位及社会团体工作的学生打下坚实的知识和技能基础,使其成为首批探索此领域的高校之一。
随后,众多高等学府纷纷效仿,关注到大学生的“体制内”就业需求,相继开设了与公务员相关的微专业课程。这些课程的设计,不仅响应了学生对提升公务员职业能力的渴望,也体现了教育界对就业市场变化的敏锐洞察

由各高校开设课程可知,申论写作、结构化面试等这些以往只能在辅导机构学到的课程,正在成为大学里微专业的“必修课”。微专业学制通常为1年,且和动辄上万的考公培训费用相比,微专业按学分收费,大多数高校的学费不到2000,这无疑切中了大学生的“需求痛点”,对于有考公计划的学生而言,相当有吸引力。
除了申论和面试外,不少高校还将公务员交流与表达规范、公务礼仪、公务员职业生涯与心理健康等课程纳入微专业的学习范围。有网友表示,这些课程有助于提升公务能力与素养,但对于准备公务员考试的学生而言,并非是首要考虑因素。



