高考,如同一场没有硝烟的战争,有人凯旋而归,有人铩羽而归。但别担心,今天就给各位高考规划师们带来一个超级 “大彩蛋”—— 上海插班生政策。


什么是上海插班生政策?
上海插班生可不是什么 “野鸡政策” 哦,它是上海市教委特别为大一新生设置的转学机制。简单来说,就是给那些在高考中未能如愿进入理想高校的学子们一次 “重生” 的机会。
哪些人有机会参加?
不管你家孩子高考后进入的是 985、211 高校,还是一本二本,亦或是民办本科,只要是本科层次,都有机会在大一下学期的五月参加上海插班生考试。嘿,这就好比是一场 “二次高考”,但压力可比高考小多啦!
考试有多牛?
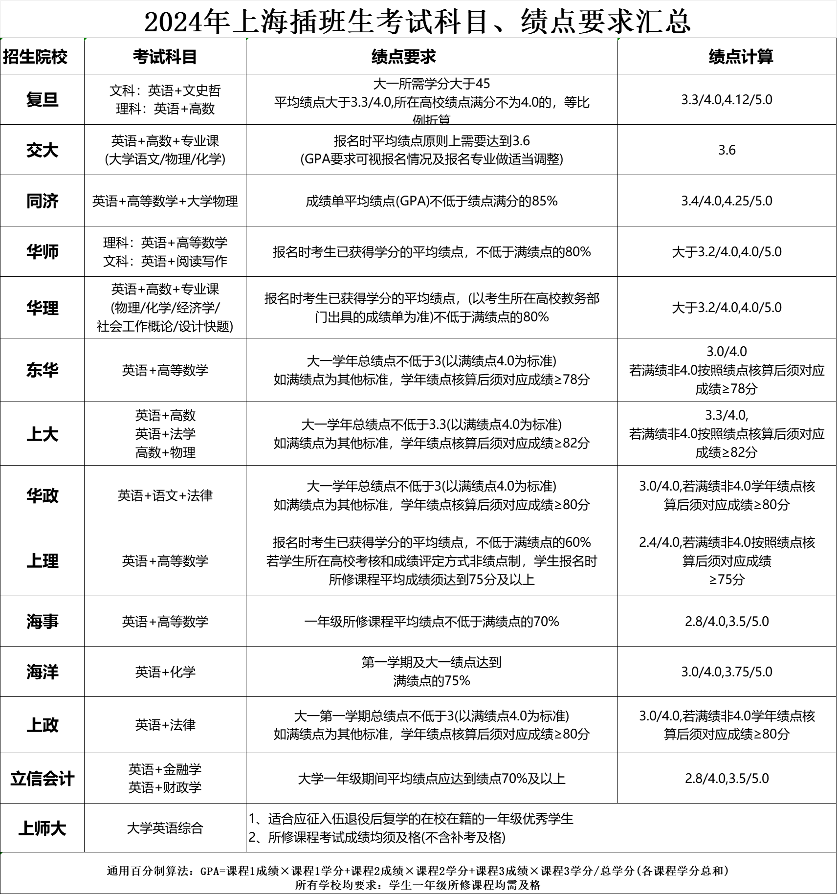
这场考试可是由上海市教委组织的,参与的院校有 14 所之多,涵盖了国家 985、211 以及重点高校。如果孩子顺利完成大一学业并成功通过插班生考试,那么大二就能转入心仪的高校继续学习。而且哦,最终获得的毕业证和那些通过高考直接进入该校的同学是一模一样的!这简直就是 “弯道超车” 的绝佳机会。

高考失利不用怕,插班生来拯救
对于那些高考中发挥失常的学子们,你们的学习能力毋庸置疑,只是可能由于某种 “小意外” 未能进入理想高校。现在,上海插班生考试就是你们的 “救命稻草”。与其选择复读这条充满艰辛的道路,不如把孩子送到上海读大学,说不定明年的 5 月 25 日,你家孩子就迎来了转校的惊喜呢!
高考规划师们,一定要把这个好政策告诉那些还在为孩子高考失利而苦恼的家长们。让我们一起为孩子们的未来加油助力,让上海插班生政策成为他们实现梦想的新起点!



