很多家长一提起学医,脑海中就浮现出白大褂、手术台、与死神赛跑的医生形象。这确实是临床医学的真实写照。临床医生面对的是人体各个系统,从内科外科到妇产科儿科,工作包括坐诊查房开药做手术,甚至24小时轮转值夜班。
但口腔医学完全不同。虽然都是医学,口腔医生聚焦的是牙齿和口腔颌面部。工作环境大多是医院口腔科或牙科诊所,对抗的是龋齿、牙周炎、牙齿不齐、口腔肿瘤。每天做的是补牙拔牙根管治疗、镶牙种植牙正畸这些精细化操作。口腔医生除了公立医院,还可以更灵活地选择民营诊所甚至自己开诊所,职业路径更多元。
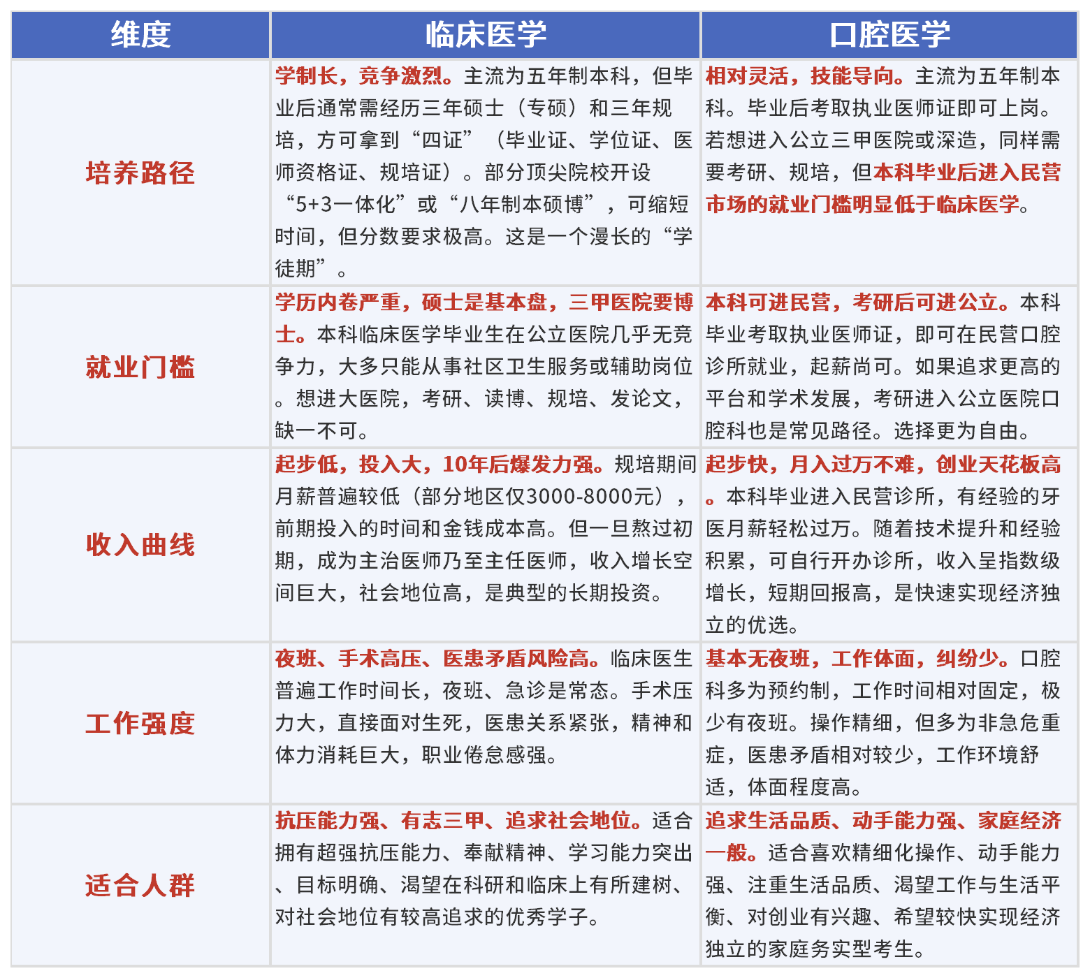
从核心区别看,临床医学是广度上的大科,面对整个人体的生命系统。口腔医学是深度上的专科,聚焦口腔这个特定器官系统。临床医生需要掌握更全面的医学知识体系,职业风险和精神压力更大。口腔医生更侧重精湛的动手能力和特定专业技能,职业生涯的自主性和灵活性更高。

作为高考志愿规划师,给考生推荐医学方向时,直接对照三个分数段就能快速判断。
分数够顶尖985 211的5+3或八年制临床
考生成绩优异,分数能冲到清华北大上交复旦浙大这些顶尖名校的临床医学5+3一体化或八年制项目,那就毫不犹豫推荐临床医学。这是学霸的顶级赛道,意味着最顶尖的医学教育、最优秀的师资和平台。八年苦读结束,手握四证成为三甲医院的正规军,未来读博留院晋升路径都很顺畅,社会地位和长期回报都是顶级的。这条路虽然辛苦,但对顶级学霸来说,是最能发挥潜力的选择。
分数够老牌医学院5+3但顶尖名校有风险
考生分数在一本线以上较高水平,能进入协和华西同济湘雅这些老牌医学院校的5+3临床医学项目,优先推荐临床医学5+3。这仍然是进入好医院的黄金途径,能提供扎实的临床训练和学历保障。但如果考生对牙科有极致热爱,而且有极强的自律性和动手能力,能扛住考研的巨大压力,那么选择口腔医学五年制并做好毕业后考研的充分准备,也是可行的方案。口腔医学专业性强,就业灵活性更高,但想进好公立医院的竞争同样激烈。
分数在一本线上下的务实派
考生分数刚过一本线或在一本线附近,属于务实派,那就果断推荐口腔医学五年制。在这个分数段选择临床医学本科,毕业后会面临尴尬的就业窘境:公立医院门槛极高,考研难上加难,很可能高不成低不就,付出五年青春却无法成为真正的医生。而口腔医学完全不同,本科毕业只要考下执业医师证,完全可以在民营口腔诊所获得一份高收入、相对体面、工作强度较轻的职业。口腔医学的下限远高于临床医学,对普通家庭的孩子来说,能更快实现经济独立和职业成就感,是非常明智且稳妥的选择。

高报师专用的高考志愿填报系统:
高考志愿规划行业正快速进入数据与智能驱动的新阶段。适配从业人员的专用系统已成为提升服务质量与效率的关键工具。高考志愿规划师与家长考生的核心需求存在明显差异。家长考生更依赖便捷、易懂的工具完成基础查询,而规划师需要更专业、精细、精准的系统支撑全流程服务。
系统对不同阶段规划师均能发挥支撑作用。对于机构,可减少对专业规划师的过度依赖,帮助新手规划师在较短时间内具备接近专业规划师的服务能力。
对于资深规划师,系统能够提升服务效率,支持增加服务数量并提升服务质量,实现专业能力与服务规模的双重提升。
申请系统使用讲解及购买咨询👇






确实,分数刚过一本线时选择口腔专业更稳妥,就业前景也相对明朗,是个值得考虑的方向。
分数刚过一本线选择口腔医学五年制确实是个务实的考虑,就业前景和专业发展都比较稳定,值得认真权衡。
👍
确实,分数刚过一本线时选择口腔医学是个务实的考虑,不少学生本科毕业后进入民营诊所,短短两三年就能站稳脚跟,实现经济独立,也让家人更安心。