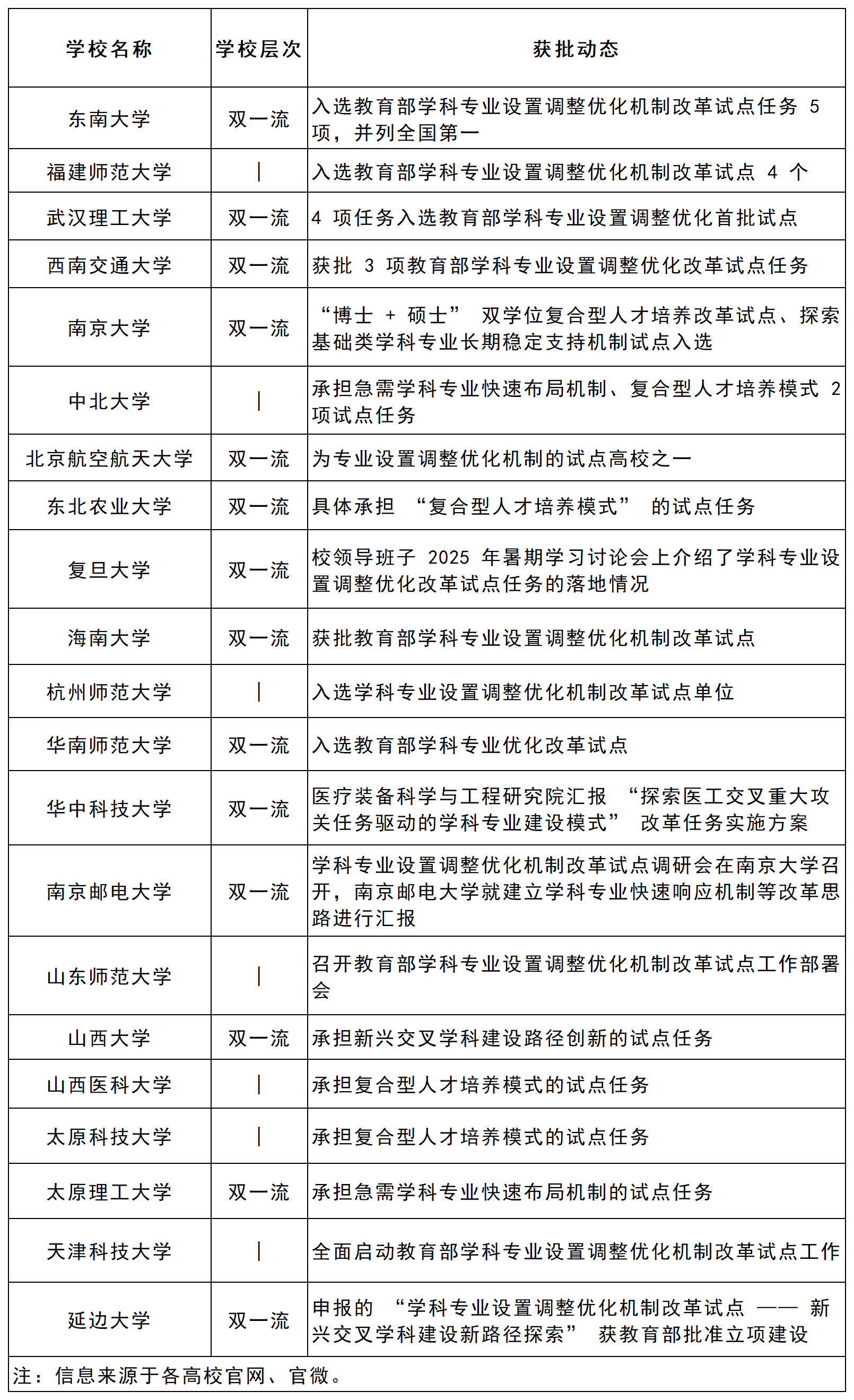
部分教育部学科专业设置调整优化改革试点高校

部分教育部学科专业设置调整优化改革试点高校

部分教育部学科专业设置调整优化改革试点高校

部分教育部学科专业设置调整优化改革试点高校
声明:本站所有文章,如无特殊说明或标注属于用户投稿。 参考资料主要来自国家教育部、各省市考试院、全国大专院校等公开信息。供各位高考志愿规划师或是在进行高考志愿填报的学生和家长参考。 如存在错误,可联系我们进行处理,我们会以严谨认真的态度对待,尽快修复错误,以确保内容的准确性。如若本站内容侵犯了原著者的合法权益,可联系我们进行处理。

给TA打赏
共{{data.count}}人
人已打赏
最新资讯

职业技术大学与普通本科大学,有什么区别?

2026-1-30 9:45:00

最新资讯

单场引流50+,现场转化率30%:揭秘寒假“学霸归来”全套执行SOP

2026-1-30 10:27:49

3 条回复 A文章作者 M管理员
  1. 贺柟老师

    专业设置得紧跟产业发展,单靠书本知识确实难以适应现实需求了。

  2. Lila

    专业分流后职业规划的衔接确实关键。之前学生填报时只关注专业名称,入学后才发现课程方向与就业预期不符。现在结合目标城市企业招聘要求反推课程匹配度,并通过校企合作案例展示,能更好帮助学生提前规划。

  3. 李楠Timothy

    高校试点学科调整让专业选择更贴近时代需求,为学子指引未来方向,这样的改革既有智慧又充满温情。

个人中心
购物车
优惠劵
今日签到
有新私信 私信列表
搜索