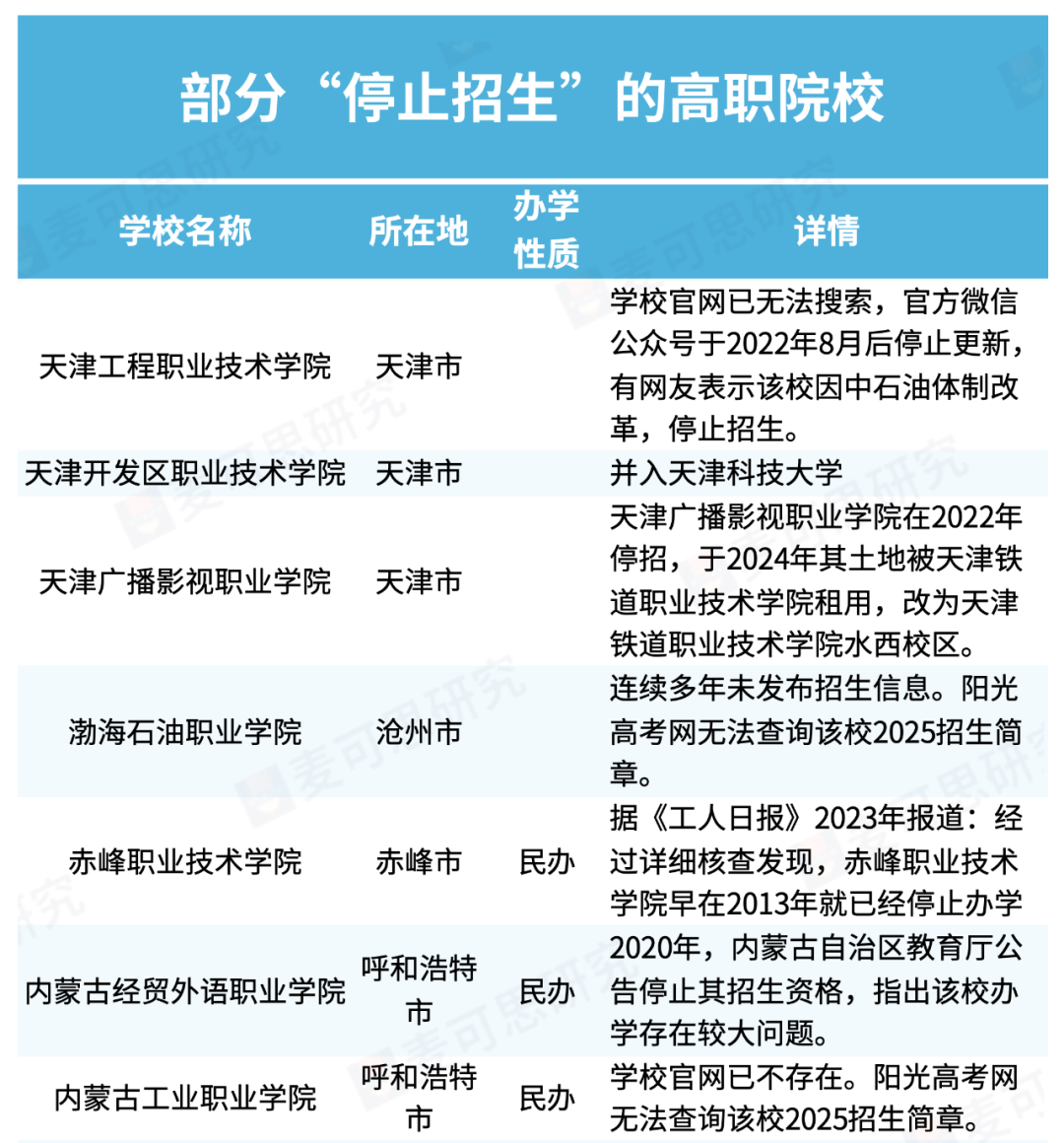
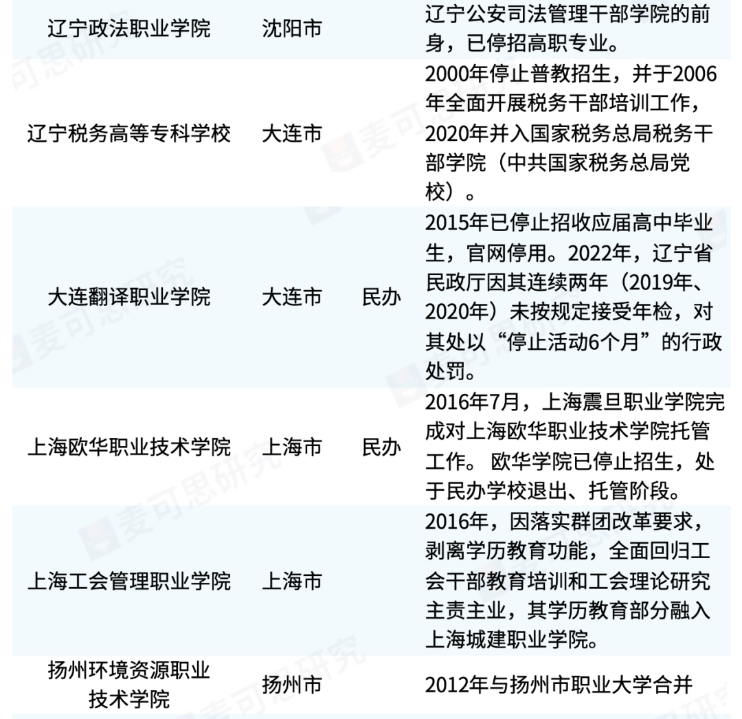
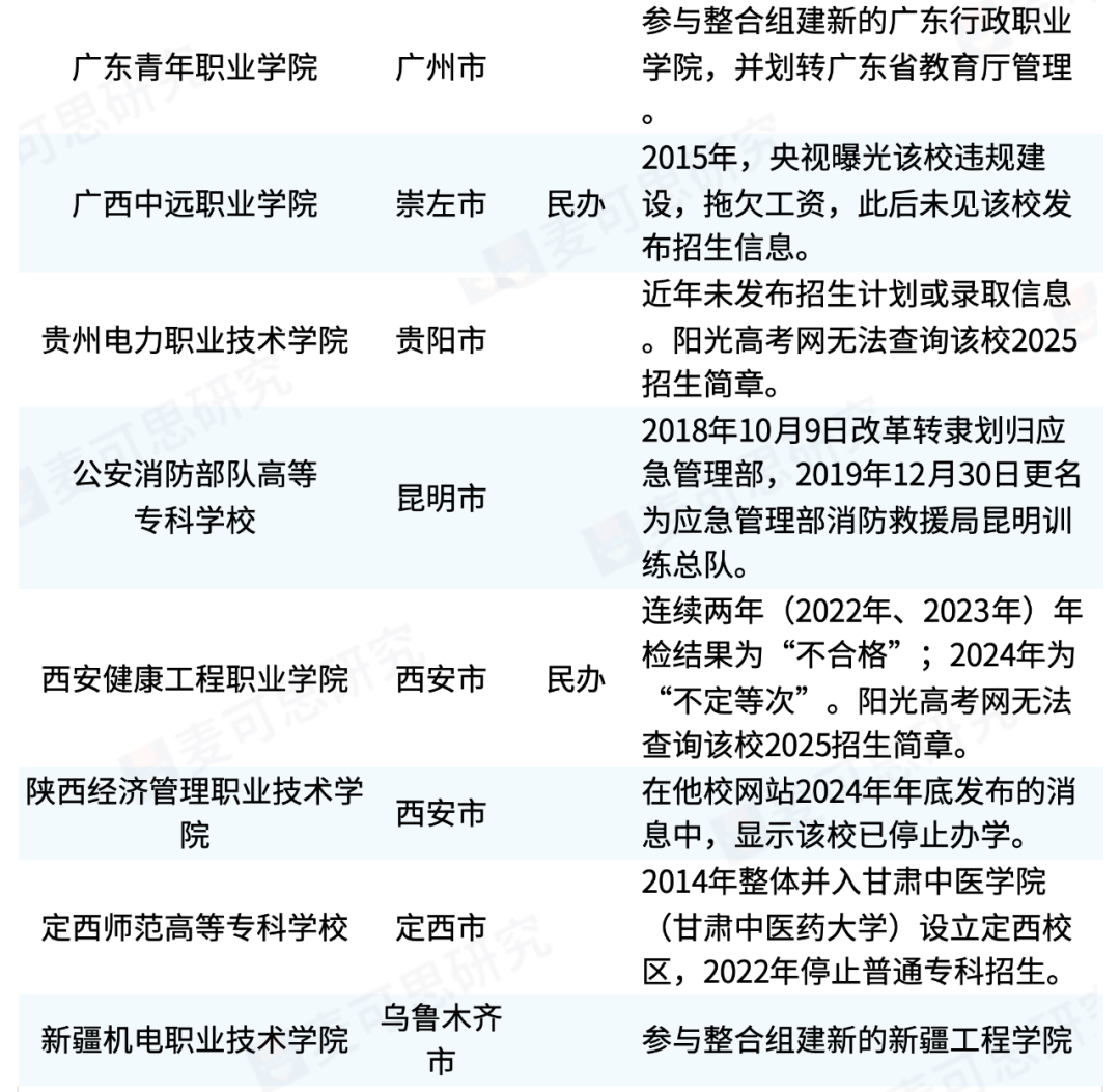
部分“停止招生”的高职院校盘点!

部分“停止招生”的高职院校盘点!

来源:麦可思研究

部分“停止招生”的高职院校盘点!
部分“停止招生”的高职院校盘点!
部分“停止招生”的高职院校盘点!
部分“停止招生”的高职院校盘点!
部分“停止招生”的高职院校盘点!
声明:本站所有文章,如无特殊说明或标注属于用户投稿。 参考资料主要来自国家教育部、各省市考试院、全国大专院校等公开信息。供各位高考志愿规划师或是在进行高考志愿填报的学生和家长参考。 如存在错误,可联系我们进行处理,我们会以严谨认真的态度对待,尽快修复错误,以确保内容的准确性。如若本站内容侵犯了原著者的合法权益,可联系我们进行处理。

给TA打赏
共{{data.count}}人
人已打赏
最新资讯

16次高考的唐尚珺拒绝做网红,当年龄成为门槛,教育能否成为出路?

2025-7-24 11:19:57

最新资讯

8所高校,或将拥有保研资格!

2025-7-24 14:39:00

2 条回复 A文章作者 M管理员
  1. Karen1985

    很有帮助!

  2. 心如月

    高职教育的最新动态值得关注

个人中心
购物车
优惠劵
今日签到
有新私信 私信列表
搜索