可使用CTRL+F进行关键词检索
北京
点击查看详情
本科提前批录取:7月8日至17日
特殊类型招生录取:7月18日
本科普通批录取:7月19日至24日
高职单招录取:7月26日至28日
专科提前批录取:7月26日至29日
专科普通批录取:7月30日至8月1日
天津
点击查看详情
- ✱强基计划院校,香港院校:录取时间为7月上旬,预计7月7日公布录取结果。
- ✱艺术类本科批次:根据教育部要求,校考阶段院校在7月9日左右开始录取;校考阶段院校录取结束后,再进行统考阶段院校录取。预计7月13日公布录取结果。
- ✱体育类本科批次:录取时间为7月上旬,预计7月13日公布录取结果。
- ✱普通类提前本科批次:军队、公安、司法类等院校在6月底至7月初进行体检、体测、政治考察等工作,录取时间为7月上旬,预计7月13日公布录取结果;
- ✱普通本科批次A阶段:录取时间为7月中旬,预计7月21日公布录取结果。
- ✱普通本科批次B阶段:录取时间为7月下旬,预计7月26日公布录取结果。
- ✱高职(专科)批次:录取时间为7月底,预计8月2日公布录取结果;
- 注:高职(专科)批次(含普通类、艺术类、体育类)填报志愿时间为7月26日至7月28日。
- 各批次征询志愿录取时间安排
- ✱艺术类本科批次征询:填报时间为7月13日,预计7月15日公布录取结果。
- ✱体育类本科批次征询:填报时间为7月13日,预计7月15日公布录取结果。
- ✱普通类提前本科批次(含A、B阶段)征询:填报时间为7月13日,预计7月15日公布录取结果。
- ✱普通本科批次A阶段征询:填报时间为7月21日,预计7月23日公布录取结果。
- ✱普通本科批次B阶段征询:填报时间为7月26日至27日,预计7月29日公布录取结果。
- ✱高职(专科)批次征询:填报时间为8月2日,预计8月4日公布录取结果。
河北
点击查看详情
1.本科提前批A段
●7月7日至11日 集中填报志愿录取
●7月12日至13日 征集志愿录取
2.本科提前批B段、对口本科批
●7月13日至15日 集中填报志愿录取
●7月17日至18日 征集志愿录取
3.本科提前批C段
●7月19日至21日录取
4.本科批
●7月22日至24日 集中填报志愿录取
●7月27日至28日 第一次征集志愿录取
●8月2日至3日 第二次征集志愿录取
5.专科提前批、对口专科批
●8月4日至6日 集中填报志愿录取
●8月8日至9日 征集志愿录取
6.专科批
●8月10日至12日 集中填报志愿录取
●8月14日至15日 第一次征集志愿录取
●8月18日至19日 第二次征集志愿录取
●8月26日至27日 第三次征集志愿录取
以上是我省2025年普通高考各批次(段)录取时间预计安排,根据录取进程,时间可能有所调整。
各批次志愿填报时间请考生查看准考证背面或登录河北省教育考试院官网、官方微信公众号查看《2025年河北省普通高考志愿填报须知》。
山西
点击查看详情
一、艺术本科提前批7月5日至10日录取。
二、普通本科提前批(A、B、C段)(7月12日至24日)
普通本科提前批(A段)院校7月12日至15日录取;
普通本科提前批(B段)院校7月15日至20日录取;
普通本科提前批(C段)院校7月21日至24日录取。
三、艺术本科批7月24日至29日录取。
四、体育本科批7月24日至29日录取。
五、普通本科批7月29日至8月11日录取。
六、普通专科(高职)提前批(含艺术专科(高职)提前批)8月15日至18日录取。
七、艺术专科(高职)批、体育专科(高职)批8月19日至22日录取。
八、普通专科(高职)批8月23日至30日录取。
九、征集志愿
各批次按相关规定投档后完不成招生计划的院校分批次实行网上征集志愿。征集志愿的填报时间、方式和要求,请考生关注山西招生考试网(www.sxkszx.cn)发布的有关公告。
每批次录取结束后,当批次征集志愿前,考生可登录山西招生考试网查询录取结果。
内蒙古
点击查看详情
1.本科提前批A段(含普通类、艺术类)
- 7月5日9:00,将填报了本科提前批A段普通类、艺术类志愿且符合投档要求的考生档案全部投档,高校下载考生志愿信息。
- 7月5日17:00前,本科提前批A段普通类综合评价招生高校(专业)录取结束。
- 7月10日17:00前,本科提前批A段普通类高水平运动队原则上录取结束,部分未完成招生计划可随后续录取进行。
- 7月10日17:00前,本科提前批A段艺术类录取结束。
2.本科提前批B段(含普通类、艺术类、体育类)
- 7月6日上午,将填报了本科提前批B段普通类计划〔含军事、公安、司法行政警察类、中国消防救援学院、北京电子科技学院等院校(专业)和本科提前批B段其他本科招生计划〕志愿且符合相关院校专业组投档要求的考生档案进行模拟投档,相关高校查看本校生源情况,并与自治区教育考试院沟通联系,完成计划调整及投档比例确认等工作。7月6日下午,将此类考生档案,按高校确定的投档比例进行正式投档,相关高校下载考生第一志愿信息,并在7月8日上午完成第一志愿录取。前一志愿完成录取后,公布剩余招生计划,网上征集考生志愿,高校依次对后续志愿考生进行录取。7月10日上午左右,此类计划录取结束。其中,填报军事、公安、司法行政警察类、中国消防救援学院、北京电子科技学院等专业志愿的考生还需参加相应的政治考核(考察)、面试、体检(军检)、体能测评(考试)等合格后才具备投档资格。
- 7月11日,将填报了本科提前批B段艺术类、体育类志愿且符合相关院校专业组投档要求的考生档案进行模拟投档,相关高校查看本校生源情况,并与自治区教育考试院沟通联系,完成计划调整及投档比例确认等工作。7月12日,将此类考生档案,按高校确定的投档比例进行正式投档,相关高校下载考生第一志愿信息,并在7月13日完成第一志愿录取。前一志愿完成录取后,公布剩余招生计划,网上征集考生志愿,高校依次对后续志愿考生进行录取。7月15日左右,此类计划录取结束。
3.普通类高职(专科)提前批
- 7月10日下午左右,将填报了高职(专科)提前批普通类计划〔军事(定向培养军士)、公安、司法行政警察类〕志愿且符合相关院校专业组投档要求,相关政治考核(考察)、面试、体能测试、体检均合格且符合相关招生要求的考生档案进行模拟投档,相关高校查看本校生源情况,并与自治区教育考试院沟通联系,完成计划调整及投档比例确认等工作。7月11日,将此类考生档案,按高校确定的投档比例进行正式投档,相关高校下载考生第一志愿信息,并在7月12日上午完成第一志愿录取。前一志愿完成录取后,公布剩余招生计划,网上征集考生志愿,高校依次对后续志愿考生进行录取。7月13日左右,此类计划录取结束。
4.本科提前批C段普通类
- 7月14日上午左右,将填报了本科提前批C段普通类志愿且符合相关院校专业组投档要求的考生档案进行模拟投档,相关高校查看本校生源情况,并与自治区教育考试院沟通联系,完成计划调整及投档比例确认等工作。
- 7月14日下午,将填报了本科提前批C段普通类志愿且符合相关院校专业组投档要求的考生档案,按高校确定的投档比例进行正式投档,相关高校下载考生第一志愿信息,并在7月15日完成第一志愿录取;前一志愿完成录取后,公布剩余招生计划,网上征集考生志愿,高校依次对后续志愿考生进行录取。
- 7月17日左右,此类计划录取结束。
5.本科批
- 7月17日左右,将填报了本科批志愿且符合相关院校专业组投档要求的考生档案进行模拟投档,相关高校及时查看本校生源情况,并与自治区教育考试院沟通联系,完成计划调整及投档比例确认等工作。
- 7月20日左右,按高校确定的投档比例进行正式投档,高校下载考生第一志愿信息,并在规定时限内完成第一志愿录取;前一志愿完成录取后,公布剩余招生计划,网上征集考生志愿,高校依次对后续志愿考生进行录取。
- 7月30日左右,本科批录取结束。
6.高职(专科)提前批艺术、体育类
- 8月4日,将填报了高职(专科)提前批艺术、体育类志愿且符合相关院校专业组投档要求的考生档案进行模拟投档,相关高校查看本校生源情况,并与自治区教育考试院沟通联系,完成计划调整及投档比例确认等工作。
- 8月5日,按高校确定的投档比例进行正式投档,高校下载考生第一志愿信息,并在规定时限内完成第一志愿录取;前一志愿完成录取后,公布剩余招生计划,网上征集考生志愿,高校依次对后续志愿考生进行录取。
- 8月8日,高职(专科)提前批艺术、体育类录取结束。
7.高职(专科)批
- 8月9日,将填报了高职(专科)批志愿且符合相关院校专业组投档要求的考生档案进行模拟投档,相关高校查看本校生源情况,并与自治区教育考试院沟通联系,完成计划调整及投档比例确认等工作。
- 8月11日,按高校确定的投档比例进行正式投档,高校下载考生第一志愿信息,并在规定时限内完成第一志愿录取;前一志愿完成录取后,公布剩余招生计划,网上征集考生志愿,高校依次对后续志愿考生进行录取。
- 8月17日,高职(专科)批原则上录取结束,部分高职(专科)高校(专业)新增计划,将视情况再开展后续录取。
辽宁
点击查看详情
一、普通类
1.香港、强基计划招生院校录取:7月7日前。
2.本科提前批院校录取:7月12日至18日。
(1)7月12日至15日,第一阶段录取;
(2)7月16日8:00—12:00,考生查询剩余招生计划并按时填报“征集志愿”;
(3)7月16日18:00至18日,补充录取。
3.教育部高校专项招生录取:7月17日至18日。
4.本科批院校录取:7月20日至31日。
(1)7月20日至24日11:00,第一阶段录取;
(2)第一次“征集志愿”补充录取:
①7月25日8:00—15:00,考生查询剩余招生计划并按时填报“征集志愿”;
②7月26日15:00至7月28日11:00,补充录取;
(3)第二次“征集志愿”补充录取:
①7月29日8:00—15:00,考生查询剩余招生计划并按时填报“征集志愿”;
②7月30日15:00至7月31日,补充录取。
5.高职(专科)提前批院校录取:8月1日至7日。
(1)8月1日至4日, 第一阶段录取;
(2)8月5日8:00—12:00,考生查询剩余招生计划并按时填报“征集志愿”;
(3)8月5日18:00至7日,补充录取。
6.高职(专科)批院校录取:8月8日至16日。
(1)8月8日至8月10日11:00, 第一阶段录取;
(2)第一次“征集志愿”补充录取:
①8月11日8:00—12:00,考生查询剩余招生计划并按时填报“征集志愿”;
②8月11日18:00至8月13日11:00,第一次“征集志愿”补充录取;
(3)第二次“征集志愿”补充录取:
①8月14日8:00—12:00,考生查询剩余招生计划并按时填报“征集志愿”;
②8月14日18:00至8月16日,补充录取。
二、艺术类
1.本科提前批院校录取:7月7日至12日。
2.本科批院校录取:7月13日至22日。
(1)7月13日至18日,第一阶段录取;
(2)7月19日8:00—15:00,考生查询剩余招生计划并按时填报“征集志愿”;
(3)7月19日18:00至22日,补充录取。
3.艺术类高职(专科)批院校录取:7月25日至31日。
(1)7月25日至28日,第一阶段录取;
(2)7月29日8:00—15:00,考生查询剩余招生计划并按时填报“征集志愿”;
(3)7月29日18:00至31日,补充录取。
三、体育类
1.高水平运动队招生录取:7月11日至14日。
2.本科批院校录取:7月15日至22日。
(1)7月15日至18日,第一阶段录取;
(2)7月19日8:00—15:00,考生查询剩余招生计划并按时填报“征集志愿”;
(3)7月19日18:00至22日,补充录取。
3.高职(专科)批院校录取:7月25日至31日。
(1)7月25日至28日,第一阶段录取;
(2)7月29日8:00—15:00,考生查询剩余招生计划并按时填报“征集志愿”;
(3)7月29日18:00至31日,补充录取。
吉林
点击查看详情

黑龙江
点击查看详情
至7月5日18:00,我省网上填报志愿已截止。根据《2025年黑龙江省全国普通高等学校招生计划》,各批次录取时间安排如下,请广大考生及时关注黑龙江省招生考试信息港发布的录取信息。

提醒
1.考生收到院校的录取通知书后,应及时通过省招考院或院校指定的信息渠道进行核实和确认录取结果。
2.考生凭录取通知书和身份证到报名所在县(市、区)招考机构提取纸质档案,按录取院校规定的时间及有关要求办理报到等手续。不能按时报到的已录取考生,应在院校规定的时间内提出书面申请,经同意后方可延期报到。
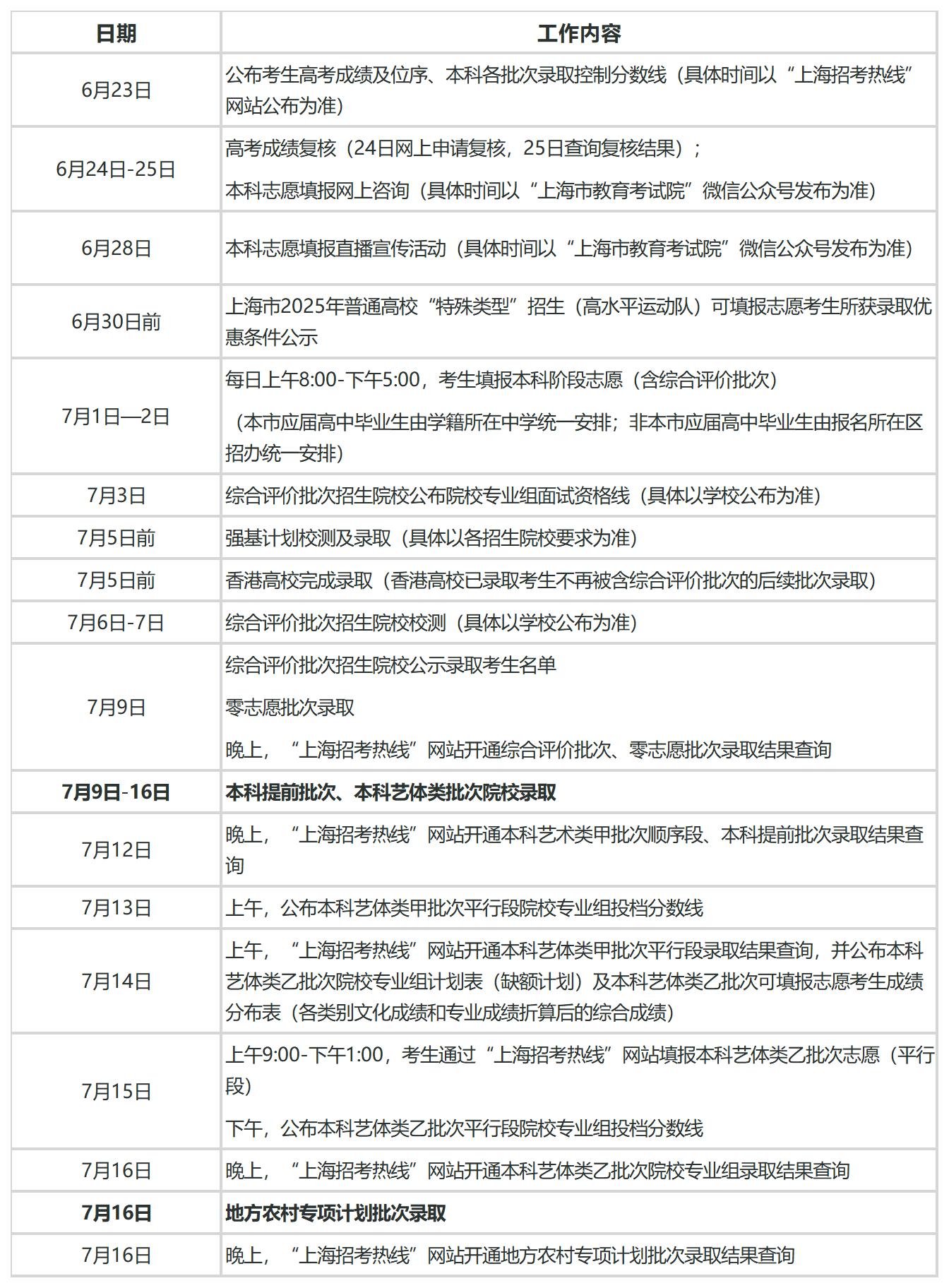
上海
点击查看详情


江苏
点击查看详情
2025年,江苏省普通高校招生各科类录取批次和时间安排如下。
(一)普通类
本科提前批次:7月8日—14日录取;
本科批次:7月18日—25日录取;
专科批次:8月1日—7日录取。
本科提前批次包括军队院校、公安政法院校(专业)、航海院校(专业)、地方专项计划、乡村教师定向培养计划、农村订单定向医学生免费培养计划、其他院校等。
强基计划、军队院校招收飞行学员、综合评价招生(A类高校)等类型的录取,安排在本科提前批次投档前完成。高校专项计划、综合评价招生(B类高校)、高水平运动队等类型的录取,安排在本科提前批次录取后、本科批次投档前完成。
(二)体育类、艺术类
本科提前批次:7月8日至17日录取,其中,艺术类分为2小批;
专科批次:7月29日至31日录取。
(三)专科补录
在统招录取工作结束后,对未完成计划的专科院校组织补录。具体办法另行公布。
江苏省2025年普通类各批次录取安排

江苏省2025年体育类各批次录取安排

江苏省2025年艺术类各批次录取安排

浙江
点击查看详情
一、普通类
- 6月26日左右 公布分段线、成绩一分一段表,提供考生成绩、位次号查询。向强基计划招生高校提供入围考生的高考成绩、体检信息、特殊类型招生控制线。
- 6月29日8:30—6月30日17:30 符合要求考生填报提前录取院校、第一段平行录取、高校专项计划、高水平运动队、地方专项计划、浙江警察学院三位一体招生志愿。
- 7月1—9日 军检、政审。
- 7月5日前 强基计划、西湖大学创新班录取。
- 7月7日前 香港单招高校录取。
- 7月8日 高水平大学三位一体招生录取。
- 7月9日 浙江警察学院投档录取。
- (一)普通类提前录取
- 第一段:
- 第一志愿投档 7月12日8:30
- 退档录检结束 7月12日16:30
- 第二志愿投档 7月13日8:30
- 退档录检结束 7月13日11:00
- 第三志愿投档 7月13日14:30
- 退档录检结束 7月13日16:30
- 第四志愿投档 7月14日8:30
- 退档录检结束 7月14日11:00
- 第五志愿投档 7月14日14:30
- 退档录检结束 7月14日16:30
- 军校征求志愿 7月15日上午
- 军校征求志愿投档 7月15日14:00
- 军校征求志愿录取 7月15日17:00
- 高校专项计划投档 7月15日20:30
- 高校专项计划录取 7月16日11:00
- 高水平运动队投档录取 7月16日11:30
- 地方专项计划投档录取 7月16日14:30
- 第二段:
- 第一志愿投档 7月17日8:30
- 退档录检结束 7月17日10:30
- 第二志愿投档 7月17日14:30
- 退档录检结束 7月17日16:00
- 第三志愿投档 7月17日16:30
- 退档录检结束 7月17日18:00
- 第四志愿投档 7月18日8:30
- 退档录检结束 7月18日10:00
- 第五志愿投档 7月18日10:30
- 退档录检结束 7月18日12:00
- 第一段:
- (二)普通类平行录取
- 第一段平行投档录取:
- 向院校提供模拟投档情况 7月18日20:30
- 平行志愿投档 7月21日8:30
- 退档录检结束 7月22日16:30
- 公布剩余计划 7月24日上午
- 第二段志愿填报: 7月26日8:30—7月27日17:30
- 第二段平行投档录取:
- 平行志愿投档 7月30日14:30
- 退档录检结束 7月31日16:30
- 公布征求计划 8月2日上午
- 征求志愿填报: 8月3日8:30—17:30
- 征求志愿投档录取:
- 征求志愿投档 8月5日8:30
- 退档录检结束 8月5日16:30
- 第一段平行投档录取:
二、艺术类
- 6月26日左右 公布艺术类文化成绩控制分数线、分段线,成绩一分一段表,提供艺术类考生综合分成绩、位次号查询。
- 6月29日8:30—6月30日17:30 符合要求考生填报艺术类校考批、统考批第一段平行投档志愿。
- (一)艺术类校考批
- 投档 7月8日8:30
- 退档录检结束 7月11日12:00
- (二)艺术类统考批
- 第一段平行投档录取:
- 平行志愿投档 7月17日8:30
- 退档录检结束 7月18日16:30
- 公布剩余计划 7月24日上午
- 第二段志愿填报: 7月26日8:30—7月27日17:30
- 第二段平行投档录取:
- 平行志愿投档 7月28日14:30
- 退档录检结束 7月29日16:30
- 公布征求计划 8月2日上午
- 征求志愿填报: 8月3日8:30—17:30
- 征求志愿投档录取:
- 征求志愿投档 8月4日8:30
- 退档录检结束 8月4日16:30
- 第一段平行投档录取:
三、体育类
- 6月26日左右 公布体育类分段线、成绩一分一段表,提供体育类考生综合分成绩、位次号查询。
- 6月29日8:30—6月30日17:30 符合要求考生填报体育类提前录取院校、体育类第一段平行投档、特招生院校志愿。
(一)体育类提前录取
- 投档 7月12日8:30
- 退档录检结束 7月12日11:00
(二)体育特招生
- 投档 7月15日8:30
- 退档录检结束 7月15日16:30
(三)体育类平行录取
- 第一段平行投档录取:
- 平行志愿投档 7月17日8:30
- 退档录检结束 7月18日16:30
- 公布剩余计划 7月24日上午
- 第二段志愿填报: 7月26日8:30—7月27日17:30
- 第二段平行投档录取:
- 平行志愿投档 7月28日14:30
- 退档录检结束 7月29日16:30
- 公布征求计划 8月2日上午
- 征求志愿填报: 8月3日8:30—17:30
- 征求志愿投档录取:
- 征求志愿投档 8月4日8:30
- 退档录检结束 8月4日16:30
四、单独考试招生
- 平行录取
- 平行志愿投档 7月6日8:30
- 退档录检结束 7月6日16:30
- 公布征求计划 7月7日晚上
- 征求志愿填报: 7月8日8:30—17:30
- 征求志愿投档录取:
- 征求志愿投档 7月9日8:30
- 退档录检结束 7月9日16:30
(注:上述进程安排中,所有类别征求志愿是否实施视缺额计划而定。)
安徽
点击查看详情

福建
待公布
江西
点击查看详情
高招集中录取安排
我省今年高招集中录取工作将于7月8日-8月11日在江西教育发展大厦进行。共分四个批次进行录取:
1.提前本科批次:7月8日-16日(艺术类13日结束);
2.本科批次:7月17日-29日(17日-19日为特殊选拔和生源预测);
3.提前高职(专科)批次:7月31日-8月3日;
4.高职(专科)批次:8月4日-11日。
山东
点击查看详情

河南
点击查看详情

湖北
点击查看详情
投档录取状态是指考生电子档案在投档录取过程中的运行状态,包括自由可投、已经投档、院校在阅、院校预录或院校预退、录取等6种状态。我省普通高校招生每个批次的平行志愿在正式投档前都要经过反复模拟和与高校交互,正式投档后,已投档考生的档案状态才会发生变化。请考生耐心等候,按下列时间开始查询投档录取状态:
强基计划 7月10日
艺术本科校考批 7月11日
本科提前批 7月14日
艺术本科统考批 7月14日
体育本科批 7月14日
本科普通批 7月22日
技能高考本科批 7月22日
高职高专提前批 8月3日
艺术高职高专批 8月3日
体育高职高专批 8月3日
技能高考高职高专批 8月3日
高职高专普通批 8月14日
未到所填报志愿批次的录取查询时间,是查询不到所填报志愿批次的录取状态信息的。
湖南
点击查看详情

广东
点击查看详情



注:招生录取工作日程表如有变动,请以省教育考试院官微官网相关通知为准
广西
点击查看详情
相关日程可能根据工作需要临时调整,请考生留意广西招生考试院网站发布的公告

海南
点击查看详情

重庆
点击查看详情

四川
点击查看详情
四川2025年普通高校招生录取时间公布

贵州
点击查看详情


云南
点击查看详情
一、录取时间进度计划
(一)普 通 类

(二)艺术、体育类

以上各批次(段)征集志愿次数及时间根据录取进程确定,可能进行适当调整。具体安排以云南省招考频道公布时间为准。
二、投档录取情况查询
7月11日起,考生可登录云南省普通高等学校招生考生服务平台查询本人档案状态。
7月17日起,对于已完成投档的各批次(段),云南省普通高等学校招生考生服务平台将面向考生提供本人已填报并确认的院校专业组投档最低分查询。
已录取考生可登录云南省普通高等学校招生考生服务平台查询本人录取结果。录取期间,云南省招生考试院不发布各院校录取情况,如需了解院校录取具体信息,可向招生院校咨询。
西藏
点击查看详情

陕西
点击查看详情

甘肃
待公布
青海
点击查看详情
2025年我省普通高校招生录取共设置四个批次,依次为:本科提前批次、本科批、高职(专科)提前批次、高职(专科)批次,各批次设置不同的段,分别投档录取。根据工作安排,现将录取日程安排公布如下:

宁夏
点击查看详情
宁夏2025年普通高校招生录取工作将于7月8日正式开始,预计8月16日全部结束,各批次录取工作时间具体如下:


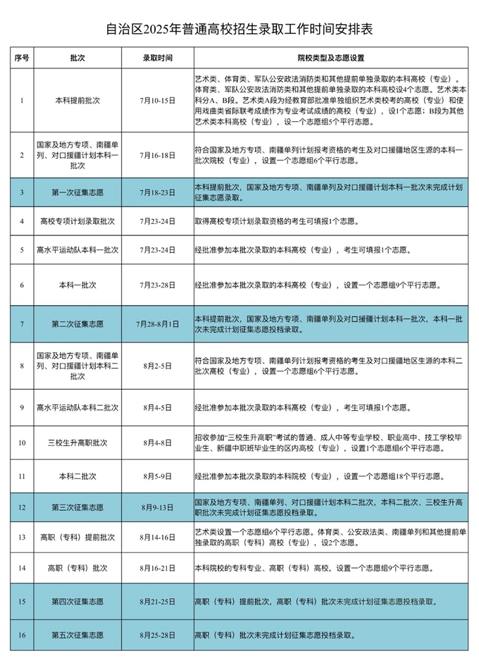
新疆
点击查看详情





👍
✨
👍
很有帮助!
👍
👍
👍
👍
👍
感谢内容整理清晰实用,为报考提供了很大助力!
👍
各省录取日程安排详细明确,为考生和家长提供了清晰的时间参考,这样的信息整理很实用!
👍
清晰明了👍