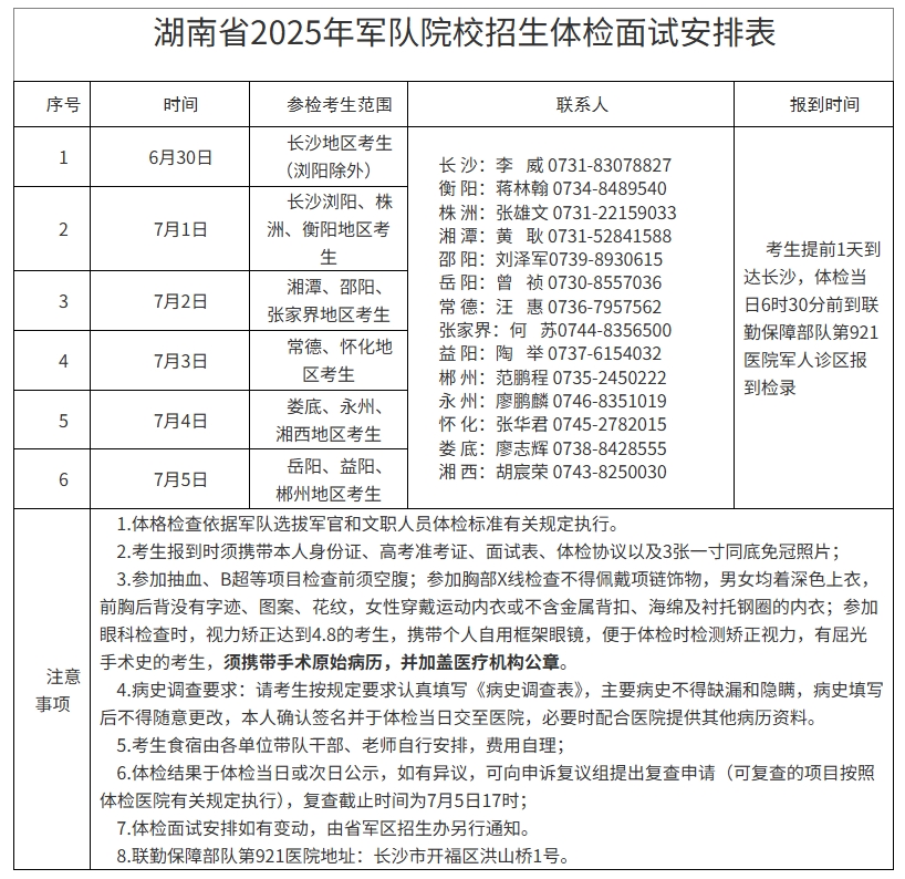
湖南省2025年军队院校招生体检面试安排表

体检面试基本流程
一、确定人员
6月28日划定全省军检控制分数线,确定参加军检考生名单以及各市州考生参检时间,县级兵役机关会同教育部门和考生学校通知参检考生按时参加军检。
二、组织报到
考生按照通知要求,考生于体检当日6:30前到921医院军人诊区报到检录,经工作人员核对考生身份证和准考证后进入待检区。
三、现场编组
按10至20人一组进行编组,编组后由引导员带领该组考生前往候检区等待。
四、体检面试
为加快体检面试进程,根据现场指挥员统一调度,可以多组考生同时进场,体检、面试、心理测试等检查科目同步交叉进行。
五、申诉和复议
体检复议组由省军区招生办、省教育考试院、921医院各1名负责人组成,负责对有争议的体检结论进行复议。考生可现场或于6月30日至7月5日12:00-15:00,到军招体检主检区一楼填写提交复议申请表,由体检复议组根据规定组织复议,复议结论为最终结论。对已签字确认的病史和可通过服用药物或其他治疗手段影响检查结果的项目不予复议,初检结论即最终结论。裸眼视力未达到4.5或矫正视力未达到4.8,或有屈光手术史的考生,可现场申请复查,体检结束后不接受复议。
面试现场设面试复议组,由省军区招生办、省教育考试院和面试组各1名负责人组成,负责对有争议的面试结果进行复议,复议结论为最终结论。
职业适应性检测和精神心理障碍检测,医院已完成结构性访谈或精神心理复核后,不合格者,不予复议。
六、结论查询
体格检查各项结果(辅助性检查除外)和面试结论均当场告知考生本人,对当场不能作出结论的血常规、尿液、血清艾滋病毒抗体等体格检查项目,将在2日内公示。考生体检结果可通过 “湖南招生考试信息港”网站查询。
考生体检注意事项
一、体检注意事项
1.考生须携带本人身份证、准考证等有效证件、3张一寸同底免冠照片,以及面试表和病史调查表,经核实身份后方能参加体检。
2.体检前3天需充分休息,保持清淡饮食,不要进食油腻食物,严禁饮酒(含酒精饮料),避免剧烈运动;体检当日晨起需空腹,抽血、B超检查后方可进食。
3.体检前1天,请洗浴并作好个人清洁卫生。检查当天着便于脱下的服装,不得佩戴项链和玉佩,不得穿着胸前有金属饰物或粘胶图案的衣服;女性勿穿有金属扣子、钢圈的内衣裤,勿穿长裙、连衣裙。
4.以往有晕血、晕针症状的,应提前报告引导员,确保安全。
5.视力需矫正达到4.8的考生,可携带个人自用框架眼镜,便于体检时检测矫正视力。
6.所有体检和面试项目完毕后,需经引导员确认方可离开体检区。考生一旦离开体检区,严禁再次进入体检区域。
二、纪律要求
1.考生必须按指定时间地点报到,不得迟到。
2.考生不得携带通讯工具进入体检区,考生在体检过程中使用通讯工具的视为作弊。
3.考生必须服从引导员指挥,体检作弊、扰乱体检秩序的,一律取消体检资格。
《军队院校招收普通中学高中毕业生工作办法》摘录
第二十四条 面试对象主要从报考军队院校且通过政治考核、达到本省本科一批录取最低控制线(含合并录取批次省单独划定的分数线)的考生中,区分性别、科类(选考科目要求)等,按照总分成绩从高到低的顺序确定。其中,女生、文科类以及报考潜艇、潜水、空降、特种作战、空中战勤(技勤)等特殊岗位的考生,按照招生计划数量的5倍确定;其余考生按照招计划数量的3倍确定。
第二十五条 面试通常在高考成绩公布后进行,由省军区招生工作部门具体组织实施。
面试工作人员由军委训练管理部统一选派,省军区招生工作部门统一管理、集中培训、随机编组。
面试现场实行封闭式管理,除工作人员和面试对象外,其他人员禁止进入。
第二十六条 面试通常按照下列规定,考察了解面试对象的基本素质和有关情况:
(一)通过针对性提问与交流,了解报考军队院校目的;
(二)通过目测观察,查看体型、外貌和精神状态;
(三)通过口令调整,查看身体协调能力和反应能力;
(四)通过针对性问答互动,考察分析和判断问题能力;
(五)通过演讲、归纳、自由问答等形式,考察语言表达能力。
第二十七条 面试结论分为合格和不合格。面试对象有下列情形之一的,面试结论为不合格;
(一)报考动机不端正,投身国防和军队建设的理想信念不坚定;
(二)形象气质差,仪表和气质明显不适合从事军事职业;
(三)行为反应能力差,动作不灵活、不协调;
(四)逻辑思维能力差,思维不连贯、不敏捷;
(五)语言表达能力差,吐字不清、词不达意;
(六)其他不符合面试要求的情形。
面试完成后,面试工作人员应当签字确认面试结论并当场告知面试对象。
第二十八条 面试对象对面试结论有异议的,可以当场申请复核;省军区招生工作部门应当认真组织复核,并将复核结论当场告知面试对象。复核结论为最终结论。




👍
👍
👍
感谢!
赞!
谢谢!