电解质和非电解质

过关秘籍
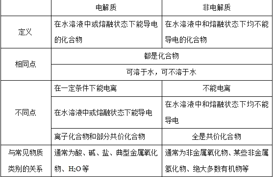
(1)注意“或”与“和”的区别,电解质满足其一即可,而非电解质必须同时满足两个条件。如AlCl3、FeCl3在熔融状态下不导电,但在水溶液中可以电离导电,属于电解质。
(2)电解质和非电解质均为化合物,单质与混合物均不属于电解质。如金属虽然能导电但不是电解质。
(3)电解质在水溶液中或熔融状态下自身发生电离而导电;非电解质在水溶液中和熔融状态下自身都不能发生电离。电解质本身不一定导电,如固体氯化钠本身不导电但在水溶液中能导电,属于电解质。
(4)某些气态化合物属于非电解质,但其在水溶液中因反应生成电解质而导电。如CO2、SO2、NH3、N2O5是非电解质,但H2CO3、H2SO3、NH3·H2O、HNO3是电解质。
(5)大部分难溶盐虽然难溶于水,但是溶解的部分在水中能够完全电离,故属于强电解质。如AgCl、BaSO4、CaCO3、BaCO3等。
(6)电解质与金属的导电原理不同:电解质的导电是因为自由移动的阴、阳离子定向移动产生的;金属导电是由于金属晶体中自由电子的定向移动。



