中央选调生是高考规划中的重要选项,旨在优化公务员队伍结构,为优秀毕业生提供中央部委工作机会。
中央选调生考试特点
考试与国考同时进行,采用国考副省级试卷,考生需在两个考试中选择其一。入职后需基层锻炼,通常部委要求试用期后锻炼两年。此考试级别高,仅限重点高校应届毕业生,招录单位主要是中央部委。尽管招录人数从2019年的62人增至2025年的397人,职位增加67个,但竞争依然激烈。
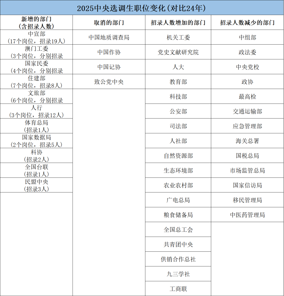
25年中央选调职位变化
此前有机构对外宣传2025最新央选职位选岗,但经很多学生反馈,与自己在本校看到自己符合报考的职位数量、招录人数等,存在很多不一致的问题!!
所以为了让大家了解“真实的”自己可报的岗位,本次给大家选岗,不仅会有具体岗位、招考人数,也有岗位所限制的条件范围。

专业限制与岗位情况
在央选招录岗位中,大部分岗位限制专业不细,一般只限制大类专业,如文学类、理学类、计算机类等,部分岗位不限制专业。其中,法学类专业岗位最多,这也适应了法制化政府的需求。
神秘的央选院校名单
央选院校名单不做公示,只有毕业学校来自被列入名单的 34 所高校的同学,才具备基本的报考资格。根据往年参加 2024 年央选的同学反馈,国内 39 所 985 高校中的 32 所顺利入选,遗憾落选的 7 所高校分别是中国海洋大学、西北农林科技大学、电子科技大学、中央民族大学、华东师范大学、华南理工大学、国防科技大学。除此之外,还有两所 211 高校成功入选此次中央选调生招录高校名单,它们是中国政法大学和中央财经大学。
对于高考规划师和家长来说,了解中央选调高校名单至关重要。在为孩子规划未来时,可以将这些高校作为目标,为孩子的未来发展奠定坚实的基础。
同时,也要关注孩子的兴趣爱好和专业选择,以便在报考时能够选择到最适合孩子的岗位。
让我们一起为孩子的未来加油!



