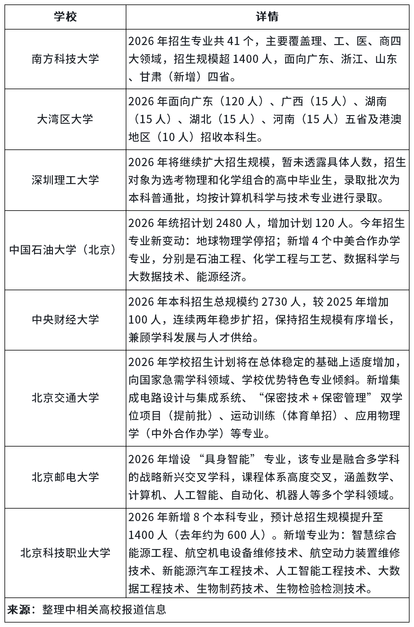
部分高校 2026 年本科生扩招情况


高报师专用的高考志愿填报系统:
高考志愿规划行业正快速进入数据与智能驱动的新阶段。适配从业人员的专用系统已成为提升服务质量与效率的关键工具。高考志愿规划师与家长考生的核心需求存在明显差异。家长考生更依赖便捷、易懂的工具完成基础查询,而规划师需要更专业、精细、精准的系统支撑全流程服务。
系统对不同阶段规划师均能发挥支撑作用。对于机构,可减少对专业规划师的过度依赖,帮助新手规划师在较短时间内具备接近专业规划师的服务能力。
对于资深规划师,系统能够提升服务效率,支持增加服务数量并提升服务质量,实现专业能力与服务规模的双重提升。
申请系统使用讲解及购买咨询👇




