为深入贯彻全国教育大会精神,落实《教育强国建设规划纲要(2024—2035年)》和三年行动计划部署要求,服务国家重大战略需求,加强基础学科拔尖创新人才选拔培养,根据《教育部关于在部分高校开展基础学科招生改革试点工作的意见》(教学〔2020〕1号)等文件要求,浙江大学2026年继续开展基础学科招生改革试点(以下简称强基计划),选拔一批“有志向、有兴趣、有天赋”,基础扎实,有志于服务国家重大战略需求的青年学生进行专门培养,为国家重大战略领域输送后备人才。
招生对象及报名条件
符合2026年普通高等学校招生全国统一考试报名条件,有志于服务国家重大战略需求的高中毕业生均可报名。申请报名考生分为以下两类:
第一类:综合素质优秀、学业成绩优异的考生;
第二类:相关学科领域具有突出潜质和表现的考生,要求在数学、物理、化学、生物学、信息学任一学科全国中学生奥林匹克竞赛中获得全国决赛二等奖及以上奖项。
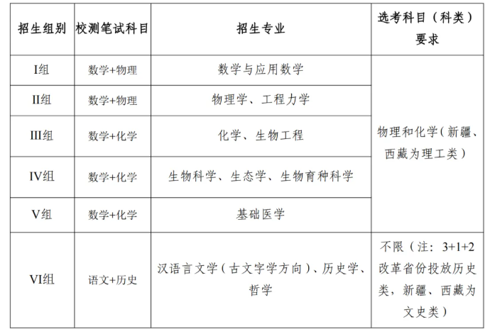
招生专业及招生计划
(一)招生专业及相关要求

(二)各省(自治区、直辖市)招生专业及计划以浙江大学强基计划报名系统公布为准。
报名方式与选拔程序
(一)报名时间和办法
4月13日至4月30日17:00,考生登录浙江大学强基计划报名平台(点击可跳转链接),按报名系统要求准确、完整地完成网上报名。
4月13日至4月26日17:00,第二类考生登录浙江大学强基计划报名平台,按报名系统要求准确、完整地完成网上报名。浙江大学将依据学科特长对第二类考生进行审核,预计于4月28日向第二类考生发布审核结果。审核通过者可获得破格入围资格,审核不通过者可于4月30日17:00前登录浙江大学强基计划报名平台,按第一类考生重新报名或自行取消浙江大学强基计划报名。
每位考生限报一个招生组别,组别内最多可填报不超过4个专业。报考浙江大学强基计划的考生不得兼报其他高校。
(二)考生须参加2026年普通高等学校招生全国统一考试。
(三)学校考核
1.考试确认
审核通过的考生须在规定时间内(5月31日-6月11日中午12:00)登录浙江大学强基计划报名平台进行考试确认并签订、上传考生签字的《诚信考试承诺书》。未在规定时间内进行考试确认的考生将视为自动放弃浙江大学强基计划选拔,不再进入后续选拔环节。
2.初试
高考后出分前,已完成考试确认的第一类考生参加浙江大学组织的初试,初试形式为笔试,具体安排详见后续浙江大学本科生招生网最新公告。笔试科目:Ⅰ组和Ⅱ组为数学和物理,Ⅲ组、Ⅳ组和Ⅴ组为数学和化学,Ⅵ组为语文和历史。
对于第一类考生,浙江大学将根据笔试成绩,按招生组别的分省招生计划数的5倍确定各省入围复试考生名单并公布入围标准,同专业组末位同分考生均予以入围。未入围复试考生不参与后续选拔环节及综合成绩排序。考生可在报名系统内查询笔试成绩及入围情况。
审核通过的第二类考生直接入围复试,不占第一类考生入围名额。
3.复试:所有入围考生统一参加,包括面试和体育测试。
(1)面试:高考后出分前,入围复试的考生须参加浙江大学组织的面试。具体安排详见后续浙江大学本科生招生网最新公告。面试着重考查学生理想信念和家国情怀、学科潜质和科研志向、好奇心和探究欲、问题意识和质疑精神、思维能力和创新潜质。省级教育行政部门提供的考生综合素质档案将作为专家面试的重要参考材料。面试采取专家、考生、考场“三随机”抽签方式,全程录音录像。
(2)体育测试:入围复试的考生须参加体育测试。体育测试项目包括身高/体重(BMI)、肺活量、立定跳远、坐位体前屈。体育测试成绩仅作为录取时同分排序依据。考生确因身体原因不能参加体育测试的,须书面提交体育测试免测申请,免测申请审核通过者可予以免测。体育测试具体安排及免测申请相关注意事项,详见后续浙江大学本科生招生网最新公告。
如遇不可抗力因素,招生流程所作调整,将另行通知。
(四)录取办法
1.考生高考成绩(不含任何政策加分,下同)须达到所在省(自治区、直辖市)的省级教育行政部门或招生考试机构确定的特殊类型相应最低录取控制分数线(非高考改革省份以本省同科类本科一批次录取控制分数线为准)。
2.综合成绩折算办法
综合成绩由高考成绩(占85%)、学校考核成绩(占15%)组成。
Ⅰ组、Ⅱ组:综合成绩(满分1000分)=(高考成绩+高考数学成绩*0.5)/(高考成绩满分+高考数学成绩满分*0.5)*850(四舍五入取2位小数)+学校考核成绩(折算为满分150,四舍五入取2位小数)
Ⅲ组、Ⅳ组、Ⅴ组、Ⅵ组:综合成绩(满分1000分)=高考成绩/高考成绩满分*850(四舍五入取2位小数)+学校考核成绩(折算为满分150,四舍五入取2位小数)。
第一类考生的学校考核成绩由笔试成绩与面试成绩按2:1折算为满分150分。第二类考生的学校考核成绩即复试成绩,计算综合成绩时折算为满分150分。
3.确定录取名单
全程参加学校考核的考生,方可进入综合成绩排序。
高考成绩出分后,对于第一类考生,根据考生填报志愿和在相关省份强基计划的招生计划,按考生综合成绩由高到低排序、按“分数优先,平行志愿”投档规则确定强基计划拟录取名单。同分排序规则:依次按学校考核成绩、学校考核笔试成绩、高考成绩、高考语文成绩、高考数学成绩、高考外语成绩、体育测试成绩排序。
对于第二类考生,综合成绩达到所在省份第一类考生(选考科目为物理和化学)最低录取分数线,浙江大学使用单列计划予以录取。
强基计划拟录取名单经学校审定后,报各省级招生考试机构审核并办理录取手续。被正式录取的考生不再参加本省(自治区、直辖市)后续高考志愿录取;未被录取的考生可正常参加本省(自治区、直辖市)后续各批次高考志愿录取。
培养特色
强基计划学生纳入竺可桢学院实施特别培养,强化使命驱动,厚植家国情怀,培育远大理想。采用“三制三化”(学分制、导师制、书院制和小班化、个性化、国际化)人才培养模式;实施阶段性考核和动态进出机制,对符合培养要求的学生实行本研衔接培养;为强基计划学生提供高质量国际化培养与全面科研训练,支持学生参与基础研究、前沿交叉研究和颠覆性技术攻关。
数学与应用数学专业含数学与应用数学、智能科学两个培养方向,其中数学与应用数学依托数学科学学院培养,智能科学方向依托计算机科学与技术学院和数学科学学院培养。
物理学专业含物理学、量子科技、电子科学三个培养方向,其中物理学、量子科技方向依托物理学院培养,电子科学方向依托集成电路学院和物理学院培养。
生物育种科学专业依托农业与生物技术学院、动物科学学院培养;生物科学、生态学专业依托生命科学学院培养;化学、生物工程、工程力学、基础医学分别依托化学系、化学工程与生物工程学院、航空航天学院、基础医学院培养;汉语言文学(古文字学方向)、历史学、哲学专业分别依托文学院、历史学院、哲学学院培养。
本研衔接专业范围见各强基计划招生专业培养方案,具体转段办法以转段当年度学校有关工作方案为准。
其他说明
(一)强基计划录取考生入学后原则上不转专业。
(二)学生综合素质档案由省级教育行政部门负责直接或汇总各中学报考学生综合素质档案后上传至报名系统。
(三)对于综合素质档案造假或在高校考核中舞弊的考生,将取消其强基计划的报名、考试和录取资格,并将有关情况通报有关省级招生考试机构或教育行政部门。教育行政部门将按照有关规定给予相应处理。已经入学的,按教育部和浙江大学相关规定处理取消学籍,毕业后发现的,则取消毕业证、学位证。中学应当对所出具的材料认真核实,出现弄虚作假情形的,浙江大学保留采取相关措施的权利。
(四)凡参加强基计划校测复试的考生,须购买测试期间的个人“人身意外伤害保险”。
(五)选拔测试期间,考生的交通、食宿等费用自理。
(六)学校未委托任何个人或中介组织开展强基计划等考试招生有关工作,不举办任何形式的营利性培训活动。
监督保障机制
(一)浙江大学强基计划招生工作在浙江大学招生工作委员会的领导下,由浙江大学本科生招生办公室负责具体工作的组织和实施。浙江大学在实施本简章的过程中做到招生方案公开、选拔方法公平、录取标准公示。
(二)浙江大学将对录取的学生进行入学资格复查,对不具备入学资格的学生,按教育部相关规定处理。
(三)浙江大学强基计划招生工作接受浙江大学纪检监察机构全程监督,并接受社会监督。
联系方式
通讯地址:浙江省杭州市浙江大学紫金港校区东1A-126浙江大学本科生招生办公室,邮政编码:310058
咨询电话:0571-87951001,87951006
咨询邮箱:zsc@zju.edu.cn
监督邮箱:zsjd@zju.edu.cn
浙江大学本科生招生网:https://zdzsc.zju.edu.cn
阳光高考信息平台:https://gaokao.chsi.com.cn
本简章由浙江大学本科生招生办公室负责解释。
浙江大学本科生招生办公室
2026年4月



