我省2026年高职分类招生考试文化素质考试评卷和招生院校职业技能考试评分工作已完成,现将考试成绩向考生公布,考生可通过海南省考试局官方网站:http://ea.hainan.gov.cn,凭本人报名序号和密码进入“海南省高职分类招生报名系统”查询成绩。
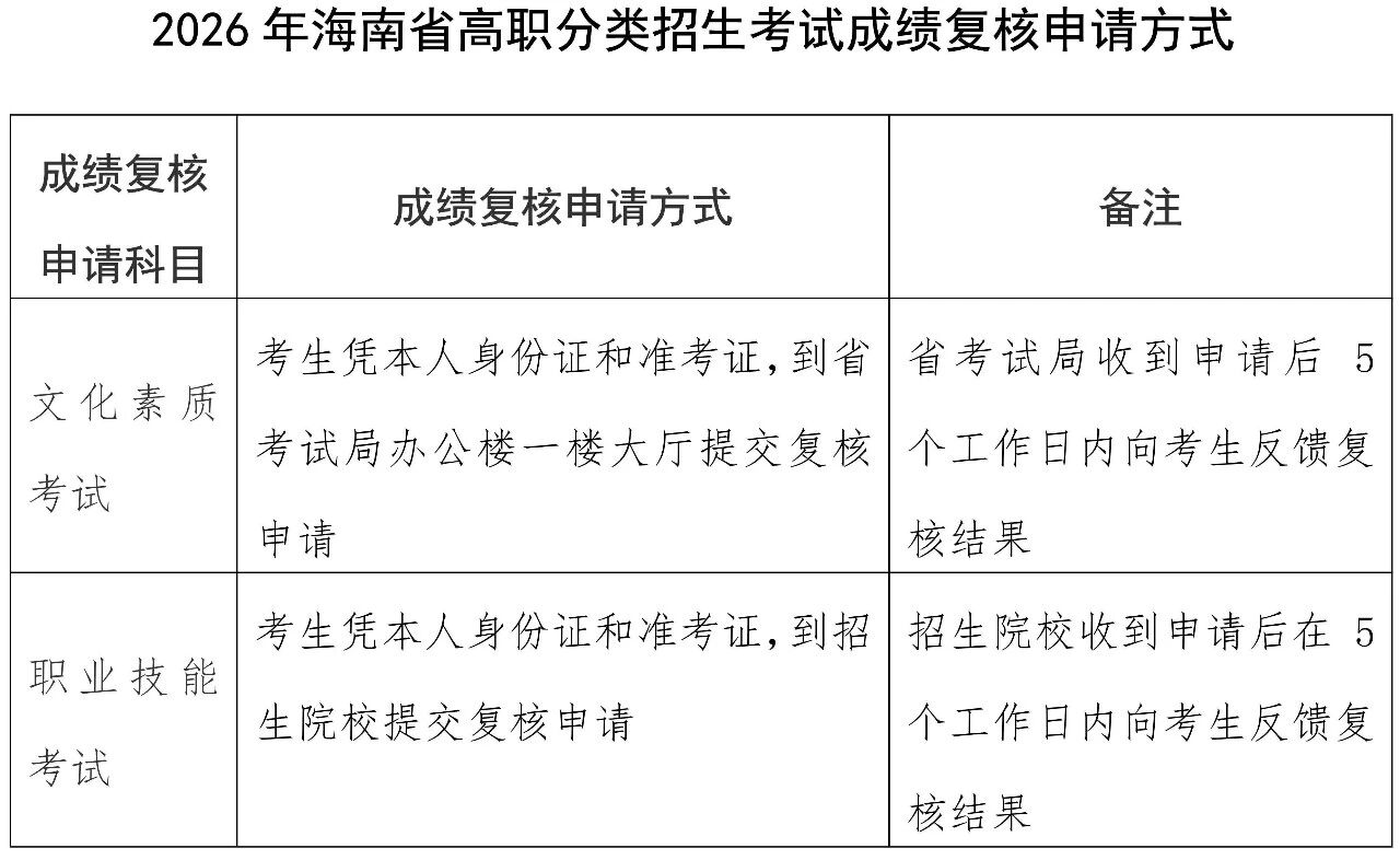
考生如对本人考试成绩有异议,可于4月9日12:00—4月10日17:00按照成绩复核方式(见附件)申请复核,逾期不再受理。


声明:本站所有文章,如无特殊说明或标注属于用户投稿。
参考资料主要来自国家教育部、各省市考试院、全国大专院校等公开信息。供各位高考志愿规划师或是在进行高考志愿填报的学生和家长参考。
如存在错误,可联系我们进行处理,我们会以严谨认真的态度对待,尽快修复错误,以确保内容的准确性。如若本站内容侵犯了原著者的合法权益,可联系我们进行处理。




👍
👍
👍
谢谢分享!
👍