来源:新疆维吾尔自治区教育考试院
各地、州、市教育考试机构,相关普通高等职业院校:
根据《教育部办公厅关于进一步完善高职分类考试工作的通知》(教学厅函〔2021〕36号)《关于下达2026年普通高职(专科)单独招生计划的通知》(新教函〔2026〕186号)要求,现就做好我区2026年普通高职(专科)单独招生(以下简称“高职单招”)工作通知如下。
一、总体要求
高职单招工作是我区普通高校招生考试工作的重要组成部分,各地、各院校要高度重视,加强领导,统筹做好高职单招工作,切实做到“组织到位、指导到位、监督到位”,严格执行自治区教育厅下达的2026年招生计划。自治区教育厅相关部门统筹规划,高职单招院校具体组织实施,自治区教育考试院对考试招生录取进行监督,确保我区高职单招各项工作安全平稳和公平公正。
二、报名及志愿填报
(一)报名对象
报名对象为已参加自治区2026年普通高考报名且通过报名资格审核,取得考生号的普通高中毕业生。
(二)报名及志愿填报
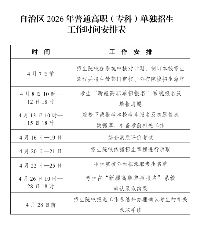
4月8日10时至12日18时,考生可登录自治区教育考试院官方网站(https://www.xjzk.gov.cn,下同),选择“公众服务大厅-网上报名”栏目,进入“新疆高职单招报名”系统,认真阅读“2026年高职单招考生诚信承诺书”并承诺诚信考试,进行网上报名及志愿填报。考生可选择填报一所院校的4个专业,并选择是否服从专业调剂。在规定时间内,考生可在“新疆高职单招报名”系统实时查看各院校动态报名人数并进行志愿修改。考生最终志愿以“新疆高职单招报名”系统最后一次保存的志愿数据为准,填报时间截止后不得更改或补报。
(三)注意事项
1.考生在填报志愿前,须认真阅读院校招生章程,了解院校招生计划、录取规则、体检要求等信息,按要求填报志愿,并对所填报志愿信息负责。
2.报考艺术类专业的考生均须参加2026年自治区统一组织的艺术类专业统考并达到相应科类专业合格线,方可填报高职单招相关艺术类专业。
3.报考高职单招的考生须按《关于做好新疆2026年普通高等学校招生等四项招生体检工作的通知》(新教函〔2026〕24号)要求统一参加普通高考体检,凡不符合要求的按有关规定执行。
4.4月7日前,各招生高校依据《中华人民共和国教育法》《中华人民共和国高等教育法》《中华人民共和国职业教育法》和教育部及自治区有关规定制定本校的高职单招招生章程。招生章程的内容必须合法、真实、准确、表述规范,其主要内容包括:高校全称、校址、层次、办学类型、招生专业、招生计划及身体健康状况等特殊要求,录取规则、学费标准、学生资助政策及有关程序,颁发学历证书的学校名称、证书种类及其他信息,联系电话、网址以及其他须知等,经自治区教育厅相关职能部门审核备案后,方可向社会公布。
5.4月13日10时起,各院校可登录自治区教育考试院官方网站高职单招报名系统下载报考本校考生相关信息,准备考前相关工作。
三、考试
高职单招实行“文化素质+综合素质评价”选拔模式。文化素质成绩统一使用自治区普通高中学业水平考试成绩;综合素质评价采用线上或线下面试等方式,由院校自主命题并自行组织。
(一)考试(综合素质评价)时间
考试(综合素质评价)以面试为主,时间为4月16日至19日,具体考试时间及方式以报考院校通知为准。
(二)考试成绩组成及分值比例
考试成绩由文化素质科目成绩和综合素质评价成绩两部分组成。
1.文化素质科目
普通高中毕业生的文化素质科目成绩统一使用自治区普通高中学业水平统考原始成绩,科目为语文、数学、外语。每科满分100分,共3科,总分300分。
2.综合素质评价
包括以下四方面内容:(1)基本素质题,主要测试学生的思想品德、身体及心理素质、团队精神、特长等;(2)文化素养题,主要测试学生的人文科学素质、逻辑思维能力、语言表达能力;(3)职业倾向题,主要测试学生的职业认知、专业认知、职业潜质;(4)方法能力题,主要测试学生的分析问题、解决问题、创新思维的能力。
分值比例由院校自行加权比重,总分300分。
(三)考试要求
综合素质评价:试题标准、评分标准、合分标准和流程要统一;要对面试专家统一培训,在考前熟悉并掌握评分标准,严格遵守面试工作相关要求,按照面试领导小组统一制定的评分标准评分;所有工作人员在考试全程禁止携带手机等通讯设备,不得擅离职守;每组面试专家不得少于3人,相互之间不得讨论打分情况,须独立给分;涉考人员不得对工作场所、考生、考务材料、工作证件、考试用具等拍照或通过网站、微信、微博等社交媒体发布与考试工作有关的信息、图片、言论;考生所有考试成绩数据和记录材料应由专人负责,存放在保密室内,严防涂改或丢失,如有上述情况发生,须追究责任并从严处理。
四、录取
(一)录取分数及排序规则
高职单招考试总成绩为600分,包括文化素质科目成绩和综合素质评价成绩,总成绩四舍五入取整。其中,未参加综合素质评价考试的考生不予录取,文化素质科目成绩总分为0的考生不予录取,招生院校录取考生的高职单招考试总成绩不得低于180分,不得限制考生单科分数。
分数排序规则:考生总分相同时,按单科顺序及分数从高到低排序。
考生单科成绩排列顺序为,文史类:语文、数学、外语;理工类:数学、语文、外语;艺术类:艺术类统考、语文、数学、外语。
选择应试外语科目的单列类考生,可兼报普通类招生计划。
(二)录取规则
各院校应按照向社会公布的招生章程中的录取规则进行录取。对符合相关专业培养要求、高职单招总成绩达到录取控制分数线并符合学校调档要求的考生,是否录取以及所录取的专业由高校自行确定,高校负责对未被录取考生的原因作出解释,高校不得超计划录取。自治区教育考试院负责监督在疆招生高校执行国家招生政策、招生计划情况,纠正违反国家招生政策、规定和违背录取规则等行为。
(三)公示拟录取名单
拟录取考生名单须在院校网站公示,公示时间不少于4天,公示期满无异议后,院校将录取考生名单上传至“新疆高职单招报名”系统。拟录取考生须于4月26日10时至28日18时,登录自治区教育考试院官方网站,进入“新疆高职单招报名”系统,点击“确认录取”,并通过短信验证后,方为确认录取;点击“放弃录取”和未进行操作的考生,均视为放弃本次高职单招录取。考生确认录取后的名单为招生院校最终录取名单。
(四)相关事项
2026年高职单招(含直升专)确认录取的考生,不再参加2026年普通高考和其他院校任何形式的录取。招生院校确认拟录取考生各项信息无误后办理相关录取手续。未被录取的考生,仍可参加普通高考。
五、相关要求
(一)健全组织机构。各院校要建立健全高职单招工作机制,按照公平、公正、公开的原则,制定高职单招工作实施方案,确保考务工作平稳顺利实施;须认真研究制定考试方案及录取规则,集体研究决定重大事项,将责任落实到岗,任务分解到人,切实落实责任制和责任追究制;要加强招生工作队伍建设,在考务组织、视频监控等关键岗位,选派政治可靠、业务熟练、政策水平高、作风正派、工作能力强、无直系亲属或利害关系人参加本次考试的人员参加招生考试工作。要进一步完善突发事件应急处置预案,快速、妥善处置突发事件,确保高职单招工作安全、有序实施。
(二)加强信息安全管理。除按规定应向社会公示的信息外,对属于考生个人信息及有关录取过程中需要阶段性保密的工作内容,任何单位和个人不得擅自向他人提供或向社会公开。各院校要加强招生录取信息安全和规范化管理,加强对设备运行的检测和调试,确保设备正常运行和网络安全畅通。录取期间,各招生院校要组织专门力量确保校园网的安全,要建立健全管理制度、保密制度和值班制度,及时堵塞管理和技术漏洞,不断完善人防、技防相结合的信息安全保障机制,确保招生网站、录取管理系统以及数据的绝对安全。
(三)加大信息公开力度。各院校要按照教育部关于进一步推进高校招生信息公开工作的通知精神,进一步扩大信息公开内容和范围。各院校须做好考试招生及录取过程中的信访举报受理、咨询接待工作,通过多种方式提供咨询、申诉的渠道,同时公布举报电话、投诉信箱,依法依规处理信访问题,精准做好政策解释,积极回应考生及家长咨询。各院校要通过平台及时向考生公开招生章程、招生计划、录取规则、录取结果等信息,不断提高全社会对高职单招工作的满意度。
(四)严肃招生工作纪律。各院校要严格执行招生政策规定,严肃招生工作纪律,严格遵守教育部有关高校招生“十严禁”“30个不得”“八项基本要求”等规定,维护招生工作的良好秩序和公平公正。对在高职单招工作中的违规行为,一经查实,依据《中华人民共和国刑法》《国家教育考试违规处理办法》(教育部令第33号)《普通高等学校招生违规行为处理暂行办法》(教育部令第36号)等严肃处理。高职单招录取工作结束后,不再办理退录、换录或补录手续,遗留问题由招生院校负责。各招生院校按要求向自治区教育考试院报送本校高职单招工作总结。
附件:1.自治区2026年普通高职(专科)单独招生院校名单
2.自治区2026年普通高职(专科)单独招生工作时间安排表
新疆维吾尔自治区教育考试院
2026年4月3日






👍