来源:浙江省教育考试院
2026年高考招生体检在我省各地陆续启动。高考体检有哪些项目和注意事项?体检结论与高考志愿选报有什么关系?考生务必关注了解。
体检安排与检查项目
凡报名参加我省2026年普通高校招生和单独考试招生的考生,均需在报名点所在地指定的体检机构参加体检。我省各地教育考试机构陆续发布高考体检通知或注意事项,请广大考生及时了解时间地点等安排,并遵守相应要求。
考生参加高考体检,主要经过眼科、内科、外科、耳鼻喉科、放射、检验等科室系统的体格检查。具体为:眼科,包括视力、色觉、眼病;内科,包括血压、发育情况、心脏及血管、呼吸系统、神经系统、腹部脏器等;外科,包括身高、体重、皮肤、面部、颈部、脊柱、四肢、关节等;耳鼻喉科,包括听力、嗅觉、耳鼻咽喉、口吃等;胸部摄片;肝功能检查,不包括乙型肝炎表面抗原。
体检准备与注意事项
体检前准备:体检前一周,尽量避免服用损肝药物及营养品,若病情需要则不必强行停药,体检时需向医生说明。体检前三天要规律饮食,在保证营养的前提下以清淡为主。注意休息,避免剧烈运动和情绪激动,保证充足睡眠。不要长时间看电脑、玩手机,以免影响视力检测结果。日常佩戴隐形眼镜的考生要事先将其摘掉,改戴框架式眼镜。
认真学习《普通高等学校招生体检工作指导意见》《考生体检守则》等有关规定。熟悉体检流程,知晓体检结论对填报志愿及录取的影响,放松心态参加检查。
体检日注意:考生应遵守体检秩序,按体检项目要求接受检查。尽量穿宽松的衣服,不要携带贵重物品。考生应认真配合检查,如实回答医生提出的问题。听力不好的考生如戴助听器,应提前向医生说明。
考生需注意检查体检表所列项目是否均已检查完毕,避免漏检和错检,如对体检结果有异议,须在规定时间内提出复检申请。
体检结论与志愿选报
通过系统检查后,考生会得到根据《普通高等学校招生体检工作指导意见》(以下简称《指导意见》)相关条款和自己身体状况给出的体检结论。体检结论将作为考生档案的一部分,供高校录取时参考。考生在填报志愿前,务必研读体检结论,仔细对照《指导意见》相关条款,了解专业报考建议,同时查阅高校招生章程中对身体条件的特殊要求,根据自身情况规避受限专业,合理选报志愿。体检结论一般有以下几种情况:
一是“学校可以不予录取”。这类考生的身体健康状况不合格,主要因为患有比较严重的疾病,如:传染病、精神病、心脏病、血液病等,具体对应《指导意见》中第一部分所列条款。这类考生暂不宜报考各类普通高等学校,应先治疗疾病,将来再报考高校。否则,即使成绩再高,学校也可不录取。
二是“学校有关专业可不予录取”。这类考生的身体状况可以报考普通高校的许多专业,但有一些专业报考将受到限制。考生应主动规避这些受限的专业,否则即使成绩再高,高校也可以不录取。我省高考招生平行志愿中,一旦考生填报了受限专业且达到投档线,将被投档到该专业,而不符合院校专业录取身体条件则将被退档,退档后无法再调剂专业录取。对应《指导意见》中第二部分所列条款,患有下列疾病者,学校有关专业可不予录取:

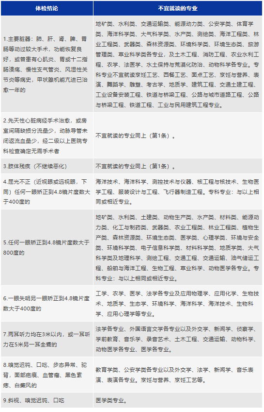
三是“有关专业不宜就读”。考生的身体条件虽然能坚持学习,但今后在该专业的就业和发展可能受影响。考生填报不宜就读的专业,高校不得以此为依据拒绝录取达到相关要求的考生,考生应结合自身情况慎重选报。按照《指导意见》中第三部分所列条款,患有下列疾病不宜就读的专业:

四是合格。这类考生的身体状况符合高等院校各类专业的就读条件,可以选报高校的各类专业。但考生如需报考军队、公安等类别高校,还要另行参照相关标准,具体须查看相应高校当年的招生章程。



