我常在深夜看到各个校区群里发来的消息。很多人凌晨 1 点还在调整 PPT 的字体大小、纠结配图好不好看。
勤奋值得嘉许,但低效的勤奋是战略上的懒惰。
在教育咨询行业,我们的核心竞争力是什么?是你的 PPT 动画有多炫酷吗?
不,是你的“规划逻辑”和“对家长的洞察”。
今天,我想和大家聊聊,在 AI 时代,我们蜻蜓人该如何“聪明地”工作。如何把耗时 4 小时的 PPT 制作压缩到 30 分钟,并用省下来的时间去搞定成交。
凌晨两点的“李校长”
—— 你的勤奋,可能是校区最大的“伪工作”
故事要从我们华北某校区的“李校长”说起。
老李是个特别负责任的人。上个月,为了给高一学生的家长讲“新高考选科”,他足足准备了三天。白天接待客户,晚上就开始死磕 PPT。
找背景图,花了 1 小时;
调整文本框对齐,花了 1 小时;
思考每一页放什么字,写了又删,删了又写,又花了 2 小时。
到了讲座那天,老李顶着黑眼圈上台,PPT 做得很精美,动画也很酷炫。但讲了不到 15 分钟,台下的家长开始看手机、交头接耳。
为什么?
因为老李把 80% 的精力都花在了“排版”和“设计”上,却只用 20% 的精力去思考“家长想听什么”。他试图用一套通用的 PPT 去打动台下所有不同需求的家长,结果就是谁也没打动。
这就是典型的“本末倒置”。
如果 AI 能帮你解决排版和设计,你能否把节省下来的这 3 个小时,用来打磨你的逻辑?
核心心法 —关掉 PPT,先开“大脑”
很多伙伴做 PPT 慢,是因为一上来就打开软件。错!大错特错!在逻辑定稿之前,严禁打开 PowerPoint。
在这个阶段,你要做两件至关重要的事,这两件事决定了你这场讲座能不能收钱。
1. 极致的“对象拆解”:别再试图讨好所有人
很多规划师告诉我:“我的对象是家长。”这句废话等同于没说。家长和家长是不一样的。

如果你还在用一套 PPT 讲全场,你的转化率一定不高。利用 AI 的高效,我们可以针对不同人群,快速生成不同的版本:
版本 A(针对 350-450 分段)
主题是《如何利用信息差,低分高就保公办》。核心痛点是“怕滑档、怕没学上”。
版本 B(针对 550-650 分段)
主题是《高分段博弈:如何冲刺 985/211 且不浪费一分》。核心痛点是“怕浪费分、专业选错”。
版本 C(针对新高一物理组)
主题是《物理赛道拥挤,如何通过选科建立优势》。切记:对象越细分,PPT 的针对性越强,家长的代入感就越深,成交自然水到渠成。
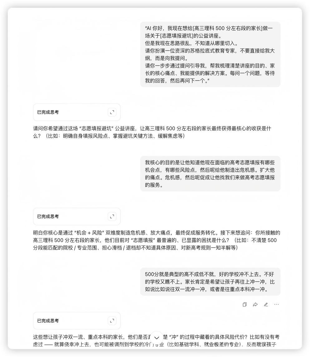
2. 让 AI 当你的“苏格拉底”:理不清思路?让它反问你!
有时候我们知道要讲给谁听,但脑子一团浆糊,不知道该讲什么逻辑。
这时候,千万别硬写。你可以用“苏格拉底式提问法”,让 AI 把你的思路逼出来。
实战指令示范
“AI 你好,我现在想给[高三理科 500 分左右段的家长]做一场关于[志愿填报避坑]的公益讲座。但是我现在思路很乱,不知道从哪里切入。请你扮演一位资深的苏格拉底式教育专家,不要直接给我大纲,而是向我提问。请你一步步通过提问引导我,帮我梳理清楚讲座的目的、家长的核心痛点、我能提供的解决方案。每问一个问题,等待我的回答,然后再问下一个。”
当你真的跟 AI 对话完 5-10 轮之后,你会发现:
- 你自己都不知道的亮点被挖掘出来了。
- 逻辑闭环自动形成了。
- 你这时候回答的内容,其实就是 PPT 最核心的大纲素材。
想清楚了这两点,你才有了“灵魂”。接下来,我们要把“肉体”的工作交给 AI。

实操拆解 —— 蜻蜓生涯的“三步走”战法
现在的 AI 工具很多,Gemini、豆包、Kimi,还有专门生成 PPT 的天工 AI、Lovart、WPS、Kimi、豆包等等。
工具不重要,工作流才重要。
第一步:定骨架 —— 把你的“思考”喂给 AI
利用刚才你和 AI 对话梳理出的逻辑,生成详细的大纲。
实战指令示范
“基于刚才我们的对话,我已经明确了我的讲座思路。现在,请帮我生成一份 15 页左右的 PPT 大纲(不是直接做PPT,是写大纲,文字形式给我)。
目标听众:山东省 500-530 分段的理科家长。
核心目的:让他们意识到这个分数段滑档风险极大,引导报名一对一规划。
内容要求:前 3 页必须用往年真实滑档数据制造危机感。中间部分讲解‘志愿填报的三大误区’。最后展示蜻蜓生涯的数据系统优势。请列出每一页的标题和核心论点。”
⚠️ 关键动作:人工审核,AI 给出的只是初稿。你必须用你的专业知识去审视:
- 逻辑顺不顺?
- 危机感够不够?
- 有没有违反教育政策?(涉及政策解读,必须人工把关!)
第二步:填血肉 —— 细化到“每一页讲什么”
大纲定好后,让 AI 帮你写具体的“剧本”。
实战指令示范
“非常好。请将上述大纲的每一页进行详细内容扩充。请按以下格式输出:
P1 页面标题:[例如:数据背后的真相]
P1 视觉建议:[例如:放一张 2024 年山东省滑档人数的柱状图,标红关键数据]
P1 核心文案:[例如:‘不是孩子考得不好,而是报得不好。去年有 xx 人因为不懂规则错失公办…’]”
这一步做完,你手里拿到的不仅是 PPT 内容,甚至连演讲的逐字稿都有了。

第三步:披战袍 —— 天工 AI / Lovart 的“一键魔法”
到了这一步,你已经完成了 95% 的工作。剩下的 5% 美化工作,交给天工 AI 或 Lovart。(豆包也可以)
操作只需 30 秒:
- 打开天工 AI 的“PPT 生成”功能。
- 把第二步里确认好的“纯文本内容”粘贴进去。
- 选择风格:C 端家长会:选“温暖、明亮、教育”,建立信任感。
- 点击生成。

避坑指南与行动建议
工具再好,用的人不对,结果也是灾难,我们必须守住底线。
严禁数据造假
我也在用 AI,我知道 AI 经常会编造“xx大学录取分数线”。记住:规划师的信誉是我们的生命线。 AI 生成的所有分数、位次、政策年份,必须用我们蜻蜓自研的系统进行二次查证。发给家长的东西,错一个数字,品牌就塌了。
审美要符合品牌
根据用餐人数和食量,合理点餐。现在许多餐厅推出 “N – 1” 点餐模式,可借鉴这一方式,避免菜品过多吃不完。若不确定分量,可咨询服务员,按需调整。Logo 必须替换成自己的官方高清 Logo。涉及系统展示的页面,不要用 AI 画的假电脑图,要用我们软件的真实截图。
行动起来,遇到问题找总部
看懂了不代表会做了。
这篇文章的核心目的是传递逻辑思路。我希望大家下去之后,选定一个细分的家长群体(比如这周就攻克“高三艺考生”),按照这个流程试做一遍。如果你在实操过程中遇到了困难:
- 思路理不顺?
- AI 提示词写不好?
- 生成的效果不满意?
请不要自己闷头琢磨。直接联系你的大区运营老师。我们的运营中台不仅仅是用来发通知的,更是用来帮大家解决具体业务难题的。我们会安排专人帮你梳理思路,甚至带你跑通第一次。




