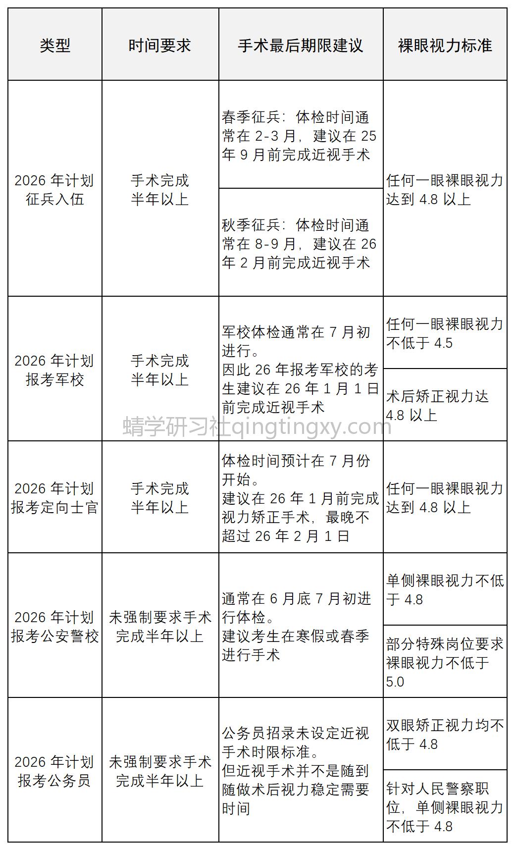
2026 年征兵、军警校、公务员摘镜规划


深耕高考志愿填报行业多年,我见证了不少职场人想入行却因“缺资源、没方向、少交流”受阻——有人手握资料不知如何变现,有人遇到专业问题没人答疑,有人想学习提升却嫌课程太贵。为帮大家解决这些痛点,我们搭建了这个专属交流群,现诚邀所有对高考志愿填报、高中生升学规划感兴趣的朋友加入,无论你是从业多年的资深高报师、机构负责人,还是正观望转型的职场人,这里都能为你提供实实在在的支持。

声明:本站所有文章,如无特殊说明或标注属于用户投稿。
参考资料主要来自国家教育部、各省市考试院、全国大专院校等公开信息。供各位高考志愿规划师或是在进行高考志愿填报的学生和家长参考。
如存在错误,可联系我们进行处理,我们会以严谨认真的态度对待,尽快修复错误,以确保内容的准确性。如若本站内容侵犯了原著者的合法权益,可联系我们进行处理。




感谢👍
👍
感谢搭建的交流平台,提供的资源和支持非常及时!
共同成长
👍
信息整合全面,专业解答细致,社群支持有力,政策解读精准,非常值得信赖!