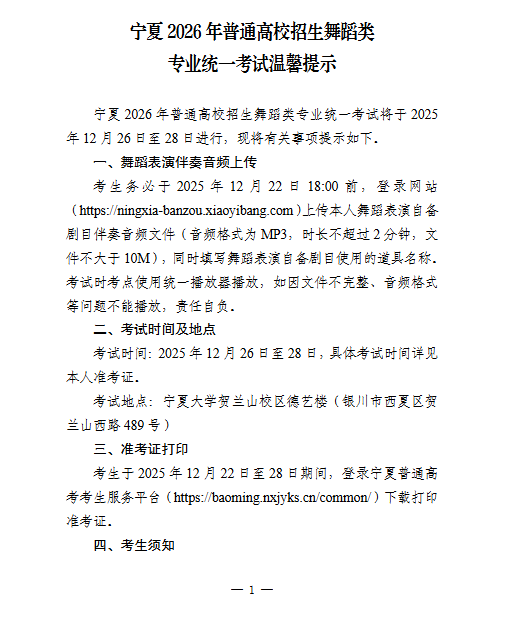
宁夏:2026年普通高校招生舞蹈类专业统一考试温馨提示

宁夏:2026年普通高校招生舞蹈类专业统一考试温馨提示

宁夏:2026年普通高校招生舞蹈类专业统一考试温馨提示
宁夏:2026年普通高校招生舞蹈类专业统一考试温馨提示
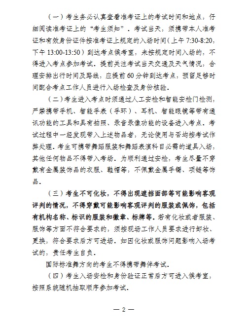
宁夏:2026年普通高校招生舞蹈类专业统一考试温馨提示

声明:本站所有文章,如无特殊说明或标注属于用户投稿。 参考资料主要来自国家教育部、各省市考试院、全国大专院校等公开信息。供各位高考志愿规划师或是在进行高考志愿填报的学生和家长参考。 如存在错误,可联系我们进行处理,我们会以严谨认真的态度对待,尽快修复错误,以确保内容的准确性。如若本站内容侵犯了原著者的合法权益,可联系我们进行处理。

给TA打赏
共{{data.count}}人
人已打赏
填报政策

天津:2026年普通高考外语口语机考在线模拟练习即将开启

2025-12-18 14:32:25

填报政策

宁夏:2026年普通高校招生音乐类专业统一考试温馨提示

2025-12-22 14:32:34

0 条回复 A文章作者 M管理员
    暂无讨论,说说你的看法吧
个人中心
购物车
优惠劵
今日签到
有新私信 私信列表
搜索