来源:辽宁招生考试之窗
2026年度空军招飞复选工作,计划从2026年1月上旬开始,相关工作安排如下:
一、时间安排
2026年度空军招飞复选工作,拟定于2026年1月8日至1月16日分5批次,在沈阳选拔中心组织(具体日程安排附后)。
二、参检学生
2025年参加过空军招飞初选且体检通过的部分学生,根据现场询问学生学业水平情况和体检身体情况,拟安排468名参加此次复选(沈阳招飞中心通过电话形式同步通知相关学校)。
备注:参加过空军招飞初选且通过,但未通知参加此次复选的学生,待高考结束后,如预估高考成绩能够达到本省特控线上,我们再另行安排检测,请及时关注“空军沈阳招飞”微信公众号,或高考结束后与沈阳招飞中心电话联系。
三、检测安排
(一)报到时间及地点
参选考生按照名单中标注的报到日期,务必于报到当日15时至15时30分之间到沈阳招飞中心报到(地址:辽宁省沈阳市沈河区万柳塘路51号,百度地图搜索“沈阳招飞中心”)。
(二)检测内容
1.体格检查。根据《空军招收飞行学员体格检查标准》,对参选考生身体进行全面检测,检测期间实行全程淘汰。
2.心理选拔。依据《招收飞行学员心理检查要求与方法》,通过招飞心理选拔测评系统对考生进行心理和飞行潜质评估。
3.政治考核询问。主要是谈话询问政治考核相关线索,审核整理《空军招收飞行学员预选对象登记表》。
4.所有项目检测需2天,检测期间实行全程淘汰,中途淘汰即可返回。
四、注意事项
1.按时报到。参加此次复选的考生,严格按照名单标注的报到日期报到,考生安排好行程,注意途中安全,各地市可视情安排1-2名带队人员(如有,请提前与沈阳招飞中心联系上报)。
2.携带物品。①考生本人出生证明复印件,以及身份证或户口簿;②学生本人近期1寸红底免冠照片6张,每张照片背后用圆珠笔标注地市、学校、姓名;③填写完整的《空军招收飞行学员预选对象登记表》纸质版1份(已在初选现场发给每名考生)及《政治考核线索表》电子版1份(“空军沈阳招飞”微信公众号下载);④涉及政治考核所有亲属身份证、户口本复印件1份(户口本首页和本人页);⑤涉及政治考核所有亲属1寸免冠照片电子版,请按要求提前认真填写相关内容,做到无遗漏、无缺项;⑥个人洗漱用品、口罩;⑦智能手机(用于报销车票);⑧除眼睛方面不能做手术外,如有其他方面手术史或住院史,携带全部病历。⑨严禁携带充电宝、火种等易燃易爆危险物品。
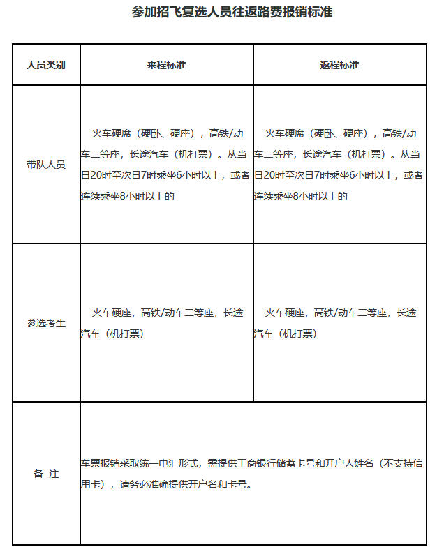
3.费用报销。考生检测期间不收取任何费用,食宿免费。除沈阳市区考生外,其他考生往返路费予以报销(具体标准附后),需提供本人车票(在铁路12306下载打印学生本人电子发票)。报销采取统一电汇形式,需提供工商银行储蓄卡号和用户名(不支持信用卡)。
报到咨询电话:024-24280378
政治考核咨询:024-28840312
车票报销咨询:024-24280368
空军招飞局沈阳选拔中心
2025年12月8日





