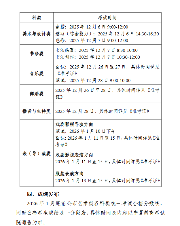
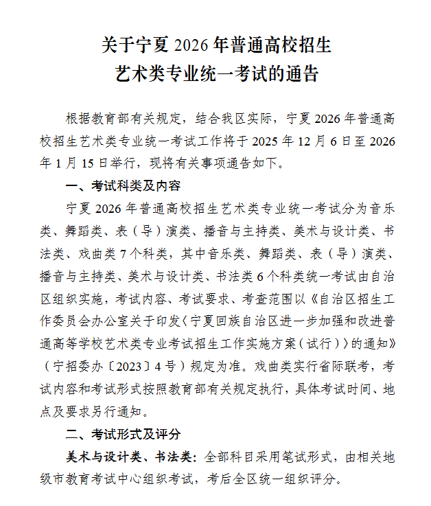
宁夏:关于2026年普通高校招生艺术类专业统一考试的通告

关于2026年普通高校招生艺术类专业统一考试的通告

宁夏:关于2026年普通高校招生艺术类专业统一考试的通告
宁夏:关于2026年普通高校招生艺术类专业统一考试的通告
宁夏:关于2026年普通高校招生艺术类专业统一考试的通告
宁夏:关于2026年普通高校招生艺术类专业统一考试的通告

声明:本站所有文章,如无特殊说明或标注属于用户投稿。 参考资料主要来自国家教育部、各省市考试院、全国大专院校等公开信息。供各位高考志愿规划师或是在进行高考志愿填报的学生和家长参考。 如存在错误,可联系我们进行处理,我们会以严谨认真的态度对待,尽快修复错误,以确保内容的准确性。如若本站内容侵犯了原著者的合法权益,可联系我们进行处理。

给TA打赏
共{{data.count}}人
人已打赏
填报政策

上海市教育委员会关于印发《2026年上海市普通高校春季考试招生试点方案》的通知

2025-11-20 16:21:46

填报政策

北京:2026年高考英语听说机考问答

2025-11-20 16:23:53

4 条回复 A文章作者 M管理员
  1. 茶语

    👍

  2. 陈飞飞

    👍

  3. 来一杯咖啡

    赞!

个人中心
购物车
优惠劵
今日签到
有新私信 私信列表
搜索