本科生不写论文,也能毕业!
近日,南京航空航天大学发布《关于开展本科生高水平创新成果替代毕业设计(论文)试点工作的通知》(以下简称《通知》),明确2026届本科毕业生可申请用高水平竞赛获奖、创新实践项目结题、学术论文发表、发明专利授权四类成果,替代毕业设计(论文)。

根据《通知》,可申请替代毕业设计(论文)的创新成果须为该校本科毕业生(含第二学士学位学生)在校期间获得,且成果第一完成单位须为“南京航空航天大学”;申请学生须为成果核心完成人,仅承担资料收集、数据录入等辅助性工作的成果不予认可;成果须在教师指导下,通过科学研究或工程实践获得,完整包含问题分析、调查研究、方案设计、论证、实施等过程,能体现学生综合运用专业知识和技能分析、解决实际问题的能力,且符合本专业核心培养目标。与专业无关、单一技能简单应用获得的成果,不纳入替代范围。
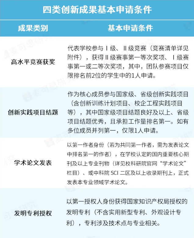
四类成果具体要求如下:

图片来源:麦可思研究
《通知》规定,教务部组织专家评审组,采用现场答辩形式进行校级评审,原则上答辩通过率不超过2/3。答辩专家将围绕“成果与专业的关联度、学生对成果的贡献、成果创新性与价值、《替代报告》质量、答辩表现”五个维度,综合评定替代结论和毕设成绩。
答辩通过的学生,直接获得毕设相应学分;答辩未通过的学生,须在学院指导下,按2026届毕设常规流程开展后续工作,确保按时完成毕设。
这一政策为本科毕业考核提供了更多元的路径,也呼应了近年来高等教育界对本科毕业论文存废与改革的持续讨论。




👍
👍
南航试点以创新成果替代毕业论文,注重实践能力培养,顺应了应用型人才培养的发展方向,这一举措值得推广借鉴。
南航政策鼓励创新实践,为学生提供灵活发展空间,符合新时代人才培养方向,值得肯定!