感谢肖容老师老师对新文件的提醒,文章内容已更新
在高考志愿填报的过程中,专业选择与未来的职业发展紧密相连,而考公又是众多毕业生的热门选择之一。其中,公安岗位一直以来都因其稳定性、社会荣誉感和职业发展空间,受到广大考生的青睐。
在历年的公安部发布的公务员招录补充公告中,报考公安部及相关岗位,要求高等学历教育各阶段毕业院校所属主管部门应为省部级(含)以上政府、机关。
不过,在今年10.14日发布的《公安部2026年度公务员招录补充公告》中,这一条规则却被删除了。

官方报考学历要求解读
核心要求:公告中对于学历的要求,核心是“报考人员所取得或即将取得的毕业证书与学位证书中专业名称必须一致,颁发毕业证书与学位证书的学校名称也应当一致”。公告并未对毕业院校的性质(如公办或民办)做出限制。
国家承认学历即可:根据2026年度国家公务员考试的报考指南规定,非普通高等学历教育的其他国民教育形式(如自学考试、成人教育、网络教育等)毕业生,在取得毕业证后,只要符合职位要求的资格条件,都可以报考。这意味着,关键在于毕业院校及其颁发的学历、学位是否受到国家承认。
报考公安部还需注意这些
除了基本的学历要求,如果计划报考公安部及其直属机构的职位,还需要特别关注以下几条硬性规定:
必须以主修专业报考:招录要求明确规定,报考人员一般应以主修专业报考,不得以第二专业或辅修专业报考。如果有第二学士学位,则可以第二学位专业报考。
严格的资格审查:资格审查会贯穿整个招录过程。需要真实、准确、完整地填写所有报名信息。任何弄虚作假的行为,一经发现,都会导致资格审查不通过甚至被取消录用资格。
通过体能测评和心理测评:报考公安机关人民警察职位,入围面试后一般都需要参加体能测评和心理素质测评,后续入围考察还需参加体检,这些都有严格的标准。
通过政治考察:考察环节会非常严格,将按照《公安机关录用人民警察政治考察工作办法》执行,并对家庭成员进行延伸考察。
以下为公告原文:
公安部2026年度公务员招录补充公告
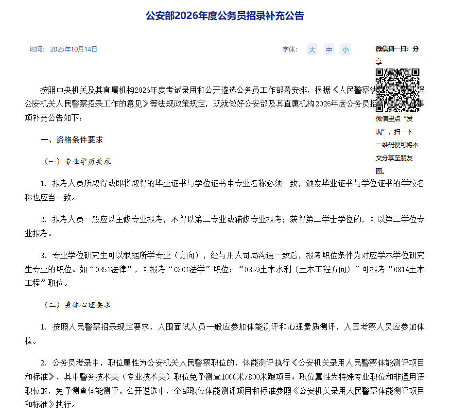
按照中央机关及其直属机构2026年度考试录用和公开遴选公务员工作部署安排,根据《人民警察法》《关于加强公安机关人民警察招录工作的意见》等法规政策规定,现就做好公安部及其直属机构2026年度公务员招录工作有关事项补充公告如下:
一、资格条件要求
(一)专业学历要求
1. 报考人员所取得或即将取得的毕业证书与学位证书中专业名称必须一致,颁发毕业证书与学位证书的学校名称也应当一致。
2. 报考人员一般应以主修专业报考,不得以第二专业或辅修专业报考;获得第二学士学位的,可以第二学位专业报考。
3. 专业学位研究生可以根据所学专业(方向),经与用人司局沟通一致后,报考职位条件为对应学术学位研究生专业的职位。如“0351法律”,可报考“0301法学”职位;“0859土木水利(土木工程方向)”可报考“0814土木工程”职位。
(二)身体心理要求
1. 按照人民警察招录规定要求,入围面试人员一般应参加体能测评和心理素质测评,入围考察人员应参加体检。
2. 公务员考录中,职位属性为公安机关人民警察职位的,体能测评执行《公安机关录用人民警察体能测评项目和标准》,其中警务技术类(专业技术类)职位免予测查1000米/800米跑项目;职位属性为特殊专业职位和非通用语职位的,免予测查体能测评。公开遴选中,全部职位体能测评项目和标准参照《公安机关录用人民警察体能测评项目和标准》执行。
3. 人民警察职业心理素质测评不计分,测评结果供用人司局作个性化评价参考。
4. 体检项目和标准按照《公务员录用体检通用标准(试行)》以及《公务员录用体检特殊标准(试行)》中人民警察职位有关规定执行。特勤、空警体检项目和标准按照有关规定执行。
(三)考察要求
考察严格执行《公务员录用考察办法(试行)》《公安机关录用人民警察政治考察工作办法》,按照人民警察的标准条件和拟录用职位要求,对考察对象进行全面考察,并对考察对象的家庭成员进行延伸考察。考察对象应当具备《公安机关录用人民警察政治考察工作办法》第七条规定的基本条件,不得有第八条、第九条规定的情形。报考涉密要害职位的,还应当符合相关要求。
(四)人事档案(学籍档案)要求
人事档案(学籍档案)存在“三龄二历一身份”篡改造假等问题,不得报考。在职人员报名时应按要求提供由所在单位党组织盖章、主要负责同志签字的报名推荐表,并在备注栏中承诺:本人档案履历清楚、材料齐备,“三龄二历一身份”准确清晰,能够开展有效考察。
(五)回避关系要求
报考人员需符合有关回避规定,确认是否存在回避关系。若符合报考条件,应在备注栏中注明:“本人不存在职位回避关系”。
对于公安部(含部机关内设机构和直属行政单位、参公管理事业单位)职位:与工作人员存在夫妻关系、直系血亲关系、三代以内旁系血亲关系以及近姻亲关系的(以下简称规定回避情形),不得报考公安部(含部机关内设机构和直属行政单位、参公管理事业单位)。
对于铁路公安机关职位:与各级铁路公安局(处)领导班子成员存在规定回避情形的,不得报考该局(处)及所属单位;与各铁路公安局(处)机关工作人员存在规定回避情形的,不得报考该局(处)机关;与基层所队工作人员存在规定回避情形的,不得报考该所队。
对于特勤部门、缉私部门、民航局公安局所属公安机构、长江航运公安机关和首都机场公安局职位:与各级领导班子成员存在规定回避情形的,不得报考该单位及所属单位;与处级以上单位机关工作人员存在规定回避情形的,不得报考该单位机关;与处级及以下单位工作人员存在规定回避情形的,不得报考该单位及所属单位。
二、报名信息填写规范
(一)学习经历填写规范
学习经历从小学阶段填起,至已获得的最高学历(应届毕业生为即将取得的最高学历)阶段为止。基础教育阶段,“毕业院校”填写学校所在省市县和学校名称,如:××省××市××县××中学;“学历及专业”填写学历层次(小学、初中、高中等)。高等教育阶段,“毕业院校”填写学校规范全称;“学历及专业”填写学历层次、专业代码、专业名称、学历类别(普通高等教育、成人高等教育、高等教育自学考试、开放教育、网络教育等)和学习形式(全日制、非全日制、自学考试等),如:硕士研究生,0351法律,普通高等教育,全日制。
(二)工作经历填写规范
报考人员具有工作经历的,须在“工作单位”后括号注明单位性质(党政机关、军队、事业单位、人民团体、国有企业、私营企业、灵活就业等),在“职务”后括号注明工作形式(在职在编、人事代理、聘用、个体经商等)。学习工作经历应时间连续,如有待业等情况请如实填写起止时间和所在地。
(三)家庭主要成员情况填写规范
家庭主要成员情况应完整填写父母、配偶和子女的有关情况。工作单位栏应准确填写单位具体地址和单位名称;没有工作单位的,应详细填写经常居住地地址;个体经商或灵活就业的,应填写经营或工作场所地址,并括号注明主要经营或业务范围。职务栏应准确填写规范职务名称,已退休和已去世的还应括号注明。
(四)其他条件填写规范
职位条件中对外语水平有要求的,报考人员须在外语水平栏中写明外语水平等级和相应分数。职位条件中如有其他要求的(如计算机水平、职业资格、工作经历、学术成果等),报考人员须在备注栏中写明是否具备相关条件要求。
应届毕业生报考人员须如实填写学科成绩和毕业论文情况,其中学科成绩填写核心专业课成绩,毕业论文情况填写论文题目和评审阶段(如开题评审、中期检查、预答辩等)。社会在职人员无需填写以上项目。
对于参加大学生村官、“三支一扶”计划、“农村义务教育阶段学校教师特设岗位计划”、“大学生志愿服务西部计划”等服务基层项目人员,填写报名信息时,请在备注栏注明:“本人参加××项目,约定时间为YYYYMM—YYYYMM,服务期满、考核合格。”对于在军队服役5年以上的高校毕业生退役士兵,请在备注栏注明:“本人在军队服役时间为YYYYMM—YYYYMM。”
三、综合成绩合成方式
(一)公安机关人民警察职位
笔试包含公共科目和专业科目,笔试成绩按照行政职业能力测验、申论、公安专业科目成绩(考试成绩均按百分制折算,下同)分别占40%、30%、30%的比例合成。综合成绩按照笔试合成分数、面试分数各占50%的比例合成。
(二)特殊专业职位
笔试只测查公共科目,笔试成绩按照行政职业能力测验、申论成绩各占50%的比例合成。综合成绩按照笔试合成分数、面试和专业能力测试分数分别占30%、30%、40%的比例合成。
(三)非通用语(法语、俄语、西班牙语、阿拉伯语)职位
笔试包含公共科目和专业科目,笔试成绩按照行政职业能力测验、申论、外语水平测试成绩分别占25%、25%、50%的比例合成。综合成绩按照笔试合成分数、面试和专业能力测试分数分别占50%、30%、20%的比例合成。
(四)非通用语(其他)职位
笔试只测查公共科目,笔试成绩按照行政职业能力测验、申论成绩各占50%的比例合成。综合成绩按照笔试合成分数、面试和专业能力测试分数分别占50%、30%、20%的比例合成。
公安机关人民警察职位以及非通用语(法语、俄语、西班牙语、阿拉伯语)职位的报考者报名时,务必将笔试考点选择为直辖市、省会城市或者自治区首府。
四、报考有关提示
各用人司局将在报考人员报名次日起2日内提出资格审查意见,报考人员可登录中央机关及其直属机构2026年度考试录用公务员专题网站(http://bm.scs.gov.cn/kl2026)查询资格审查结果。审查结果为“退回补充材料”的报考人员,请务必于10月24日(报名最后一天)18:00前按要求修改相关报考信息或将材料补齐后重新提交报名申请。未按要求修改信息或补充材料的,资格审查不予通过。
报考人员应真实、完整、准确、规范填写报考信息、提交相关材料。资格审查工作贯穿招录工作全过程,如有弄虚作假、故意隐瞒等违规行为的,资格审查将不予通过;在后续录用过程中发现的,根据相关法律、法规和公务员录用有关规定,取消进入下一阶段的资格,并按照有关规定记入个人诚信记录;已经录用的,将取消录用资格。
五、咨询监督电话
报考人员对职位条件如有疑问,请拨打招考简章职位备注栏中具体用人司局咨询电话。
公安部及直属行政、参公单位招录监督电话:010-66261515;
特勤部门招录监督电话:010-66268289;
铁路公安机关招录监督电话:010-51842808;
缉私部门招录监督电话:010-65194067;
民航局公安局所属公安机构招录监督电话:010-64091767;
长江航运公安机关招录监督电话:027-82761069;
首都机场公安局招录监督电话:010-64539065。
公安部人事训练局
2025年10月14日





我看2026年公安部招录报考条件取消了这条特殊限制,那民办本科到底能不能报呢?比较疑惑?
您说的有道理,昨天发布的《公安部2026年度公务员招录补充公告》里确实没有这条限制了,感谢您的指正,我们也将尽快修正文章内容。
之前讨论过类似问题,基层岗位机会较多,但应届生在公安系统外报考其他岗位是否有特殊限制?
公安岗位的学历要求确实值得探讨,考生选专业时既要考虑职业发展空间,也要结合岗位具体需求,多角度规划学业方向,这样的建议很实用。
👍👍👍