来源:中国海军招飞网
2026年海军设站检测地区为:河南、湖南、山东、江苏、安徽5省的普通高中生。其他地区普通高中生及所有地区的地方高校生均为自行体检。
一、检测流程
(一)网上报名。学生登录“海军招飞”微信小程序或海军招飞网,根据系统提示进行报名并填写相关信息,报名截止时间为2025年10月15日。报名成功后,下载打印《海军招收飞行学员报名表(上站检测)》,由所在学校填写相关信息和推荐意见,经班主任签字、学校盖章后,通过微信小程序拍照上传。
(二)上站报到。学生根据当地教育招生考试部门或学校统一安排,携带手机和《海军招收飞行学员报名表(上站检测)》《海军招收飞行学员初检预选体检表(上站检测)》(正反面打印)、本人身份证(丢失的补办临时身份证或身份证明)和黑色碳素笔,到指定地点参检。
(三)参加检测。初检采取单项淘汰制,时间约半天,主要进行体格检查(无需空腹)和文化测试。体格检查包括外科、内科、眼科、耳鼻喉科等项目。文化测试主要考查语文、数学、英语、物理、化学科目,考试时间90分钟。检测完成后,根据要求将相关资料上传微信小程序。
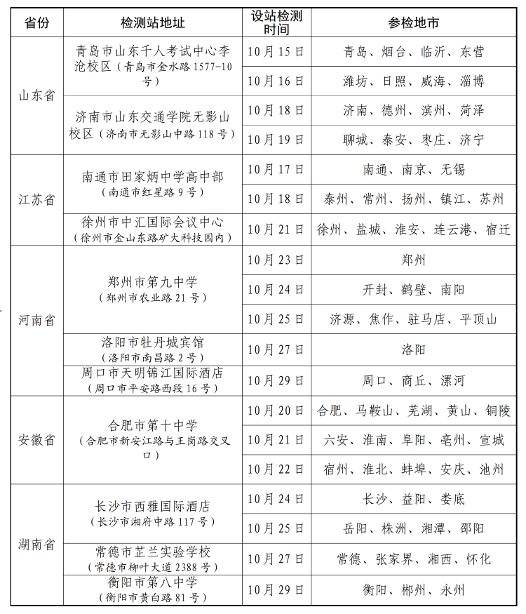
二、时间地点
检测于当天上午8点开始,报到截止时间为当天上午10点。详细设站安排如图。

三、有关事项
(一)学生须下载打印“上站检测”版本的海军招飞报名表和体检表。学生所在学校须按照报名表要求,如实填写学生身高、体重、视力、色觉、血压及文化成绩等相关信息,报名表信息填写不全或缺少签字、盖章的,视为无效报名。
(二)参检学生和带队教师初检食宿及交通费用自理,检测期间学生需携带一台智能手机用于现场信息核对和文化水平测试使用,须确保手机电量充足(建议携带充电宝)、可正常使用微信小程序,可自带餐食补充体力。
(三)12月底前,考生可通过“海军招飞”微信小程序查询本人初选结果。海军招飞办将综合初选体检合格的考生文化水平测试成绩、高中阶段学习成绩和学校预估高考成绩,择优遴选参加全检定选学生名单,并反馈相关省市教育招生考试部门。




感谢!
👍
支持!
谢谢
方便👍