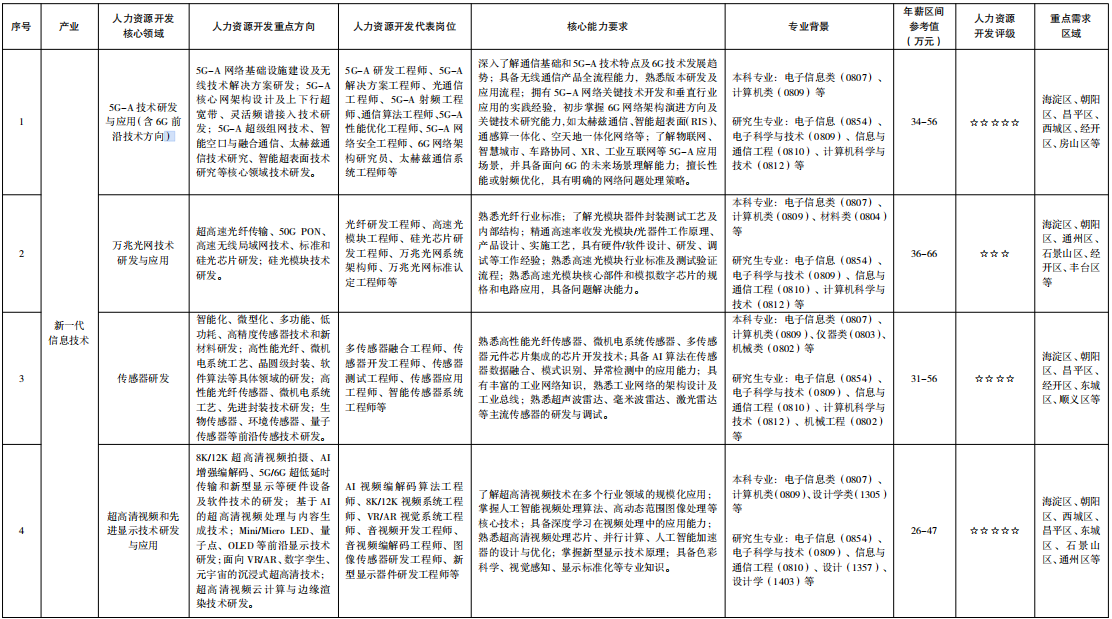
孩子志愿填报没方向?这份目录帮 TA 瞄准热门职业!
《北京重点产业领域人力资源开发目录》下载
整理自互联网,仅供学习参考使用,如有问题请联系管理员,侵权删
内容预览


声明:本站所有文章,如无特殊说明或标注属于用户投稿。
参考资料主要来自国家教育部、各省市考试院、全国大专院校等公开信息。供各位高考志愿规划师或是在进行高考志愿填报的学生和家长参考。
如存在错误,可联系我们进行处理,我们会以严谨认真的态度对待,尽快修复错误,以确保内容的准确性。如若本站内容侵犯了原著者的合法权益,可联系我们进行处理。




👍👍👍
感谢