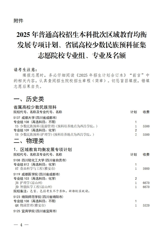
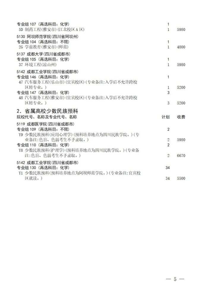
四川:2025年普通高校招生本科批次区域教育均发展专项计划、省属高校少数民族预科征集志愿院校专业组、专业及名额

2025年普通高校招生本科批次区域教育均发展专项计划、省属高校少数民族预科征集志愿院校专业组、专业及名额

本文无附件,征集计划如图:

四川:2025年普通高校招生本科批次区域教育均发展专项计划、省属高校少数民族预科征集志愿院校专业组、专业及名额
四川:2025年普通高校招生本科批次区域教育均发展专项计划、省属高校少数民族预科征集志愿院校专业组、专业及名额
声明:本站所有文章,如无特殊说明或标注属于用户投稿。 参考资料主要来自国家教育部、各省市考试院、全国大专院校等公开信息。供各位高考志愿规划师或是在进行高考志愿填报的学生和家长参考。 如存在错误,可联系我们进行处理,我们会以严谨认真的态度对待,尽快修复错误,以确保内容的准确性。如若本站内容侵犯了原著者的合法权益,可联系我们进行处理。

给TA打赏
共{{data.count}}人
人已打赏
填报政策

海南:2025年普通高校招生高职(专科)批录取最低控制分数线的公告

2025-8-4 15:59:15

填报政策

安徽:2025年艺术类第三批(高职<专科>批)投档最低分及名次

2025-8-4 16:03:26

3 条回复 A文章作者 M管理员
  1. 新人学习中

    感谢!

  2. 曾曾

    感谢!

个人中心
购物车
优惠劵
今日签到
有新私信 私信列表
搜索