来源:国家开发银行
什么是生源地信用助学贷款?
生源地信用助学贷款是指国家开发银行等金融机构向符合条件的家庭经济困难的学生(含预科生)发放的、在学生入学前户籍所在县(市、区)办理的助学贷款。生源地贷款为信用贷款,学生和家长(或其他监护人等)为共同借款人,共同承担还款责任。
贷款额度及用途是什么?
全日制普通本专科学生(含预科、高职、第二学士学位)每人每年申请贷款额度不超过20000元,不低于1000元;全日制研究生(含硕士研究生、博士研究生)每人每年申请贷款额度不超过25000元,不低于1000元。学生申请的国家助学贷款优先用于支付在校期间学费和住宿费,超出部分用于弥补日常生活费。
贷款期限有多久?
最长贷款期限:剩余学制加15年、最长不超过22年。
利率如何确定?
执行中国人民银行授权全国银行间同业拆借中心发布的同期五年期以上贷款市场报价利率减70个基点(即LPR5Y-0.7%)。
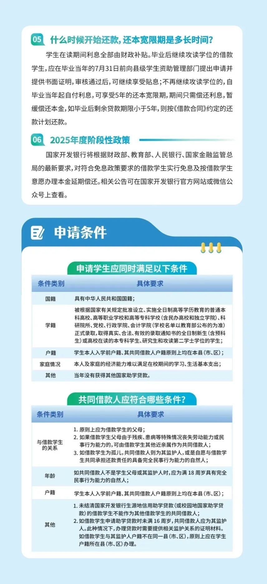
什么时候开始还款,还本宽限期是多长时间?
学生在读期间利息全部由财政补贴。毕业后继续攻读学位的借款学生,应在毕业当年的7月31日前向县级学生资助管理部门提出申请并提供书面证明,审核通过后,可继续享受贴息;不再继续攻读学位的,自毕业当年起自付利息,可享受5年的还本宽限期,期间只需偿还利息,暂缓偿还本金,如毕业后剩余贷款期限小于5年,则按《借款合同》约定的还款计划还款。
2025年度阶段性政策
国家开发银行将根据财政部、教育部、人民银行、国家金融监管总局的最新要求,对符合免息政策要求的借款学生实行免息及按借款学生意愿办理本金延期偿还。相关公告可在国家开发银行官方网站或微信公众号上查看。











感谢
谢谢!👍
生源地助学贷款政策周到详尽,切实减轻了家庭经济负担,是一项贴心的好措施!