来源:福建省教育考试院
福建省2025年普通高校招生录取工作已全面展开。为方便考生及时查询录取结果,现将录取结果的查询方式及各批次录取结果公布时间公告如下:
一、查询方式
(1)福建省教育考试院官方网站。
(2)招生院校官方网站。
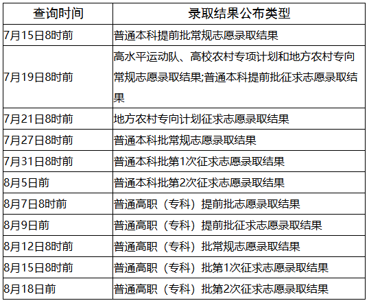
二、录取结果查询时间及类型
(1)艺术类

(2)体育类

(3)普通类

备注:考生查询录取结果的具体时间以省教育考试院公布的时间为准,请考生随时关注我院官网或官微。
声明:本站所有文章,如无特殊说明或标注属于用户投稿。
参考资料主要来自国家教育部、各省市考试院、全国大专院校等公开信息。供各位高考志愿规划师或是在进行高考志愿填报的学生和家长参考。
如存在错误,可联系我们进行处理,我们会以严谨认真的态度对待,尽快修复错误,以确保内容的准确性。如若本站内容侵犯了原著者的合法权益,可联系我们进行处理。



