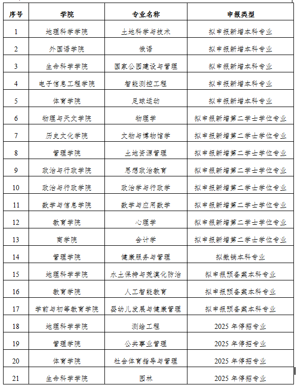
7月8日,西华师范大学发布《2025年拟调整本科专业公示》,拟向教育部申报2025年度新增本科专业5个、新增第二学士学位专业8个、撤销本科专业1个、预备案专业3个和停招专业4个。

声明:本站所有文章,如无特殊说明或标注属于用户投稿。
参考资料主要来自国家教育部、各省市考试院、全国大专院校等公开信息。供各位高考志愿规划师或是在进行高考志愿填报的学生和家长参考。
如存在错误,可联系我们进行处理,我们会以严谨认真的态度对待,尽快修复错误,以确保内容的准确性。如若本站内容侵犯了原著者的合法权益,可联系我们进行处理。




谢谢分享