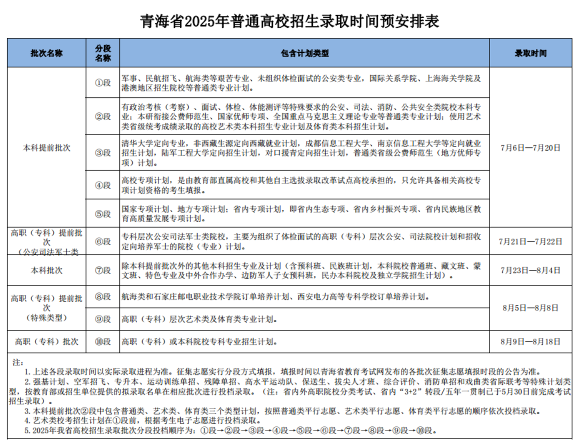
2025年我省普通高校招生录取共设置四个批次,依次为:本科提前批次、本科批、高职(专科)提前批次、高职(专科)批次,各批次设置不同的段,分别投档录取。根据工作安排,现将录取日程安排公布如下:

声明:本站所有文章,如无特殊说明或标注属于用户投稿。
参考资料主要来自国家教育部、各省市考试院、全国大专院校等公开信息。供各位高考志愿规划师或是在进行高考志愿填报的学生和家长参考。
如存在错误,可联系我们进行处理,我们会以严谨认真的态度对待,尽快修复错误,以确保内容的准确性。如若本站内容侵犯了原著者的合法权益,可联系我们进行处理。




谢谢您
👍
👍
感谢!
支持!
👍