各位考生:
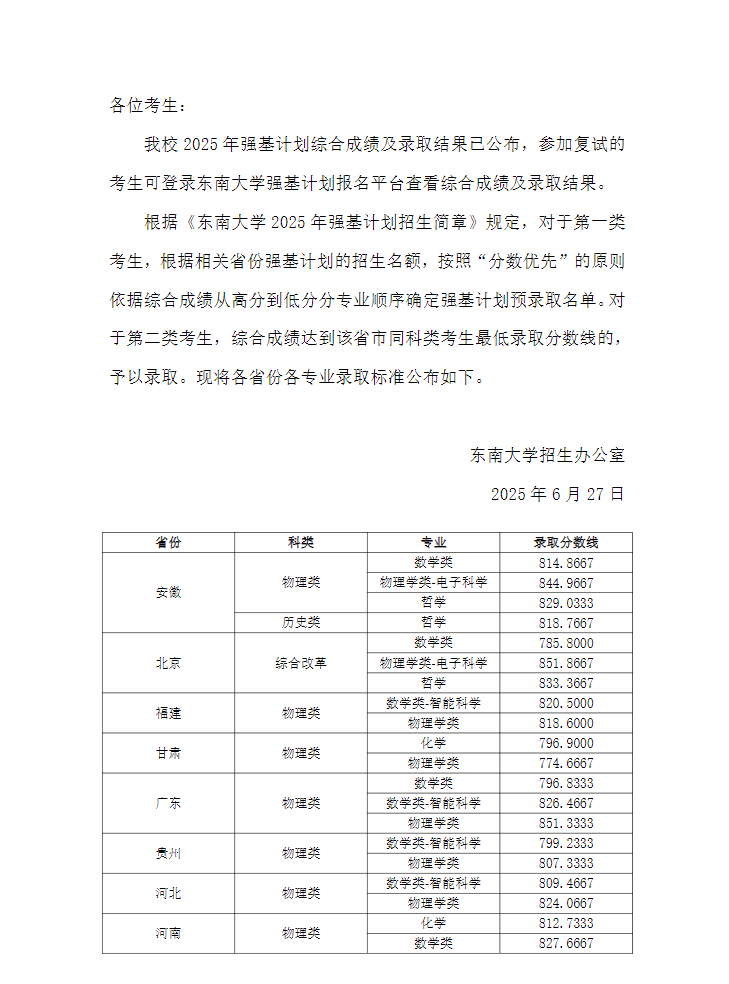
我校 2025 年强基计划综合成绩及录取结果已公布,参加复试的考生可登录东南大学强基计划报名平台查看综合成绩及录取结果,根据《东南大学 2025 年强基计划招生简章》规定,对于第一类考生,根据相关省份强基计划的招生名额,按照“分数优先”的原则依据综合成绩从高分到低分分专业顺序确定强基计划预录取名单。对于第二类考生,综合成绩达到该省市同科类考生最低录取分数线的,予以录取。现将各省份各专业录取标准公布如下:

声明:本站所有文章,如无特殊说明或标注属于用户投稿。
参考资料主要来自国家教育部、各省市考试院、全国大专院校等公开信息。供各位高考志愿规划师或是在进行高考志愿填报的学生和家长参考。
如存在错误,可联系我们进行处理,我们会以严谨认真的态度对待,尽快修复错误,以确保内容的准确性。如若本站内容侵犯了原著者的合法权益,可联系我们进行处理。




👍
谢谢
优秀!
谢谢