根据《军队院校招收普通高中毕业生工作办法》(军训〔2023〕153 号)要求和2025年军校招生面试体检分数线划定规则,现将我省2025年军校招生面试体检分数线公布如下:
物理科目组男生:547分;
物理科目组女生:566分;
历史科目组男生:544分;
历史科目组女生:585分。
江西省人民政府征兵办公室
2025年6月28日
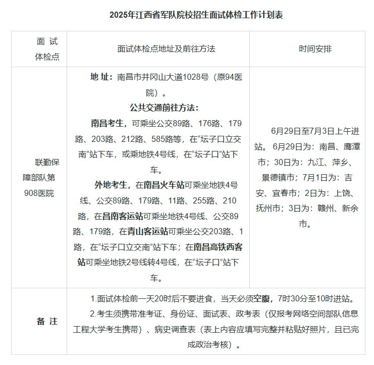
2025年江西省军队院校招生面试体检工作计划表

声明:本站所有文章,如无特殊说明或标注属于用户投稿。
参考资料主要来自国家教育部、各省市考试院、全国大专院校等公开信息。供各位高考志愿规划师或是在进行高考志愿填报的学生和家长参考。
如存在错误,可联系我们进行处理,我们会以严谨认真的态度对待,尽快修复错误,以确保内容的准确性。如若本站内容侵犯了原著者的合法权益,可联系我们进行处理。



