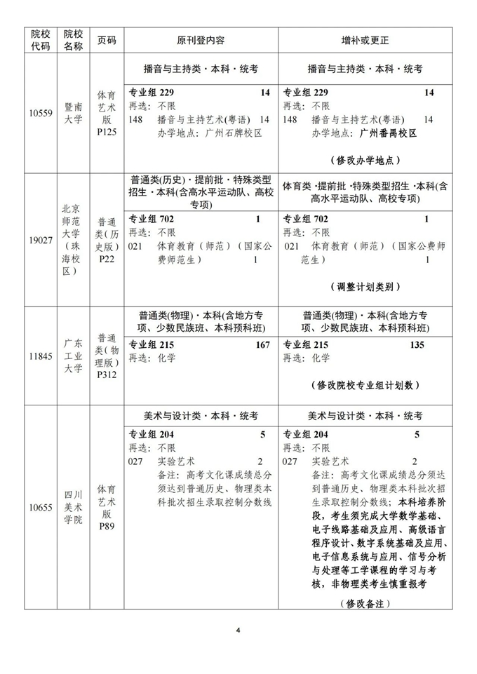
应有关高校的要求,现对《广东省2025年普通高等学校招生专业目录》部分内容作如下增补及更正,请及时转发各中学并告知学生。
附件:《广东省2025年普通高等学校招生专业目录》增补及更正表



声明:本站所有文章,如无特殊说明或标注属于用户投稿。
参考资料主要来自国家教育部、各省市考试院、全国大专院校等公开信息。供各位高考志愿规划师或是在进行高考志愿填报的学生和家长参考。
如存在错误,可联系我们进行处理,我们会以严谨认真的态度对待,尽快修复错误,以确保内容的准确性。如若本站内容侵犯了原著者的合法权益,可联系我们进行处理。




👍
👍