适用地区:湖北
(网络收集)2025年湖北卷历史高考真题带答案带分值带解析文字版-.docx
一、选择题:本题共15小题,每小题3分,共45分。在每小题给出的四个选项中,只有一项是符合题目要求的。
1.岳麓秦简保存了一些秦王政时期颁行的法令,其中规定婚嫁和借贷都需要订立契约文书并在官府备案,否则没有法律效力,在诉讼时不予承认。这些法令旨在( )
A.维护等级秩序
B.鼓励商业发展
C.加强社会管控
D.践行法家思想
【答案】C
【解析】本题考查秦朝法令的目的。A选项:材料中法令围绕婚嫁和借贷订立契约文书并官府备案,未涉及等级秩序相关内容,所以不是为了维护等级秩序 ,A选项错误。B选项:法令规定婚嫁和借贷的契约程序,重点并非鼓励商业发展,主要是对社会行为的规范管控,B选项错误。C选项:要求婚嫁、借贷订立契约并官府备案,这样能让官府掌握社会经济、生活行为信息,规范社会秩序,加强对社会的管控,C选项正确。D选项:践行法家思想是手段,不是目的,法令是通过法家思想的实践来加强社会管控,D选项错误。
【分值】3





谢谢分享!
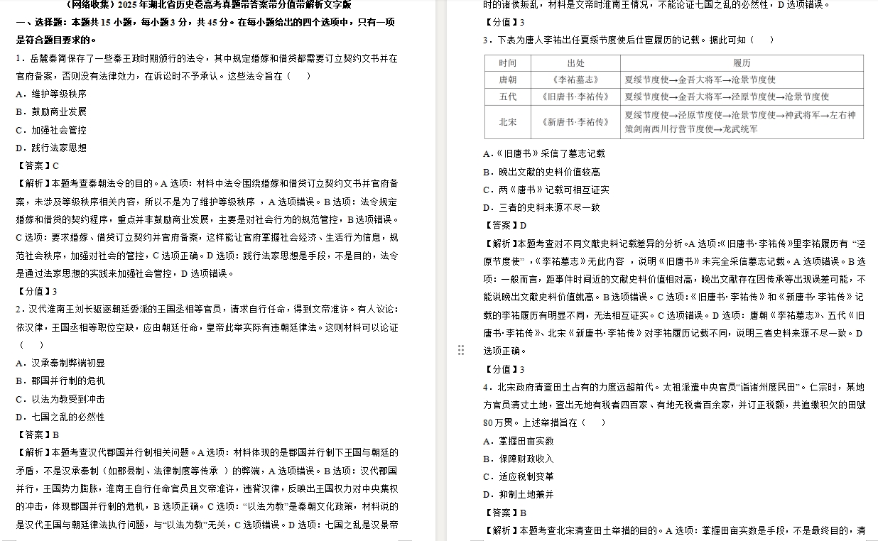
感谢分享