福建:说文解“志” │ 2025年普通高校招生录取政策解读(一)

来源:福建省教育考试院

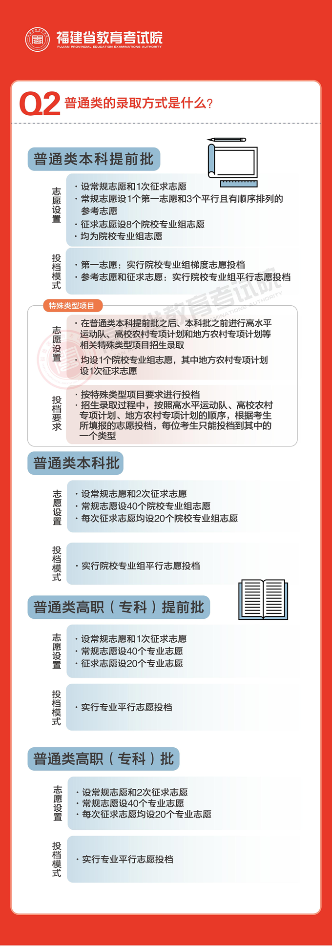
福建:说文解“志” │ 2025年普通高校招生录取政策解读(一)
福建:说文解“志” │ 2025年普通高校招生录取政策解读(一)
福建:说文解“志” │ 2025年普通高校招生录取政策解读(一)
福建:说文解“志” │ 2025年普通高校招生录取政策解读(一)
声明:本站所有文章,如无特殊说明或标注属于用户投稿。 参考资料主要来自国家教育部、各省市考试院、全国大专院校等公开信息。供各位高考志愿规划师或是在进行高考志愿填报的学生和家长参考。 如存在错误,可联系我们进行处理,我们会以严谨认真的态度对待,尽快修复错误,以确保内容的准确性。如若本站内容侵犯了原著者的合法权益,可联系我们进行处理。

给TA打赏
共{{data.count}}人
人已打赏
填报政策

宁夏:2025年普通高校招生政策图解——关于志愿设置和填报

2025-6-19 17:12:32

填报政策

福建:说文解“志” │ 2025年普通高校招生录取政策解读(二)

2025-6-19 17:17:00

4 条回复 A文章作者 M管理员
  1. 新人学习中

    谢谢

  2. 胡蝴

    感谢。

  3. 茶语

    👍 感谢及时更新,信息很实用!

个人中心
购物车
优惠劵
今日签到
有新私信 私信列表
搜索