第一章总则
第一条为做好2025年我省普通高等学校招生录取工作,根据教育部有关规定和《福建省深化高等学校考试招生综合改革实施方案》(闽政〔2019〕5号)、《福建省高等学校招生委员会 福建省教育厅关于做好2025年福建省普通高校招生工作的通知》(闽招委〔2025〕2号)等文件精神,制定本实施办法。
第二条2025年我省普通高等学校普通类(含物理科目组合、历史科目组合)、艺术类(含物理科目组合、历史科目组合)、体育类(含物理科目组合、历史科目组合)招生录取工作适用本实施办法。
第二章 录取管理
第三条2025年我省普通高等学校招生录取工作在教育部的统一领导下,由省招委会组织实施,实行计算机远程网上录取管理模式。省招委会成立招生录取现场领导组,下设若干职能工作组,组织实施招生录取工作。高校和省教育考试院按照“学校负责、考试院监督”的原则,具体实施新生录取工作。
第四条高校应按照向社会公布的招生章程中的录取规则进行录取。对思想政治品德考核合格、身体健康状况符合相关专业培养要求、投档成绩达到同批录取控制分数线并符合学校调档要求的考生,是否录取以及所录取的专业由高校按招生章程自行确定。高校负责对已投档但未被录取考生的退档原因作出解释以及其他遗留问题的处理。省教育考试院组织实施向高校投放合格生源电子档案,并监督高校执行国家招生政策、招生计划情况,纠正违反国家招生政策、规定和违背录取规则等行为。
第五条高校依据考生高考总成绩,参考学生综合素质评价,择优录取。考生高考总成绩由语文、数学、外语3门全国统一考试科目成绩和3门我省普通高中学业水平选择性考试科目成绩构成,文考总分满分750分;如有政策性加分,则一并计入考生高考总成绩。其中,《福建省高等学校招生委员会福建省教育厅关于做好2025年福建省普通高校招生工作的通知》(闽招委〔2025〕2号)第四十九条规定的政策性加分(以下称“非固定加分”),仅面向福建省属高校(不含厦门大学、华侨大学)投档时计入总成绩使用,不用于艺术、体育类综合分相同时的同分排序。
第六条艺术类本科校考批(含少数经批准组织校考的本科招生专业和使用戏曲类省际联考成绩的本科招生专业,下同)、高水平运动队、高校农村专项计划仅设常规志愿,其他各类别、各录取批次均设常规志愿和征求志愿。在同一类别同一录取批次,均先组织实施常规志愿录取,录取结束后如有未完成的招生计划将向社会公布,组织考生填报第一次征求志愿,并实施第一次征求志愿录取;如仍有招生计划未完成将再次向社会公布,组织考生填报第二次征求志愿,并实施第二次征求志愿录取。其中普通类本科提前批、地方农村专项计划、普通类高职(专科)提前批仅设1次征求志愿。征求志愿时,未被录取的考生均可填报相关志愿。
第七条普通类本科批常规志愿按平行志愿投档模式投档前,须先进行模拟投档,高校根据模拟投档情况在正式投档前完成计划调整,确保符合录取规则的调档考生能够录取。在各类别、各批次录取过程中,高校不得以考生放弃志愿或录取资格等理由退档。
第八条高校应严格按照我省规定时间和步骤,按时完成调档、阅档、审核、预录、退档等各环节工作,保证考生电子档案的正常流转和录取工作的顺利进行。对超过时间未按要求完成相关环节工作的高校,省教育考试院应主动与之沟通。对无故拒绝联系或故意拖延时间的高校,省教育考试院根据所发出的考生电子档案按有关高校计划数及录取规则设置考生电子档案为预录取状态,同时书面通知有关高校,并将有关情况上报教育部备案。由此造成的遗留问题,由相关高校负责处理。
第九条对高考成绩达到要求、身体条件能够完成所报专业学习、生活能够自理的残疾考生,高校不能因其残疾而不予录取。
第三章录取批次及志愿设置
第十条普通类。设本科提前批、本科批、高职(专科)提前批和高职(专科)批4个批次。
1.本科提前批设常规志愿和1次征求志愿。常规志愿设1个第一志愿和3个平行且有顺序排列的参考志愿,征求志愿设8个平行且有顺序排列的志愿。每个志愿均为院校专业组志愿,均设6个专业志愿和是否服从专业调剂栏目。
2.本科批设常规志愿和2次征求志愿。常规志愿设40个平行且有顺序排列的院校专业组志愿,每次征求志愿均设20个平行且有顺序排列的院校专业组志愿。每个院校专业组志愿均设6个专业志愿和是否服从专业调剂栏目。考生不得重复填报同一个“院校专业组”志愿,即考生填报的“院校专业组”志愿均须为不同的“院校专业组”。
3.高职(专科)提前批设常规志愿和1次征求志愿。常规志愿设40个平行且有顺序排列的专业志愿,征求志愿设20个平行且有顺序排列的专业志愿。高职(专科)提前批的录取工作安排在本科批全部结束后进行,已被本科院校录取的考生不再参加高职(专科)提前批的录取。
4.高职(专科)批设常规志愿和2次征求志愿。常规志愿设40个平行且有顺序排列的专业志愿,每次征求志愿均设20个平行且有顺序排列的专业志愿。
第十一条艺术类。设本科校考批、本科省统考批和高职(专科)批3个批次。
本科校考批中的校考招生专业使用校考成绩并执行招生院校对外公布的规则进行录取;本科校考批中的戏曲类省际联考专业使用戏曲类省际联考成绩并执行招生院校对外公布的规则进行录取。本科省统考批和高职(专科)批使用我省艺术类专业省级统考成绩并执行我省统一投档原则进行录取。
1.本科校考批设常规志愿。常规志愿设1个院校专业组志愿,每个院校专业组志愿设6个专业志愿和是否服从专业调剂栏目。
2.本科省统考批设常规志愿和2次征求志愿。常规志愿设置40个平行且有顺序排列的专业志愿,每次征求志愿均设置20个平行且有顺序排列的专业志愿。
3.高职(专科)批设常规志愿和2次征求志愿,常规志愿设置40个平行且有顺序排列的专业志愿,每次征求志愿均设置20个平行且有顺序排列的专业志愿。
第十二条体育类。设本科批和高职(专科)批两个批次。
1.本科批设常规志愿和2次征求志愿。常规志愿和每次征求志愿均设20个平行且有顺序排列的院校专业组志愿,每个院校专业组志愿均设6个专业志愿和是否服从专业调剂栏目。
2.高职(专科)批设常规志愿和2次征求志愿,常规志愿和每次征求志愿均设20个平行且有顺序排列的专业志愿。
第四章投档模式及投档比例
第十三条投档模式
1.普通类。本科提前批常规志愿实行梯度志愿投档模式,先进行第一志愿投档;录取结束后,对招生计划尚未完成的院校再进行参考志愿投档,参考志愿实行院校专业组平行志愿投档模式。本科提前批征求志愿、本科批常规志愿和征求志愿均实行院校专业组平行志愿投档模式。高职(专科)提前批和高职(专科)批的常规志愿与征求志愿均实行专业平行志愿投档模式。
2.艺术类。本科校考批实行符合投档条件的考生全部投档模式。本科省统考批常规志愿和征求志愿与高职(专科)批常规志愿和征求志愿均按考生艺术类综合分实行专业平行志愿投档模式。
3.体育类。本科批常规志愿和征求志愿均实行院校专业组平行志愿投档模式,高职(专科)批常规志愿和征求志愿均实行专业平行志愿投档模式。
第十四条投档比例
1.普通类本科提前批第一志愿投档比例原则上控制在招生计划数的120%以内(投档数量按四舍五入取整,下同)。军队院校区分性别,按招生计划数的120%投档。如有多名考生高考总成绩均为报考院校最低投档分且符合学校调档要求,则全部投档。
2.实行平行志愿投档的高校(专业),其投档比例原则上按招生计划数的100%执行。
3.艺术类本科校考批符合投档条件的考生全部投档。
4.普通类本科提前批投档录取时,空军和海军招飞院校(如空军航空大学、海军航空大学等)、民航招飞院校(如中国民用航空飞行学院,山东航空学院,安阳工学院等)、经教育部批准实行综合评价录取模式院校(如南方科技大学、上海纽约大学、昆山杜克大学、香港中文大学(深圳)、深圳北理莫斯科大学等)、有面试和政审等要求的院校(如北京电子科技学院、中央司法警官学院、中国消防救援学院等)、教育部同意安排在提前批的综合评价试点高校(如北京外国语大学等)和上海科技大学等有特殊投档要求的招生院校,经批准,实行单独投档。空军和海军招飞院校优先投档录取。
第五章成绩排序规则
第十五条普通类
考生分别按高考总成绩从高分到低分进行排序。在平行志愿投档时,高考总成绩相同的,先按同等优先,再依次按语文与数学两科成绩之和、语文或数学单科最高成绩、外语成绩、首选科目(物理或历史)成绩、再选科目单科最高成绩、再选科目单科次高成绩从高到低排序;如果位次仍相同,再比较考生志愿顺序,顺序在前者优先投档,志愿顺序相同则全部投档,是否录取由招生院校决定。
第十六条艺术类
1.本科校考批(含经批准组织校考的本科招生专业和使用戏曲类省际联考成绩的本科招生专业)。
校考本科招生专业投档时,不对考生成绩进行排序,将符合投档条件的考生电子档案同时投放到其填报的院校。招生院校对校考专业合格且省统考成绩不低于省统考专业本科合格线的考生,按照校考专业计划、考生志愿填报情况、事先公布的校考专业录取规则以及破格录取原则,进行择优录取;对不符合录取条件的考生,提出预退档意见,并将录取名单和预退档意见提交省教育考试院审核。
戏曲类本科招生专业投档时,不对考生成绩进行排序,将符合投档条件的考生电子档案同时投放到其填报的院校。招生院校对省际联考成绩不低于普通高校戏曲类专业招生省级联考工作协调小组确定的省际联考专业本科合格线且高考文考成绩不低于我省艺术类本科文考录取控制分数线的考生,按照事先公布的招生章程,进行择优录取;对不符合录取条件的考生,提出预退档意见,并将录取名单和预退档意见提交省教育考试院审核。
2.本科省统考批和高职(专科)批。物理科目组艺术类和历史科目组艺术类考生分成音乐表演类、音乐教育类、舞蹈类、戏剧影视表演类、服装表演类、戏剧影视导演类、播音与主持类、美术与设计类、书法类等9个类别。每一次填报志愿,考生只能选择其中1个类别报考。各类别的综合分(按实际折算分数,不进行四舍五入)从高分到低分分别排序。艺术类专业类别综合分的计算方法如下:
艺术类的综合分=(考生文考总分+政策性加分)×50%+考生省级专业统考成绩×2.5×50%。
平行志愿投档录取前,先根据艺术类考生综合分从高分到低分进行排序。考生综合分相同的,先按同等优先,再依次按高考总成绩(不含“非固定加分”)、语文与数学两科成绩之和、语文或数学单科最高成绩、外语成绩、首选科目(物理或历史)成绩、再选科目单科最高成绩、再选科目单科次高成绩从高到低排序;如果位次仍相同,再比较考生志愿顺序,顺序在前者优先投档,志愿顺序相同则全部投档,是否录取由招生院校决定。其中,高考总成绩不低于艺术类本科文考录取控制分数线(生源不足降分时,不低于艺术类本科文考录取控制分数线下20分)、专业统考成绩不低于本科省级专业统考成绩控制线的考生,方符合艺术类本科批省考阶段投档条件;高考总成绩不低于艺术类专科文考成绩控制线分、专业统考成绩不低于专科省级专业统考成绩控制线的考生,方符合艺术类高职(专科)批投档条件。
在艺术类本科省考批和高职(专科)批,招生院校艺术类专业类别综合分计算方式和同分排序规则与我省规定不一致时,按我省规定执行。
第十七条体育类
1.平行志愿投档录取前,物理科目组体育类和历史科目组体育类考生,分别按本、专科综合分(均按实际折算分数,不进行四舍五入)从高分到低分进行排序。考生综合分相同的,先按同等优先,再依次按高考总成绩(不含“非固定加分”)、语文与数学两科成绩之和、语文或数学单科最高成绩、外语成绩、首选科目(物理或历史)成绩、再选科目单科最高成绩、再选科目单科次高成绩从高到低排序;如果位次仍相同,再比较考生志愿顺序,顺序在前者优先投档,志愿顺序相同则全部投档,是否录取由招生院校决定。其中,高考总成绩不低于体育类本科文考录取控制分数线(生源不足降分时,不低于体育类本科文考录取控制分数线下20分)、省级专业统考成绩不低于本科省级专业统考录取控制分数线的考生,方符合体育类本科批投档条件;高考总成绩不低于体育类专科文考录取控制分数线(生源不足降分时,不低于体育类专科文考录取控制分数线下20分)、省级专业统考成绩不低于专科省级专业统考录取控制分数线的考生,方符合体育类专科批投档条件。
2.体育类综合分=(考生文考总分+政策性加分)×30%+考生体育成绩×7.5×70%。
在公布普通类、艺术类、体育类等成绩排名时,均不含“非固定加分”。
第六章降分录取政策及办法
第十八条普通类
1.按照本科批录取控制分数线招生的专业,原则上不降分录取。其中,安排在本科提前批录取的航海类、公安类、司法类院校(专业)和医学类定向招生,征求志愿录取后生源仍不足的,经批准,可在本科批录取控制分数线下20分以内(含20分,下同),在征求志愿有填报该院校专业组志愿的考生中,从高分到低分投档,由招生院校择优录取。
除福建省属高校中外合作办学项目、其他涉外办学项目(含国际课程项目、中高计划、中美“121”计划等)、涉港澳合作办学项目、闽台合作办学项目外的民办高校和独立学院其他专业,第二次征求志愿录取后(本科提前批在征求志愿录取后)生源仍不足的,经批准,可在本科批录取控制分数线下20分以内,在第二次征求志愿(本科提前批在征求志愿)有填报该院校专业组志愿的考生中,从高分到低分投档,由招生院校择优录取。
2.高职(专科)批。公办高职(专科)院校不降分录取。福建省内民办高职院校第一次征求志愿投档后生源仍不足的,经批准,可在专科批录取控制分数线下20分以内,在第一次征求志愿有填报该校专业志愿的考生中,从高分到低分投档,由招生院校择优录取。第二次征求志愿投档录取办法与第一次征求志愿相同。
3.边防军人子女预科班降分政策按国家有关规定执行。
第十九条艺术类
1.本科校考批。经批准组织校考的本科招生专业的破格录取办法参照相关院校公布的破格录取原则执行。
2.本科省统考批。第一次征求志愿录取后,生源仍不足的,经批准,将剩余的招生计划统一公布,面向专业成绩达到省级专业统考本科录取控制分数线、高考总成绩在本科文考录取控制分数线下20分以内的考生进行第二次征求志愿。投档时,在专业成绩达到省级专业统考本科录取控制分数线的考生中,先投本科文考录取控制分数线上考生,再投本科文考录取控制分数线下20分以内的考生,由院校择优录取。
3.高职(专科)批。所有院校(专业)不降分录取。
第二十条体育类
各批次第一次征求志愿投档录取后,生源仍不足的,经批准,将剩余的招生计划统一发布,面向省级专业统考成绩达到相应批次录取控制分数线,且高考总成绩在相应批次录取控制分数线下20分以内的考生进行第二次征求志愿。投档时,在专业成绩达到相应批次录取控制分数线的考生中,先投高考总成绩在相应批次录取控制分数线上考生,再投高考总成绩在相应批次录取控制分数线下20分以内的考生,由院校择优录取。
第二十一条福建省属高校中外合作办学项目及其他涉外办学项目、闽台合作办学项目,生源不足时不降分录取。福建省属高校普通类中外合作办学项目及其他涉外办学项目(含国际课程项目、中高计划、中美“121”计划等)招收的本科考生,高考外语成绩不得低于外语总分的60%。
第七章其他类型招生
第二十二条其他类型招生包括:高水平运动队、高校农村专项计划、地方农村专项计划、省内高校师范生公费教育试点、边防军人子女预科班、定向招生、省内院校(专业)专门面向指定设区市招生等。
第二十三条高水平运动队、高校农村专项计划、地方农村专项计划
1.高水平运动队、高校农村专项计划和地方农村专项计划,安排在普通类本科提前批之后、本科批之前进行。高水平运动队、高校农村专项计划和地方农村专项计划均设1个院校专业组志愿,院校专业组志愿下设6个专业志愿和是否服从专业调剂栏目,按特殊类型项目要求进行投档录取。其中,地方农村专项计划设1次征求志愿。招生录取过程中,按照高水平运动队、高校农村专项计划、地方农村专项计划的顺序,根据考生所填报的志愿投档,每位考生只能投档到其中的一个类型。
2.高水平运动队、高校农村专项计划按照考生所填报的志愿全部投档;地方农村专项计划常规志愿、征求志愿都按照招生计划数的120%投放考生电子档案。投档后,高校按照事先公布的录取规则进行审录。部分特殊类型招生高校须按我省最终确定的投档比例测算生成的模拟投档线进行审录。
3.具备高校农村专项计划报考资格且高考总成绩不低于相应特殊类型招生录取控制分数线的考生,才符合高校农村专项计划投档条件。
4.具备地方农村专项计划报考资格且高考总成绩不低于相应普通类本科批录取控制分数线的考生,才符合地方农村专项计划投档条件。
第二十四条省内高校师范生公费教育试点
本科院校安排在普通类本科提前批进行。省级层次师范生公费教育试点专门面向指定设区市招生,毕业生定向到该设区市或所属县(市、区)工作。考生必须具有所报考设区市的户籍,并在该设区市高考报名。省级层次师范生公费教育试点录取的考生入学前应与培养院校和生源所在地设区市教育局或定向就业的县(市、区)教育局签订协议书,毕业后须回生源所在设区市或定向就业的县(市、区)教育局有空编的中小学(特教学校)从事教育教学工作不少于规定年限。市县级层次师范生公费教育试点按市县有关管理办法执行。
第二十五条边防军人子女预科班
1.边防军人子女预科班只招收由中央军委政治工作部审核确认、符合条件的边防军人子女。
2.重庆大学的边防军人子女预科班安排在普通类本科批常规志愿阶段填报志愿;录取后,生源不足时,未完成的招生计划可在相应批次的第一次、第二次征求志愿时公布,并组织第一次、第二次征求志愿填报和录取工作。报考重庆大学边防军人子女预科班考生的高考成绩应达到特殊类型招生录取控制分数线。
3.桂林电子科技大学、烟台大学、太原学院、福建商学院的边防军人子女预科班安排在普通类第一次征求志愿阶段填报志愿;录取后,生源不足时,未完成的招生计划可在第二次征求志愿时公布,并组织第二次征求志愿填报和录取工作。第二次征求志愿录取后,生源仍不足的,按照不低于有关高校所在批次录取控制分数线下60分,在第二次征求志愿有填报该校志愿的考生中,从高分到低分投档,由院校择优录取。
第二十六条定向招生
1.医学类、农林类院校专门面向指定设区市招生,毕业后定向到该设区市或所属县(市、区)就业的,报考的考生必须具有该设区市户籍,且在该设区市高考报名。医学类、农林类院校专门面向指定县(市、区)招生,毕业后定向到该县(市、区)就业的,报考的考生必须具有该县(市、区)户籍,且在该县(市、区)高考报名。
2.医学类、农林类院校实施定向招生录取的考生,录取后须与定向设区市或所辖县(市、区)相应的卫生健康、农业等行政部门及其指定的单位签订定向培养协议,并持定向培养协议到录取高校报到。
3.省内医学类本科院校在普通类提前批实施定向招生的,在本科提前批征求志愿录取后,生源仍不足的,经批准,可在本科批次录取控制分数线下20分以内,在征求志愿有填报该院校专业组志愿的考生中,从高分到低分投档,由院校择优录取。
省内医学类公办高职(专科)学校实施定向招生的,不降分录取。
第二十七条省内院校(专业)专门面向指定市、县(区)招生
报考省内院校(专业)专门面向指定市、县(区)招生的考生,须具有该市、县(区)户籍,且在该市、县(区)高考报名。
第八章志愿填报
第二十八条高校招生志愿(包括常规志愿和征求志愿,下同)全部实行网上填报,考生网上填报的志愿是投档和录取的唯一依据。志愿填报时间截止后,网上填报志愿系统即自动关闭。未按时填报志愿,后果由考生本人承担。
第二十九条考生应认真阅读有关高校招生章程、选考科目要求以及我省公布的招生规定、招生计划等,按有关规定和要求进行网上填报志愿,并对所填报志愿的真实性和准确性负责。因考生本人疏漏或失误造成的后果,由考生本人承担责任。考生须慎重填报,一经录取,不予退档。
第三十条考生网上填报志愿时间安排,将在省教育考试院网站上发布。由于考生个人原因,发生账号和密码被盗,造成信息泄露、志愿被冒充填报或修改的,由考生本人承担责任。
第三十一条选考物理科目组的考生只能填报物理科目组下的院校专业组(专业)志愿,选考历史科目组的考生只能填报历史科目组下的院校专业组(专业)志愿。
在填报艺术类校考批和普通类本科提前批志愿时,艺术类考生只能在本科校考批常规志愿和普通类本科提前批常规志愿中选择一类填报,不得两类同时填报。艺术类考生可以填报普通类本科提前批征求志愿。体育类考生可以填报普通类本科提前批志愿。
在填报除艺术类校考批和普通类本科提前批外的其他批次志愿时,艺术类和体育类考生可以兼报普通类院校专业组(专业)志愿。其余类别之间不能兼报或跨报。
艺术类考生选报或兼报普通类的,招生录取过程中,按艺术类、普通类实际投档时间的先后顺序(投档时间相同的,艺术类优先投档),将符合投档条件的考生投档到艺术类、普通类中的一类,由招生学校审录;体育类考生兼报普通类的,招生录取过程中,按体育类、普通类实际投档时间的先后顺序(投档时间相同的,体育类优先投档),将符合投档条件的考生投档到体育类、普通类中的一类,由招生学校审录。
第三十二条各级教育行政部门、教育招生考试机构和学校应通过多种渠道和多种方式,广泛开展我省相关招生录取政策的宣传解释工作。指导考生妥善保管志愿填报账号和密码等个人信息,防止被他人盗用或非法操控。高级中等教育学校和教师不得代替或干预考生填报高考志愿。
第九章附则
第三十三条考生外语口试成绩评定分为“优、良、合格、不合格”四个等第,作为有外语口试要求的招生专业的录取依据;在招生录取系统中分别以“100分、80分、60分、50分”呈现。
第三十四条考生可通过省教育考试院网站和相关高校网站,查询本人的录取结果。考生个人信息及有关录取过程中需要阶段性保密的工作内容,任何单位和个人不得擅自向他人提供或向社会公开,严禁非法传播、出售。
第三十五条军队院校、公安院校、定向培养军士招生工作具体规定,另文通知。
第三十六条录取过程中,如遇到特殊情况、突发问题或本实施办法未作规定的,由省招委会成立的录取现场领导组集体研究处置。招生院校的招生工作规定或章程与教育部和我省招生工作规定不一致的,按教育部和我省有关规定执行。
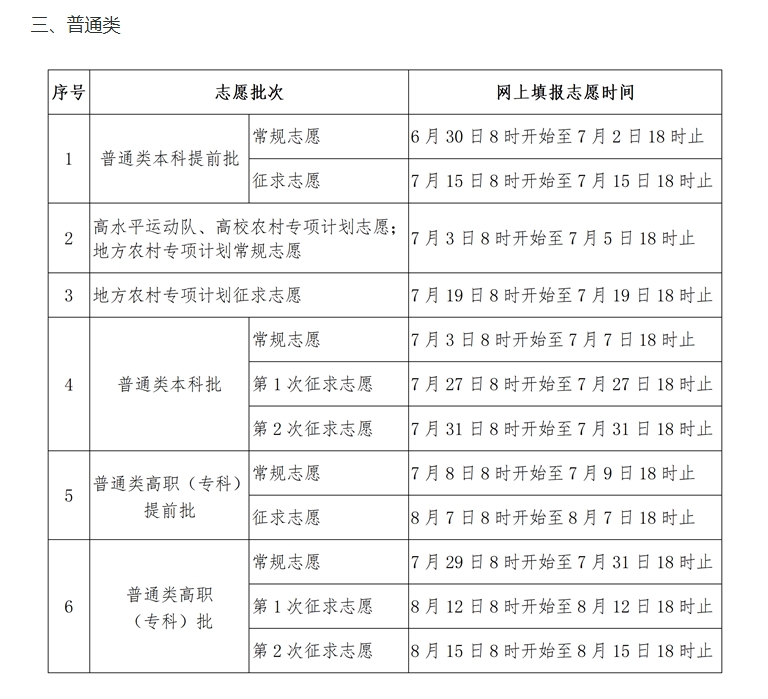
附件:2025年福建省普通高等学校招生考生网上填报志愿时间安排表
附件
2025年福建省普通高等学校招生考生网上填报志愿时间安排表







信息实用明确👍
👍 谢谢清晰说明,非常实用!
感谢整理