“不宜就读”也可能会被退档,想报定向计划的考生,一定要注意了!
什么是不宜就读?
不宜就读是指考生虽患有某种疾病或生理缺陷,但不影响其完成学业,只是从考生健康、学业及就业的长远考虑,建议考生不宜就读某些专业。不宜就读的专业通常不会被退档,属于提醒性建议而非强制限制,一般来说学校是不得以此为依据拒绝录取达到相关要求的考生。
但是!!也有特殊的情况!比如一些定向培养计划可能会有额外的要求。
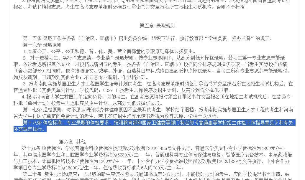
比如河南的大学生村医订单定向免费培养计划,河南医学高等专科学校、南阳医学高等专科学校都在官网的文件里明确写出了:不招收患有“不宜就读专业”疾病的考生。


而这些要求在招生章程里是没有的。


所以,打算报考这类特殊定向培养计划的考生,只看招生章程可不够,一定要到学校官网,仔细查看对应的招生文件。
千万别因为没留意这个细节,填报了受限专业,最后导致退档,错失入学机会。
志愿填报容不得半点马虎,关乎考生的未来。大家务必谨慎对待体检结论中的 “不宜就读” 信息,多渠道了解目标院校和专业的具体要求,确保志愿填报准确无误。
祝愿每位考生都能顺利被理想院校录取,开启精彩的大学生活!





感谢分享
细节决定成败,感谢特别提示相关注意事项!提醒大家多方核实信息,避免因小疏漏错过机会。
这种特殊类型的真的得看官网
感谢分享!关键提醒太及时,点赞!
务必仔细查看官网文件细节
感谢提醒!定向计划的细节至关重要,官网信息不容错过,为未来规划提供了很有用的指导!