来源:贵州省招生考试院
为加强少数民族地区民族人才培养,推动民族文化传承保护和创新发展,服务少数民族地区,2025年我省继续开展民汉双语预科班、民族班考试招生工作。现就有关事项通知如下:
一、招生院校
民汉双语预科班招生院校:贵州民族大学、凯里学院、黔南民族师范学院、兴义民族师范学院、贵州工程应用技术学院、六盘水师范学院6所院校。
民汉双语民族班招生院校:贵州民族大学、铜仁学院、六盘水师范学院、贵阳幼儿师范高等专科学校4所院校。
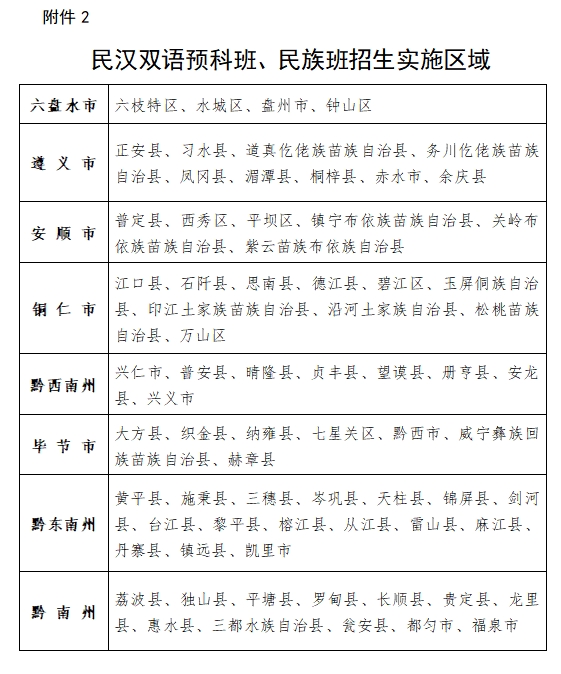
二、招生区域及报名条件
招生区域:

报名条件:户籍在以上招生区域,能用苗族、布依族、侗族、彝族、水族、瑶族6种民族语言其中一种流利交流的少数民族高考考生。
三、测试工作
(一)准考证打印
6月13日至16日,考生登录贵州省普通高校招生考试考生综合信息平台打印准考证。
(二)测试时间、地点及缴费方式
测试时间:6月19日至21日。
测试地点:贵州民族大学南校区第二教学楼。
考生按照民族语言口语测试准考证上规定的考试时间,于开考前半小时持民族语言口语测试准考证、高考准考证、身份证、缴费凭证到贵州民族大学南校区第二教学楼候考。
缴费方式:考生按40元/人缴纳测试费,缴费方式为考前现场微信支付(入场前须向工作人员提供缴费电子凭证)或现金支付(办理时间为6月19日至21日7:00至17:00)。
(三)测试语种、题型、分值、时间及成绩查询
民族语言口语测试语种为苗族、布依族、侗族、彝族、水族、瑶族6种民族语言;测试题型有词汇翻译、句子翻译、短文翻译;分值为词汇翻译20分,句子翻译40分,短文翻译40分,总分为100分;测试时间为5分钟以内。
高考成绩发布后,考生可登录贵州省普通高校招生考试考生综合信息平台查询口语测试成绩。
(四)测试方式
参加民族语言口语测试的考生现场抽题,根据试题内容用民族语言答题;评委按测试程序和要求对考生进行测试,测试过程全程录像。
四、录取工作
根据考生民族语言口语测试成绩,按招生计划数4倍的比例划定民汉双语预科班、民族班报考资格线。
民族语言口语测试成绩达到报考资格线的考生,方可填报民汉双语预科班、民族班志愿。招生院校根据考生志愿和高考文化成绩从高分到低分择优录取。民汉双语预科、民族班本科安排在本科批录取,民汉双语民族班专科安排在高职(专科)批录取。




👍