高考志愿填报院校解读专题:上海应用技术大学
2025年上海应用技术大学继续面向内地28个省(区市)及港澳台侨招生,共投放50个招生专业(类),其中工商管理类含会计学、国际经济与贸易,机械类今年按专业招生。
非艺术类专业在上海招生专业组由去年的10 个专业组改为6 个。

一、学校基本情况。
上海应用技术大学肇始于1954年,七十一载薪火相传,上海市重点建设的高水平地方大学,学校始终走在应用型高校改革创新前列,正朝着建设具有国际影响力的,高水平应用创新型大学目标阔步前行。学校入选上海市首批应用型本科人才培养改革试点高校、上海高等学校一流本科建设引领计划和一流研究生教育引领计划、上海市深化创新创业教育改革示范高校、上海高校课程思政整体改革领航高校。
学校目前设有4个学部、11个学院、1个体育教育部,55个本科专业,其中,25个国家级和上海市级一流本科专业建设点、11个上海市应用型本科试点专业、6个中国工程教育认证专业。学校构建紧密对接产业需求的“学科+产业”的学科体系,拥有1个一级学科博士学位授权点,10个一级学科硕士学位授权点,14个硕士专业学位授予领域。
作为一所冠名“应用技术”的大学,学校突出以德为先、以人为本、以应用立校、以技术报国,深化产教融合,携手行业龙头企业,致力于培养拥抱技术革命浪潮、顺应产业变革需求的高素质应用型人才。
二、2025年学校招生政策有哪些新变化?
2025年我校继续面向内地28个省(区市)及港澳台侨招生,招收工理经管文法农、艺术类、国家民委专项、少数民族专项、新疆南疆单列计划、国家专项计划、地方专项计划、港澳台侨联招和台湾学测免试生等各种类别的学生。
今年上海应用技术大学招生政策主要变化:按照教育部的统一安排,今年首次实施的第五批新高考改革省份山西、河南、陕西、内蒙古、四川、云南、宁夏、青海等8省份,采取3+1+2高考模式,不分文理科。
根据新的选考科目要求,在院校-专业组模式的省份专业组设置有较大的变化。

三、2025年学校招生计划是多少?招生专业有无变化?
2025年学校的招生计划4600人。学校招生计划实行专业动态调整,对办学实力强、培养质量高、升学就业好的专业予以计划倾斜。外省市招生计划总数和招生专业(类)与去年基本保持稳定。
2025年学校投放50个招生专业(类),工商管理类含会计学、国际经济与贸易,机械类今年按专业招生。
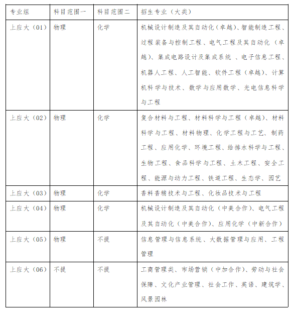
非艺术类专业在上海招生专业组由去年的10 个专业组改为6 个,专业组设置如表1。美术与设计类专业包含视觉传达设计、环境设计、产品设计、绘画专业是不限科目的专业。

表1 2025年上海招生专业组
四、学校的录取原则有何特别之处?哪些专业有特殊要求?
学校认可各省区市的地方性加分政策,专业志愿间不设专业级差,根据投档成绩按照“分数优先、遵循专业志愿”的原则择优录取。
以教育部、原卫生部和中国残疾人联合会印发的《普通高等学校招生体检工作指导意见》(教学〔2003〕3号)及有关补充规定为依据,考生须根据健康状况与专业限报要求填报专业志愿。其中:材料物理、视觉传达设计、环境设计、产品设计、绘画专业色盲不取;材料科学与工程、复合材料与工程色盲不宜;园艺、生态学、风景园林、化学工程与工艺、制药工程、应用化学、环境工程、生物工程、食品科学与工程专业色盲、色弱不取;香料香精技术与工程、化妆品技术与工程专业色盲、色弱、嗅觉迟钝不宜。


又到报考关键期,还在为专业选择发愁吗?男生扎堆计算机、女生跟风选 “热门” 常踩坑?
《这才是男生/女生想学的专业》上架了!



