安徽省2025年普通高校招生考生志愿网上填报办法
2025年我省普通高校招生继续实行志愿网上填报(含征集志愿)。为确保此项工作顺利进行,特制定本办法。
一、组织领导
安徽省2025年普通高校招生考生志愿网上填报由安徽省教育招生考试院(以下简称省考试院)统一部署,各市、县(市、区)教育招生考试机构(以下统称各级教育招生考试机构)具体组织实施。
省考试院负责志愿网上填报工作的整体组织协调、志愿填报辅助系统和填报系统开发、网络和数据安全、市级教育招生考试机构工作人员培训和相关信息发布等工作。
市级教育招生考试机构负责组织协调本辖区县级教育招生考试机构志愿网上填报工作,及时传达省考试院相关要求,培训县级教育招生考试机构工作人员,实时监控各县(市、区)志愿填报进度。
县级教育招生考试机构负责组织协调本辖区志愿填报确认点(以下简称确认点)工作、培训确认点工作人员、实时监控各确认点志愿填报进度、督促各确认点认真做好志愿填报组织和确认等工作。
确认点负责具体组织考生填报和确认志愿、解决考生填报过程中出现的问题、实时监控本确认点志愿填报进度等工作。
考生应认真阅读各类型招生要求和招生院校公布的招生章程,充分了解所报考院校或专业的条件要求,根据自己的身体条件、户籍所在地、父亲或母亲或法定监护人户籍所在地、年龄等条件,按照自己的意愿填报院校和专业志愿。因不符合院校或专业录取条件造成不能录取等遗留问题由考生本人负责。考生应先使用志愿填报辅助系统选定志愿后,再到当地教育招生考试机构指定的志愿确认点导入、确认志愿。
二、志愿网上填报时段
安徽省2025年普通高校招生各科类各批次志愿(含录取期间征集志愿)均通过网络分时段填报。各级教育招生考试机构在志愿填报时段内组织达线考生分期分批上网填报志愿信息。
| 志愿填报时间表 | |
| 批次 | 时段 |
| 普通本科提前批(包括国家专项计划、地方专项计划、高校专项计划)、普通高职(专科)提前批和艺术类、体育类各批次 | 6月29日8:00至7月1日17:00 |
| 普通本科批 | 7月4日8:00至7月7日17:00 |
| 普通高职(专科)批 | 7月25日8:00至7月28日17:00 |
| 征集志愿填报时间表 | |
| 批次 | 时段 |
| 普通本科提前批 | 7月15日10:00至16:00 |
| 普通高职(专科)提前批 | 7月21日10:00至16:00 |
| 普通本科批 | 7月31日10:00至16:00 |
| 普通高职(专科)批 | 8月11日10:00至16:00 |
| 艺术类第二批(本科) | 7月20日10:00至16:00 |
| 艺术类第三批(高职<专科>) | 8月5日10:00至16:00 |
| 体育类第一批(本科) | 7月18日10:00至16:00 |
| 体育类第二批(高职<专科>) | 8月5日10:00至16:00 |
征集志愿时间如受实际录取进度影响需调整,省考试院将及时通过安徽省教育招生考试院网站和安徽省教育厅网站等发布调整公告。
6月13日至25日,进行志愿网上填报模拟演练。各地各校应认真组织考生登录“志愿填报辅助系统”进行模拟志愿填报,省考试院将对各地组织情况进行通报。
三、志愿网上填报操作流程
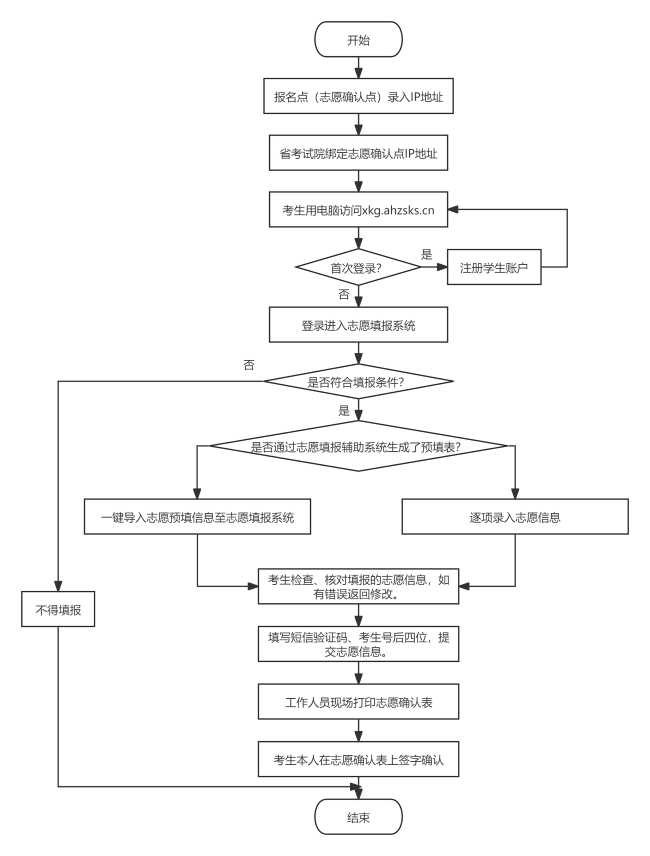
各级教育招生考试机构指导考生在规定的志愿填报时段之前,先行登录“志愿填报辅助系统”,根据本人意愿,选择填报的批次、院校专业组和专业,并在相应批次规定的志愿填报时段内,在指定地点登录志愿填报系统,按照事先通过“志愿填报辅助系统”选定的志愿导入或重新录入志愿填报系统,志愿导入或录入完成核对无误后提交,现场打印志愿确认表并由考生本人当场签字确认。填报流程见附件。
(一)确定志愿填报确认点
各级教育招生考试机构根据本辖区考生人数、设备情况等综合因素确定本辖区确认点。确认点须设置在各级教育招生考试机构所在地,应具备视频监控和视频巡查条件。
确认点除具备一定数量的可联网计算机、激光打印机、条码扫描枪等设备外,还须具接入互联网,具有固定的IP地址,同时配备相应的管理人员和计算机技术人员。
(二)上报确认点信息
高考报名点默认为志愿填报确认点,各级教育招生考试机构和确认点的登录用户名、密码与高考报名管理平台一致。不具备组织志愿填报条件的报名点,由当地教育招生考试机构通过管理后台将其对应到其他具备条件的报名点。6月25日17:00前,各级教育招生考试机构督促志愿填报点通过志愿网上填报管理平台录入本确认点的网络出口IP地址,考生只能在绑定IP地址的确认点登录志愿填报系统填报志愿信息。
请各级教育招生考试机构及时通知本辖区各确认点在IP地址绑定后测试网络连通性。
(三)指导考生通过“志愿填报辅助系统”选定志愿
考生自行使用浏览器访问xgk.ahzsks.cn,按照说明注册学生账户,并使用学生账户登录“志愿填报辅助系统”,根据自身选科情况,结合成绩、本人意愿等,综合考虑确定志愿,保存在“志愿填报辅助系统”中。“志愿填报辅助系统”不绑定IP,填报的志愿信息可随时调整。
各级教育招生考试机构根据本地实际,统筹协调,为没有计算机和上网条件的考生,提供计算机和上网条件,指导考生使用“志愿填报辅助系统”选定志愿。
志愿预填表可从省考试院网站(www.ahzsks.cn)下载。
(四)考生导入或录入志愿信息
符合条件的考生在确认点组织下携带准考证、身份证等,按规定时间使用学生账户登录“志愿填报系统”导入本人在“志愿填报辅助系统”中保存的志愿,或重新录入志愿信息。若遗忘密码,请根据系统提示进行密码重置。
考生对所填报志愿的真实性和准确性负责,务必仔细检查录入的志愿信息,确认无误后方可提交。提交时须填写短信验证码和考生号后四位,短信验证码将发送至注册学生账号时使用的手机号码。考生本人须妥善保管准考证、登录密码、短信验证码等信息,因考生本人疏漏或失误造成的后果,由考生本人承担责任。因考生导入或录入错误导致的遗留问题由考生本人负责。
志愿填报辅助系统中选定的志愿信息不是正式志愿信息,不作为投档录取的依据,只有在志愿填报系统成功提交的志愿才是投档录取的依据。志愿信息一旦提交,任何人不得修改。
志愿填报过程中,各级教育招生考试机构、确认点要通过管理后台实时监控志愿填报进度,防止出现批量遗漏。确认点须仔细核对考生信息,确保考生本人填报,本人现场签字确认。
(五)志愿信息确认
考生志愿信息提交后,确认点管理人员扫描准考证上条形码或录入考生号现场打印志愿确认表,由考生本人现场签字确认,他人不得代签。
考生未按要求按时签字确认的,或由他人代为签字造成影响录取等后果的,由考生本人负责。
四、志愿填报注意事项
(一)考生应仔细阅读《报考指导》(国家专项、高校专项、地方专项等部分招生计划在省考试院网站发布)相关内容和院校招生章程,充分了解相关专业对身体条件、文化或专业成绩、语种、面试等要求后再填报志愿。
(二)部分专业对身高、视力、色觉等有要求,请考生参照本人的《安徽省2025年普通高校招生考生体格检查表》(简称《体检表》),仔细阅读《报考指导》、院校招生章程等公布的专业招生要求或咨询招生院校后再行填报。考生本人《体检表》可在省考试院官方网站查询。
(三)高水平运动队志愿须填在普通本科批院校专业组平行志愿的第1位置,否则无法录取。
(四)非西藏生源定向西藏就业计划志愿须在普通本科批填报,与其他院校专业组志愿按平行志愿投档方式同时投档。填报非西藏生源定向西藏就业专业志愿的考生,在志愿填报前须根据当地教育招生考试机构的安排,签订《非西藏生源定向西藏就业志愿申请书》,并由考生家长或监护人签署意见(考生本人、考生家长或监护人须亲笔签名)后方可报考相关志愿。请考生和家长向招生院校仔细了解有关非西藏生源定向西藏就业的相关政策后再行填报。
(五)报考军校、公安、司法、应急消防、定向培养军士等
有面试、体检、政治考核、体能测试等特殊要求的院校,请仔细阅读《报考指导》、省考试院网站或招生院校网站相关信息,充分了解报考条件后再行填报。符合国家专项计划和公安类院校报考条件的考生,可兼报提前批次公安类普通专业计划和公安类国家专项计划。符合国家专项计划和司法类院校报考条件的考生,提前批次司法类普通专业计划和司法类国家专项计划不可兼报。
(六)军校、公安、司法、应急消防、定向培养军士、定向培养乡村教师院校(专业)及北京电子科技学院等均有年龄等要求,请仔细阅读《报考指导》“志愿填报注意事项”及院校招生章程等,了解相关要求后再行填报。
(七)国家专项计划、地方专项计划、免费医学定向(本科)等招生类型对户籍、学籍等有一定要求,请务必根据自己的实际情况进行填报,以免入学时因不符合相关要求被退学。
(八)部分定向培养计划有签订协议、服务年限等要求,请务必仔细阅读相关政策文件,全面了解相关要求后再行填报。
五、工作要求
(一)考生高考志愿信息是投档录取的基础,事关考生的切身利益,事关社会稳定。各级教育招生考试机构务必本着对考生负责的态度结合本地实际加强软、硬件建设,落实好场地和设备以及志愿填报期间的电力保障,加强工作人员培训和对考生的宣传、服务等工作。
(二)各级教育招生考试机构务必提高认识,加强领导,高度重视考生志愿网上填报工作,在总结往年填报经验的基础上,精心组织,做好宣传和指导工作,确保志愿网上填报工作平稳、有序、顺利。各级教育招生考试机构主要领导对本辖区志愿填报的组织、管理工作负总责,为本辖区志愿网上填报工作第一责任人,各确认点负责人和工作人员为本志愿填报确认点直接责任人。
(三)加强志愿填报现场管理,严格控制进入志愿确认点人员,非考生不得入内。坚决杜绝院校招生宣传人员、高校在校生在志愿填报期间进入校园发放宣传材料,干扰考生填报志愿。加强对考生的教育宣传,避免考生之间代为填报。现场工作人员要做好考生志愿填报技术指导,不得代替考生填报志愿。确认点在志愿填报期间须启用视频监控并录像保存,以备查阅,录像保存至当年9月1日。
(四)经考生亲笔签字的志愿信息确认表是表明考生填报内容的具有法律效力的唯一纸质载体材料。各级教育招生考试机构务必落实志愿确认环节,务必做到一人一表,务必做到由考生本人填报、本人确认,务必妥善保存志愿确认表,确保填报志愿人数和确认表数量吻合,并一一对应。考生志愿信息确认表随考生体检表、报名登记表等材料一并装入档案袋。
(五)各级教育招生考试机构应针对考生志愿填报工作特点并结合本地实际制定详细的实施办法、管理制度和应急预案,建立健全与新高考志愿填报方式工作相适应的管理制度,加强对相关工作人员的纪律教育和业务培训,指导提醒考生按时进行志愿模拟填报和志愿填报确认工作,合理安排填报进度,确保志愿填报规范有序。对于因组织管理不力,造成志愿确认点秩序混乱、考生大面积漏填的,要依法依规处理,并对相关责任人严肃处理并追责问责。
附件:志愿网上填报操作流程图
附件
志愿网上填报操作流程图
一、考生预填志愿流程

二、志愿填报流程





很好!