2025年入学费用
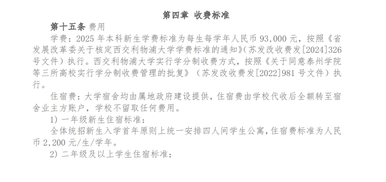
学费:2025年本科新生学费标准为每生每学年人民币93,000元,按照《省发展改革委关于核定西交利物浦大学学费标准的通知》(苏发改收费发[2024]326号文件)执行。西交利物浦大学实行学分制收费方式,按照《关于同意泰州学院等三所高校实行学分制收费管理的批复》(苏发改收费发[2022]981号文件)执行。

住宿费:大学宿舍均由属地政府建设提供,住宿费由学校代收后全额转至宿舍业主方账户,学校不留取任何费用。
一年级新生住宿标准:
全体统招新生入学首年原则上统一安排四人间学生公寓,住宿费标准为人民币2,200元/生/学年。
二年级及以上学生住宿标准:
自二年级起,学校将根据学生就读专业对应的住宿资源统筹调配宿舍,具体收费标准如下:
四人间:2,200元/生/学年或3,300元/生/学年(按专业对应宿舍条件分配);
双人间:6,000元/生/学年;
单人间:14,000元/生/学年。
注:部分专业无双人间及单人间住宿资源。
代收费:2,000元/学年(含教材费等,多退少补,退费方法:按照苏价费[2007]270号、苏价费[2007]423号文件执行。)



2+2留学费用(仅供参考)
学费:利物浦大学2025/26学年国际生学费:22,000至29,000英镑/学年,不同专业会有差异。西浦2025年入学的学生,2年以后选择2+2留学利物浦大学,其学费以利物浦大学2027年国际生学费为准。通过2+2项目前往利物浦大学学习的西浦学生享受利物浦大学学费减免10%的优惠政策。
住宿费:每周140-200英镑左右,具体根据地理位置等因素会有所不同。
其它费用:日常餐饮、交通、购物等,每年预估约5,000英镑。
奖学金
入学奖学金
西浦2025年特设立本科新生入学奖学金,旨在奖励高考成绩突出、拥有批判性思维和跨学科创造性解决问题能力、具备国际化视野和竞争力的优秀学子。内地本科新生入学奖学金类型及额度如下:
- 校长特别奖学金:2025年全额学费/学年
- 一等入学奖学金:2025年半额学费/学年
- 二等入学奖学金:2025年四分之一学费/学年
入学奖学金满足相应条件可续得,详见《2025年西交利物浦大学中国内地本科新生入学奖学金实施办法》,点击查看。
晋级奖学金
为了激励学生努力学习,在校学习期间表现优异者可获得校内奖学金、政府奖学金、留学奖学金等。
学业优秀奖:学生学年各科总平均成绩达到总分65%以上,且在本年级本专业的排名在前5%内;额度为人民币10,000元。
学业成就奖:学生学年各科总平均成绩达到总分65%以上,且在本年级本专业的排名在5.1%~10%内;额度为人民币5,000元。





感谢分享
感谢分享!
谢谢!
感谢分享!
费用透明明确,奖助学金体系完善,切实助力学子学业发展!
好贵