高考化学实验题类型汇总

高中学习资料《高考化学实验题类型汇总》下载,仅供学习参考使用。

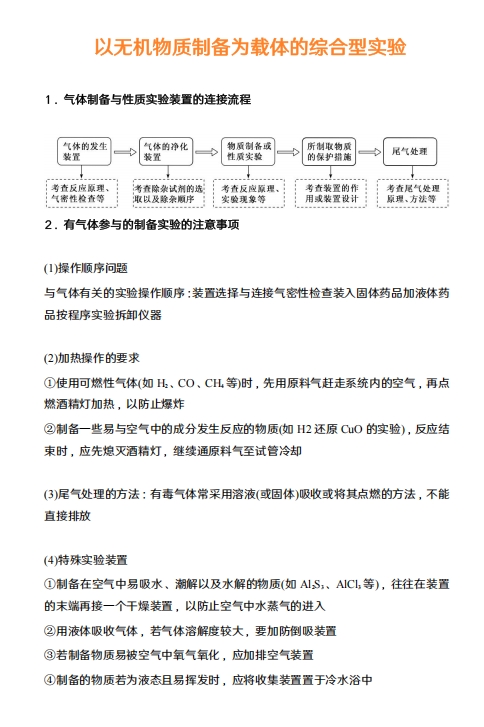
内容预览:

高考化学实验题类型汇总
高考化学实验题类型汇总

下载权限
查看
  • 免费下载
    评论并刷新后下载
    登录后下载
  • {{attr.name}}:
您当前的等级为
登录后免费下载登录 小黑屋反思中,不准下载! 评论后刷新页面下载评论 支付以后下载 请先登录 您今天的下载次数(次)用完了,请明天再来 支付积分以后下载立即支付 支付以后下载立即支付 您当前的用户组不允许下载升级会员
您已获得下载权限 您可以每天下载资源次,今日剩余
声明:本站所有文章,如无特殊说明或标注属于用户投稿。 参考资料主要来自国家教育部、各省市考试院、全国大专院校等公开信息。供各位高考志愿规划师或是在进行高考志愿填报的学生和家长参考。 如存在错误,可联系我们进行处理,我们会以严谨认真的态度对待,尽快修复错误,以确保内容的准确性。如若本站内容侵犯了原著者的合法权益,可联系我们进行处理。

给TA打赏
共{{data.count}}人
人已打赏
高中学习

高考政治选必修1、2、3主观题答题语言!

2025-5-12 11:27:30

高中学习

高中数学最常考的100道选择填空题!

2025-5-13 11:12:40

2 条回复 A文章作者 M管理员
  1. 魏斯笳

    感谢分享!👍

  2. 小苴想放假

    感谢提供这份学习材料,内容很实用!

个人中心
购物车
优惠劵
今日签到
有新私信 私信列表
搜索