扬州大学2025年综合评价录取招生简章
一、招生对象
已参加江苏省2025年普通高等学校招生全国统一考试报名,创新潜质突出、身心健康、品学兼优、综合素质全面发展的考生。
二、报名条件
凡符合第一类条件之一的,可在第一类或第二类中任选一类报名。符合第二类条件的只可选择第二类报名。
(一)第一类
1.学科特长类
高中阶段以第一完成人在自然科学素养类竞赛或在人文综合素养类竞赛中获得符合获奖级别要求者,具体赛事及获奖要求见下表:

2.学业优秀类
高二和高三阶段至少有三个学期的期末总成绩(含模考)排名位于同年级普通类同首选科目类前列者。排名要求:
(1)来自江苏省高品质示范高中首批建设立项学校及培育学校的考生,排名在同年级所对应普通类首选科目类学生中前50%(含)者;
(2)来自江苏省四星级高级中学考生,综合素质优秀,排名在同年级所对应普通类首选科目类学生中前25%(含),且在高中阶段至少获得1次校级或校级以上“三好学生”及相当荣誉称号者;
(3)来自其他中学的考生,排名在同年级所对应普通类首选科目类学生中前5%(含),且在高中阶段至少获得1次校级或校级以上“三好学生”及相当荣誉称号者。
3.思想道德品质优秀类
高中阶段获得市级(设区市)(含)以上各种思想道德品质类奖励或荣誉,或获得市级(设区市)(含)以上三好学生、优秀学生干部、优秀共青团员、优秀团干部等荣誉称号者。
(二)第二类
热爱农学学科类专业,立志服务三农和乡村振兴,对植物、动物具有浓厚兴趣,高中阶段化学单科期末成绩(含模考)或生物单科期末成绩(含模考)分别有三个(含)以上学期在同年级所对应普通类首选物理学生中前20%(含),且在高中阶段至少获得1次校级或校级以上“三好学生”及相当荣誉称号者。
以上条件所对应的获奖证书、荣誉称号证书应在2025年5月10日之前取得,不得事后补报。
三、招生专业与计划
综合评价招生人数不超过420人(最终以省级招生主管部门核定为准)。拟招生专业如下:
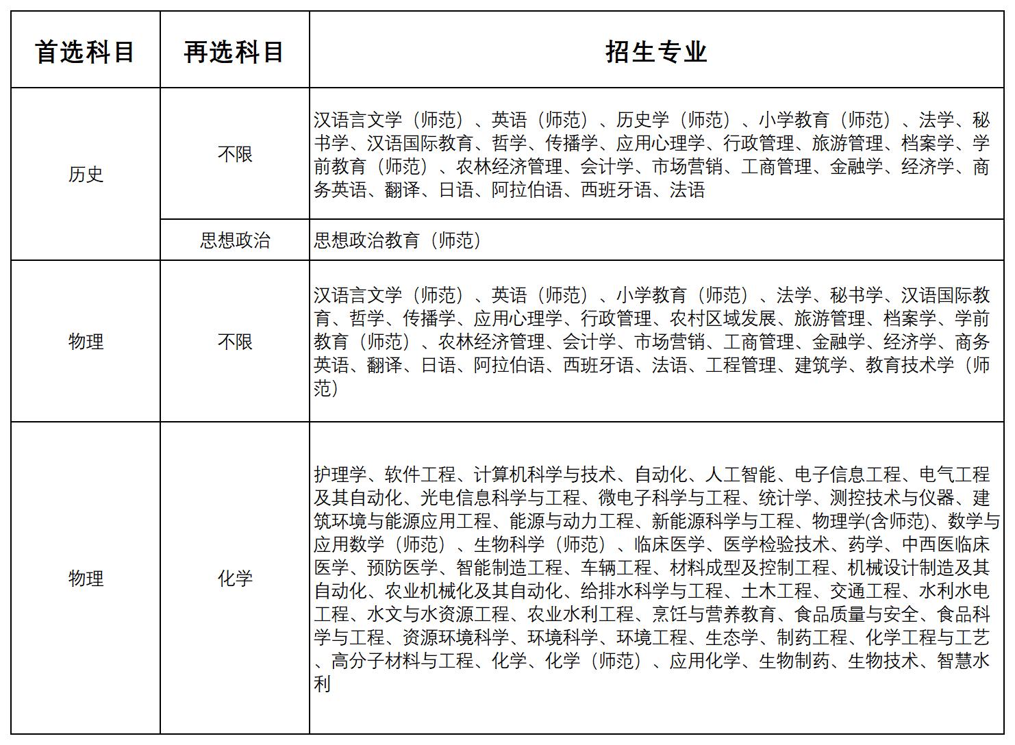
(一)第一类招生专业:

(二)第二类招生专业:

注:考生只可选择一类专业进行填报,两类专业不可兼报。第一、第二类各组别招生专业仅供参考(招生专业按首选科目、再选科目分组,考生应根据本人选考科目情况,选择符合选科科目要求的专业报考),高考后正式填报综合评价志愿时,请查询扬州大学本科生招生网“招生计划”专栏,以公布的专业(类)及计划为准(考生填报不超过6个专业志愿和1个专业服从调剂志愿,所选专业选考科目要求应与本人选考科目相匹配,否则志愿无效)。
四、报名流程
(一)报名时间
2025年4月30日9时至2025年5月10日18时。
(二)网上报名
1.考生登录综合评价报名系统(网址http://bm.chsi.com.cn/)进行注册、报名,上传相关材料(无需邮寄纸质材料),包括:
(1)报名申请表。考生网上报名程序完成后,打印申请表,申请表须由考生本人签字、中学负责人签字并加盖中学公章。高二、高三年级3个学期期末成绩(含模考成绩)、排名以签字盖章申请表填报信息为准,年级排名及人数均须按照所在中学普通类同首选科目学生的年级排名及人数填写;
(2)个人陈述。考生可结合对扬州大学办学理念、自身学科特长、报考理由、专业兴趣、未来发展规划等理解,独立完成(字数800字左右);
(3)考生身份证正反面;
(4)证明材料。反映考生学科特长、思想品德类等证明材料(竞赛获奖证书、各类表彰等,与报名条件无关奖项材料无需提供);
(5)中学公示材料。公示样式可参照附件1,也可使用所在中学提供的公示证明,公示期不少于3天。
上述材料均须原件拍照或扫描后按报名系统要求规格上传、提交,学校不接收纸质材料。考生申请材料中有关获奖证书等应在2025年5月10日之前取得,不得事后补报。考生须确保上传材料真实、准确、清晰,未按要求完成报名或材料不合要求者,报名无效。
2.网上缴费
初审通过的考生,须于2025年5月31日下午18时前在报名系统中确认参加面试并缴纳报名测试费60元(我校不限制考生报考院校数,但面试时间冲突时,只能选择1所院校参加面试;对于逾期未确认或未缴费者,将视为放弃考核资格;已确认参加面试并缴纳测试费者,因个人原因申请退费,退费受理申请时间为6月2日,退费申请邮箱ydzb@yzu.edu.cn)。收费标准依据《关于进一步明确我省高校收费政策有关问题的通知》(苏价费[2007]423号、苏财综[2007]92号、苏教财[2007]89号)的文件执行。
五、选拔程序
1.学校通过扬州大学本科生招生网及有关媒体向社会公布我校综合评价招生政策,考生和家长及中学可通过相关渠道了解我校综合评价招生报名条件和选拔办法。
2.资格初审
报名截止后,扬州大学综合评价招生工作小组将对考生的申请材料进行资格初审。初审通过的考生名单将于2025年5月25日前在我校本科生招生网上公示并报省教育考试院,考生也可通过报名系统查询初审结果。
通过初审者须在网上确认参加我校组织的面试(截止时间为2025年5月31日下午18时)。未确认者,视为放弃面试资格。
3.面试报到
通过资格初审并确认参加面试的考生于2025年6月14日上午8:00—下午17:00前携带本人身份证和具备报名条件的相关证明材料原件(获奖证书、特长佐证材料)到扬州大学扬子津校区昭文馆一楼大厅办理报到手续,并领取准考证。
4.面试
时间:2025年6月15日
地点:扬州市华扬西路196号扬州大学扬子津校区文津楼(具体考试安排将提前在我校本科生招生网及“扬大招办”微信公众号发布,请考生高考后及时关注)。
5.按照“全面衡量、公平公正、宁缺毋滥”的原则,根据考生面试成绩高低,分别以不超过历史等科目类、物理等科目类综合评价招生计划数的5倍,由校本科生招生委员会集体研究、择优确定我校综合评价招生面试合格考生。6月22日前,将面试合格考生名单报省教育考试院,同时在我校本科生招生网公示。公示无异议后,将作为我校2025年综合评价招生入围考生人选。
六、志愿填报与录取政策
1.志愿填报
我校确定的综合评价招生入围考生需参加2025年江苏省普通高等学校统一入学考试,并在我省高考志愿填报的规定时间内,登录省教育考试院高考志愿填报系统,在“综合评价招生”专栏中填报我校综合评价招生志愿。
第一类入围考生在第一类符合选考要求所列专业中选择填报;第二类入围考生在第二类符合选考要求所列专业选择填报。两类不可兼报。
其中,报考英语类专业(英语(师范)、翻译、商务英语)的考生,外语语种须为英语,建议英语成绩较好。其他专业不限报考语种。
2.计算加权综合评价分
对填报我校综合评价招生志愿入围考生,将高考文化分、面试分、高中学业水平合格性考试等级分进行折算、赋分,加权计算得加权综合评价分。
加权综合评价分计算方法(加权综合分四舍五入,小数点后保留2位):

上述三项得分直接相加,即为加权综合评价分。
3.录取规则
录取考生高考文化总分不低于相应省特殊类型招生控制线。按照考生加权综合评价分从高到低排序,遵循专业志愿,择优录取。专业志愿与调剂专业志愿分阶段处理,优先安排可以满足专业志愿的考生,最后安排调剂录取的考生。如线上考生人数超过招生计划数,按加权综合评价分从高到低录满为止。所有专业志愿都无法满足且不服从专业调剂的考生,则按退档处理。
加权综合评价分相同时,依次按高考文化分、语文数学两科成绩之和、语文或数学单科最高成绩、外语单科成绩、首选科目单科成绩、再选科目单科最高成绩由高到低排序。学生的综合素质档案材料作为学校安排考生调剂专业志愿的重要参考。
预录取名单由我校本科生招生委员会审定,报江苏省教育考试院审核通过后,在我校本科生招生网及省教育考试院网站进行公示。
综合评价招生考生与普通高考录取考生性质相同,享受同等待遇和政策。
七、收费标准及奖励、资助措施
1.收费标准
根据江苏省物价局江苏省财政厅印发的《关于公办高等学校学费标准等有关问题的通知》(苏价费〔2014〕136号)按学年收取学费,文科类专业5200元,理科类专业5500元,工科类专业5800元,艺术类专业6800元,体育类专业5300元,医学类专业6800元。优势学科专业在上述标准基础上上浮10%。收费政策如有调整,以省发改委省教育厅省财政厅最新出台政策要求为准。具体收费标准可在省教育考试院公布的招生计划专刊及扬州大学本科生招生网查阅。随录取通知书一起寄发的《扬州大学新生入学须知》也将告知各专业具体收费标准。
根据《高等学校社会化学生公寓收费管理暂行办法》(苏价费〔2002〕369 号)文件精神,学校住宿费标准为每人每年500元至1500元(扬子津校区、江阳路南、江阳路北校区按1500元预存,荷花池校区按1400元预存,其他校区按1200元预存,入校后按实际住宿标准结算)。学生住宿由学校统一安排。
2.奖助学金
面向全校各专业本科生设立奖助学金项目20余项,面向相关学院校友及社会捐赠奖助学金项目70余项。家庭经济困难学生可以通过申请国家助学金、勤工助学、社会资助奖助学金、困难补助、生源地信用助学贷款、学费减免等方式获得资助(助学金、助学贷款),申请办法可在《扬州大学新生入学须知》《扬州大学学生手册》等材料中查阅。
八、监督机制
1.综合评价招生工作在我校本科生招生委员会领导下,遵循“公平、公正、公开、综合评价、择优录取”的原则,由综合评价招生工作小组具体实施选拔工作。设立专门的招生监督组,对考试及录取全过程进行监督,同时接受学校纪委、省教育考试院和社会监督,维护考生合法权益。
2.面试过程严格遵循“五随机”原则(即:参加面试的考官从考官库中随机产生,考官进入的考场随机生成,考生面试顺序随机生成,考生进入的考场随机生成,考生面试试题随机确定),并进行全程录音、录像。
3.根据教育部有关文件规定,综合评价招生属国家教育考试的组成部分,中学及学生本人应本着公平、公正、公开和诚信的原则,严格按照规定程序进行申请。提交的材料必须属实,如有弄虚作假者,一经查实,将取消考生的被选拔资格,并将相关情况上报省教育考试院。
4.对在综合评价招生中存在违规承诺及操作,虚报或伪造有关材料,考试作弊、替考等弄虚作假、徇私舞弊行为的,一经查实,依据有关规定分别予以严肃处理。
5.我校不委托任何机构或个人代理综合评价咨询、报名等事宜,不进行综合评价面试培训,请勿相信任何中介信息。
6.监督电话: 15150825644(招办)、(0514)87972358(校纪委)
九、联系咨询方式
1.咨询电话:(0514)87991290 87971626 87971618 87990521
传 真:(0514)87991362
2.招办地址:扬州市大学南路88号荷花池校区教学主楼701
3.扬州大学本科生招生网:https://zhaoban.yzu.edu.cn
4.电子信箱:ydzb@yzu.edu.cn



