2025年第一所强基院校招生简章发布,强基招生正式拉开序幕!
为全面贯彻全国教育大会精神,深入落实《国务院关于深化考试招生制度改革的实施意见》(国发〔2014〕35号),根据《关于在部分高校开展基础学科招生改革试点工作的意见》(教学〔2020〕1号)等文件,服务国家重大战略需求,加强基础学科拔尖创新人才选拔培养,经批准,我校自2020年起开展基础学科招生改革试点工作(也称“强基计划”),探索多维度考核评价模式,选拔一批有志向、有兴趣、有天赋的青年学生,培养具有空天报国情怀、扎实数理基础、科学创新能力、全球视野格局的高素质拔尖创新人才,为国家重大战略领域输送后备人才。
一、招生专业和招生计划
我校围绕数学与应用数学、信息与计算科学、应用物理学、化学、工程力学、测控技术与仪器、航空航天类等专业设置2025年强基计划招生专业及对应培养方向。符合报名条件的考生在各省(区、市)可填报的招生专业和招生计划以我校强基计划报名系统公布为准。
二、招生对象及报名条件
(一)招生对象
高考成绩优异,专业基础扎实,创新能力和综合素质突出的考生。
(二)报名条件
在我校安排强基计划相关专业招生的省份,符合如下条件的考生可以报考我校强基计划:
1.具有2025年普通高等学校招生全国统一考试报名条件,综合素质优秀或基础学科拔尖,并有志于将来从事相关领域科学技术工作的高中毕业生。
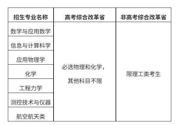
2.各招生专业对应的招生生源范围如下表所示。

3.身体条件须满足教育部、原卫生部、中国残疾人联合会印发的《普通高等学校招生体检工作指导意见》中关于报考相关专业的规定要求,如教育部有最新规定按最新规定执行。
三、报名方式与选拔程序
(一)报名时间和办法
2025年4月21日至5月9日考生可登录我校强基计划报名系统(网址:https://bm.chsi.com.cn/jcxkzs/sch/10006),认真阅读系统中的报名须知,按要求准确、完整地完成网上报名。报名过程中,考生须下载并填写《北京航空航天大学2025年强基计划考生个人陈述材料》表(附件1),按要求将个人陈述材料和对应支撑材料上传至报名系统“附加信息”处。报考我校强基计划的考生不能兼报其他高校,考生只可填报我校强基计划1个专业志愿。
(二)考生参加统一高考
(三)考生参加学校初试
所有按简章要求完成报名的考生可参加我校组织的初试(初试形式为笔试,时间在2025年6月12日左右),具体时间和地点将根据报名情况确定,具体考核安排和相关要求我校将另行通知。我校将根据初试成绩划定合格线,按照不超过各省(区、市)招生计划5倍的比例,分别确定各省(区、市)初试通过考生名单(末位同分考生均通过),通过初试的考生可参与复试环节,未通过初试的考生不再参与复试环节。初试成绩不计入总分,仅作为复试资格认定依据。
(四)考生参加学校复试
在高考成绩公布前,对通过初试的考生进行复试(2025年6月20日左右),复试形式为面试和体育测试,同时参考考生初试表现及高中阶段的综合素质评价材料。具体考核安排和相关要求我校将另行通知。面试主要考查考生的学科兴趣、学科特长、创新潜能和综合素质等,采取考生、考场、评委“三随机”抽签的方式,全程录音录像。我校将对面试成绩划定最低合格线。体育测试具体内容详见《北京航空航天大学2025年强基计划招生体育测试方案》(附件2)。
(五)录取办法
1.综合成绩折算办法
综合成绩(保留2位小数)=(高考成绩÷高考满分×750)×85%+(校考成绩÷校考成绩满分×750)×15%
校考成绩=面试成绩
备注:参与折算的考生高考成绩不含任何政策加分。
2.确定录取名单
高考成绩要求:考生不含政策加分的高考成绩须达到所在省(区、市)相应特殊类型最低录取控制分数线(或本科一批录取最低控制分数线),考生不含政策加分的高考成绩须同时达到所在省(区、市)同科类高考总分满分分值的80%及以上(甘肃、青海、宁夏、新疆的考生不含政策加分的高考成绩须同时达到所在省区同科类高考总分满分分值的75%及以上)。
校考成绩要求:考生校考成绩须达到我校划定的最低合格线。
高考成绩公布后,对于高考成绩和校考成绩均满足上述要求的考生,按如下规则确定预录取名单:
根据考生填报专业志愿和在相关省(区、市)强基计划的招生名额,按综合成绩由高到低顺序确定强基计划预录取名单。若考生综合成绩相同,依次比较高考成绩、面试成绩和体育测试成绩(申请免体测考生体育测试成绩排序位于所有参加考试的考生最后)。
学校将于2025年7月5日左右按教育部有关规定公布录取结果,公示录取标准。学校将强基计划预录取名单报各省级招生考试机构审核,并办理录取手续。被正式录取的考生不再参加后续高考志愿录取,未被录取的考生可正常参加后续各批次高考志愿录取。
四、培养方案
学校精育良才,立德树人,突出人才培养中心地位,把培养拔尖人才与强化爱国担当相结合,在知识创造中培养人才,在人才培养中创造知识,着力培养理想高远、学识一流、胸怀寰宇、致真唯实的领军领导人才。
学校高度重视强基计划人才培养,以支撑和引领国家重大发展战略为目标,招收一批有志向、有兴趣、有天赋的青年学生,结合学科优势,在数学与应用数学、信息与计算科学、应用物理学、化学、工程力学、测控技术与仪器及航空航天类等优势专业开展强基计划人才培养,针对每个强基计划专业特点,在学校人才培养总目标指引下,进一步凸显对应专业的人才培养特色。
数学与应用数学专业,依托数学科学学院培养。瞄准国际数学前沿,培养引领数学研究方向、应用数学与工程技术交叉融合、服务国家重大战略需求的基础数学拔尖创新人才。
信息与计算科学专业,依托人工智能学院(人工智能研究院)培养。夯实数学与信息学科基础,深化科教融合,强化学生在数据中凝练科学问题和研发复杂数据系统演化行为的潜力和能力,培养引领信息和智能科技变革的、富有原始创新精神和技术突破能力的拔尖创新人才。
应用物理学专业,含应用物理、空间科学及电子科学三套培养方案,分别依托物理学院、空间与地球科学学院与集成电路科学与工程学院培养。夯实理论基础,突出实验实践,强化理工融合,实施科教协同,培养具有一流竞争力的应用物理拔尖创新人才。
化学专业,依托化学学院培养。培养具有家国情怀、国际视野、扎实数理基础、深厚专业知识、全面实践技能,立足化学及交叉领域的原始理论创新和颠覆性技术研发的高素质拔尖创新人才。
工程力学专业,依托航空科学与工程学院培养。培养方案致力于夯实数理基础,构筑物理认知,厚植力学理论,注重学科交叉,拓宽前沿视野。本专业旨在选拔和培养有志于服务国家重大战略需求、综合素质优秀或力学基础拔尖的创新型专业人才。
测控技术与仪器专业,含测控技术与仪器、量子信息两套培养方案,依托仪器科学与光电工程学院培养。服务国家信息安全与科技自立自强,培养具有原始创新精神的战略科学家。
航空航天类专业,含飞行器动力工程、飞行器制造工程及空天材料三套培养方案,分别依托能源与动力工程学院、机械工程及自动化学院与材料科学与工程学院培养。夯实数理基础,厚植情怀,注重多学科交叉,强化工程创新与实践能力融合,培养国家战略发展领域具有原始创新精神和技术突破能力的前沿拔尖创新人才。
学校着力创新人才培养模式,深入推进已有的“一制三化”人才培养模式,加强强基计划人才培养顶层设计,构建培养目标、培养体系、课程体系、教学资源与质量体系相互支撑的系统性培养体系结构。学校人才培养模式具有如下特色:
实施完全学分制的个性化培养。促进学生知识结构的科学性,推进因材施教的个性化培养,注重扎实数理基础与解决科学问题相结合,在必修课程板块外,开设与培养方向有关的系列选修课程,实施完全学分制,学生在完成必修课程后,可以结合发展规划和学习兴趣制定个性化的培养方案。
实行多维度团队化集体导师制。为学生配备由思政、学业、学术、朋辈导师组成的导师团队,思政导师引领学生社会主义核心价值观的形成,学业导师帮助学生强化课业学习,学术导师指导学生学术素养的培育,朋辈导师帮助学生融入校园生活,各类导师组成小组,采取集体导师制,协同助力学生成长成才。
实行小班化研究型探究式教学。提高课程教学质量,全面实施小班化教学,开展研究型探究式教学,结合一流本科课程建设,充分发挥现代信息技术在育人中的作用,推进团队式互学互教的学习方式,以一流课程助力一流人才培养。
建立科教协同项目式能力培育。充分发挥学校学科和科研优势,面向强基计划学生,全面实施科研实验室开放机制,大力支持学生参与学校科创品牌项目“冯如杯”,配备导师指导科创实践,给予大学生创新创业训练计划、学校科创培养项目等专项支持,助力学生科研能力的培养。
注重跨文化交流能力的蕴育。大力支持强基计划学生参与学校国际化交流项目,通过国际暑期学校、国际科创项目等形式,着力培养学生国际视野和跨文化交流能力。
我校建立强基计划学生动态调整机制,对不适合在强基计划班继续学习的学生分流到本专业对应普通班继续学习,对普通专业的优秀学生可选拔进入强基计划班学习。我校对符合培养要求的强基计划学生实行本研衔接培养。进入研究生阶段后,学生主要在强基计划所在基础学科专业进行培养,部分学生也可根据培养方案在高端芯片与软件、智能科技、新材料、先进制造和国家安全等关键领域进行学科交叉培养。本研衔接专业范围见各强基计划招生专业培养方案介绍,研究生阶段转段具体专业和名额以转段当年度学校公布的工作方案为准。
(强基计划各招生专业人才培养方案介绍详见我校本科招生信息网)
强基计划作为国家重大的人才培养战略,北京航空航天大学将以一流的人才培养体系、一流的师资、一流的课程、一流的模式、一流的资源、一流的机制,努力把一流的学生培养成一流的人才。
五、其他说明
(一)关于考生综合素质档案。按照教育部有关规定,原则上所有参加强基计划考核的考生均应提交综合素质档案。已建立省级统一信息平台省份,由省级教育行政部门统一将考生电子化的综合素质档案提供我校。未建立省级统一信息平台省份,由各省级教育行政部门汇总本地各中学考生的综合素质档案后,统一上传至我校强基计划报名平台系统。
(二)对于报名材料及综合素质档案造假或在我校考核中舞弊的考生,将取消强基计划的报名、考试和录取资格,并将有关情况通报有关省级招生考试机构或教育行政部门,取消其当年高考报名、考试和录取资格,并视情节轻重给予3年内暂停参加各类国家教育考试的处理。已经入学的,按教育部和我校相关规定处理取消学籍。毕业后发现的,取消毕业证、学位证。中学应当对所出具的材料认真核实,出现弄虚作假情形的,我校保留采取相关措施的权利。
(三) 报名我校强基计划的相关考生,须确保高考报考科类、选考科目和身体情况等条件符合我校相关专业的报考要求,如因条件不符导致无法被我校强基计划录取,相关责任由考生自行承担。
(四)通过强基计划录取的学生入学后原则上不得转专业。特殊情况下,强基计划招生专业之间可以转专业,但转入专业须有空额。
(五)选拔测试期间,考生的交通、食宿等费用自理。
(六)学校未委托任何个人或中介组织开展强基计划等考试招生有关工作,不举办任何形式的营利性培训活动。
(七)如受不可抗力因素影响,学校考核办法和录取办法可能将视情况做出相应调整,具体安排届时另行通知。
六、监督保障机制
(一)我校强基计划招生工作遵循“公平、公正、公开、综合评价、择优录取”的原则。
(二)我校将对录取的学生进行入学资格复查,对不具备入学资格的学生,按教育部相关规定处理。
(三)我校强基计划招生工作接受校纪检监察机构监督,并接受社会监督。
七、咨询方式
招生咨询电话:010-82317695,18210883447
(集中咨询时间:2025年4月16日-5月9日,工作日9:00—11:30、14:30—17:00)
地址:北京市海淀区学院路37号北京航空航天大学招生工作办公室
邮编:100191
电子邮箱:zsbgs@buaa.edu.cn
北航招生网:https://zs.buaa.edu.cn
附则
本招生简章由北京航空航天大学招生工作办公室负责解释。
考生报名咨询过程中如发现涉嫌违规违纪违法的行为,可拨打监督电话:010-82338830。
附件1:北京航空航天大学2025年强基计划考生个人陈述材料
附件2:北京航空航天大学2025年强基计划招生体育测试方案
北京航空航天大学招生工作办公室
2025年4月16日



