文科硕士停招潮来袭!20余所高校缩减文科招生,文科生出路在哪里?
先看具体停招情况:
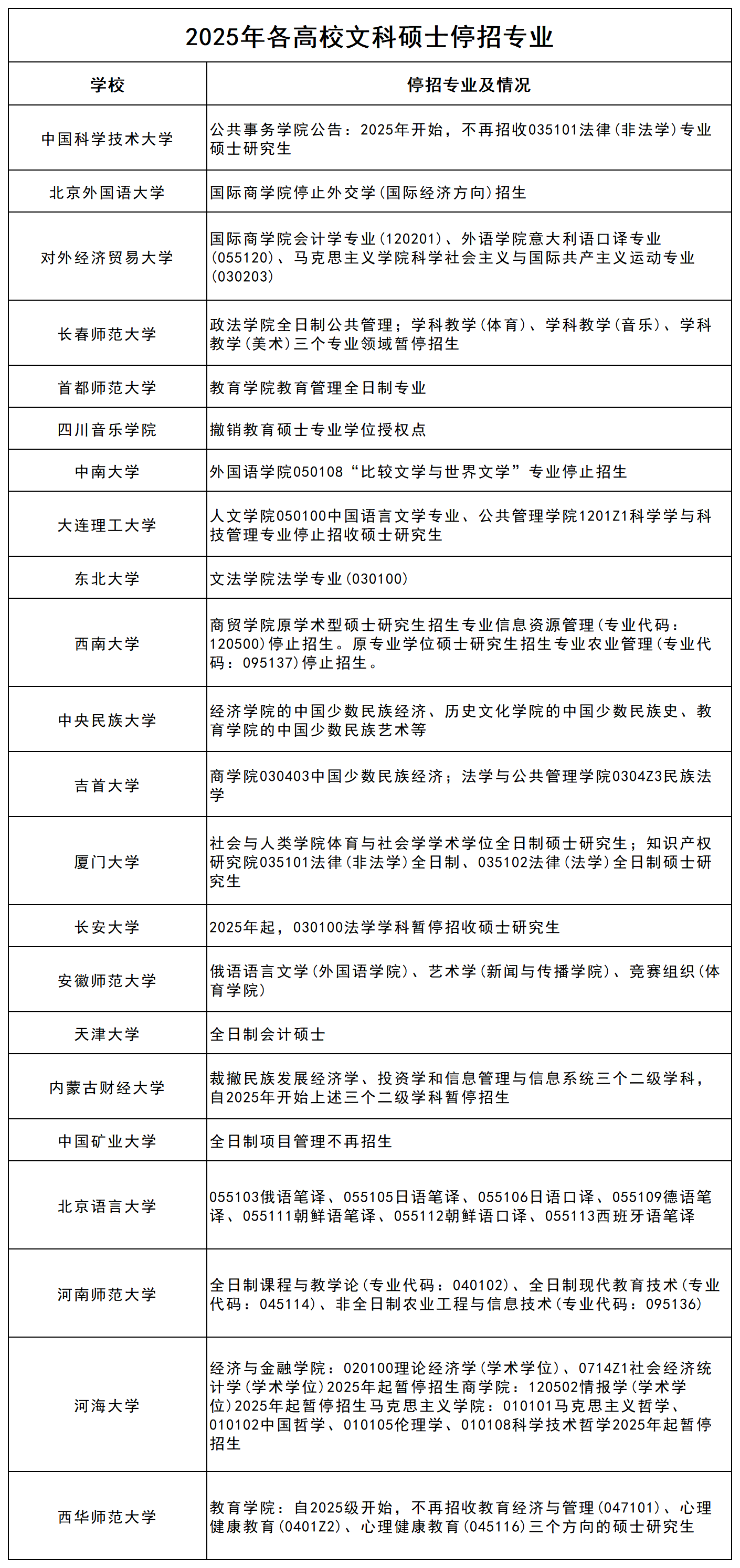
中国科学技术大学公共事务学院发布公告:2025年开始,不再招收法律(非法学)专业硕士研究生。
大连理工大学人文学院的中国语言文学专业、公共管理学院的科学学与科技管理专业停止招收硕士研究生。
中南大学“比较文学与世界文学”专业停止招生。
天津大学停招会计硕士(全日制)。
厦门大学停招社会与人类学院的体育与社会学学术学位全日制硕士研究生,以及知识产权研究院的法律(非法学)全日制、法律(法学)全日制硕士研究生。

其实这个现象背后是有原因的,过去十年文科硕士的规模翻了一倍,从57万增长到116万,其中管理学硕士增长最多,增加了26万人。但是快速扩张也带来了就业压力,现在很多文科硕士毕业生发现找工作越来越难了。
但这并不意味着文科专业就失去了其价值。文科专业在培养学生的人文素养、批判性思维、沟通能力等方面有着不可替代的作用。与其唱衰文科,不如探讨如何强强联合提高各专业人才培养质量和就业适应度,让人尽其才。
大家对这个文科停招的现象怎么看呢?
你们觉得是危机还是转型的机会?欢迎在评论区留言讨论。




感谢对文科转型趋势的深度解读!人才培养体系升级顺应时代需求,发展前景值得期待。
文科教育在时代变革中经历转型阵痛,但人文精神始终如灯塔照亮前行之路,期待学科交融带来新的生机。
谢谢分享!文科发展要紧跟市场需求,面对变化及时调整策略能抓住机遇。
以就业为唯一目标看的话,文科专业确实是不如理工科好就业