一、领导机构
我校综合评价招生由学校本科生招生工作领导小组负责,由招生办公室组织和实施。
二、招生计划
招生计划不超过我校2024年本科招生计划总数的5%,具体以省级招生主管部门确定的我校总体招生计划数为准。
三、招生专业
考生根据高考选择性考试科目以及自身学科特长、创新潜质、兴趣爱好等情况综合考虑报考相关专业。学校依据学科优势和特色,代表性学科发展与人才培养要求,向考生开放国家级一流本科建设点等优势专业。
学校现有国家级一流本科专业建设点31个、国家级特色专业建设点7个、江苏省一流本科专业建设点20个。28个工科专业通过工程教育专业认证或住建部专业评估,进入全球工程教育“第一方阵”。教育部学位与研究生教育发展中心全国第四轮学科评估中我校化学工程与技术学科获得A等级,材料科学与工程、安全科学与工程学科获得B+等级。学校化学、材料科学、工程学、生物学与生物化学、环境科学与生态学、物理学、农业科学等7个学科进入ESI全球前1%,其中化学、材料科学2个学科进入ESI全球前1‰,分别位列全球第76、77位。
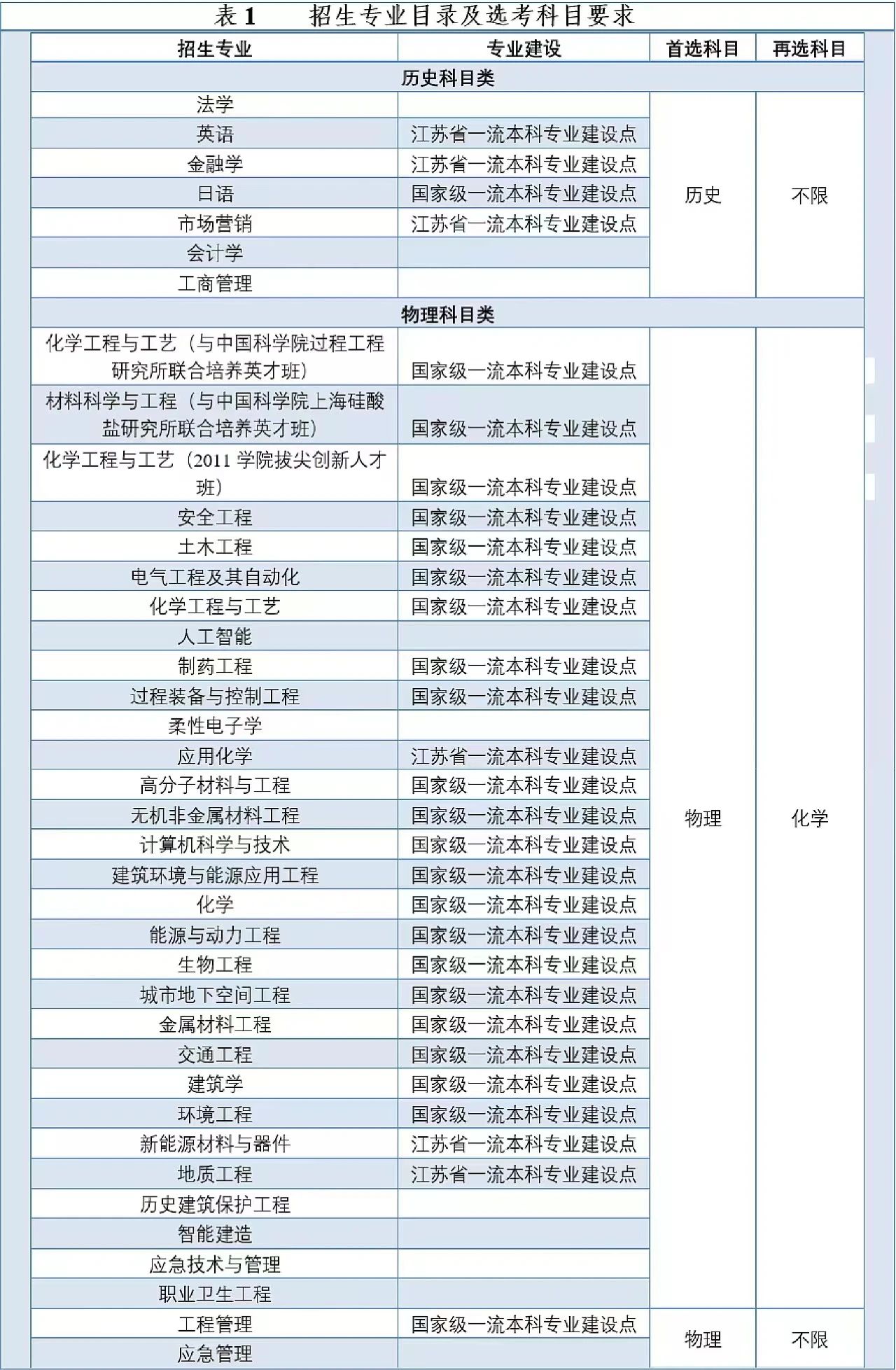
学校综合评价招生专业名称及选考科目要求见表1(2024年综合评价招生专业最终以省级招生主管部门公布为准)。

四、报名条件
具有参加2024年普通高等学校招生全国统一考试资格的江苏省普通高中毕业生。符合下列四大类条件之一的考生选择一种类型报考,考生身体条件遵照《普通高等学校招生体检工作指导意见》相关规定执行。
(一)学业优秀类。符合我校优秀生源标准的学生,要求达到以下条件之一:
(1)来自江苏省高品质示范高中首批建设立项学校及江苏省高品质示范高中首批建设培育学校,高中阶段有三个或以上学期的期末成绩(含模考)综合排名在年级所对应首选科目类学生中前60%(含);
(2)来自素质教育推进好、与我校人才培养有合作联动的中学考生。其中A类中学校高中阶段有三个或以上学期的期末成绩(含模考)综合排名在年级所对应首选科目类学生中前50%(含);其他中学学生高中阶段有三个或以上学期的期末成绩(含模考)综合排名在年级所对应首选科目类学生中前35%(含);
(3)来自除(1)(2)以外的其他四星级中学的考生,要求高中阶段有三个或以上学期的期末成绩(含模考)综合排名在年级所对应首选科目类学生中前25%(含);
(4)来自其他中学的考生,高中阶段有三个或以上学期的期末成绩(含模考)综合排名在年级所对应首选科目类学生中前5%(含);
(二)学科专长类。符合我校优势学科人才培养需求的学生:要求高中阶段在数学、物理、化学、生物学、信息学奥林匹克竞赛任一学科竞赛(见表2)中获得省级赛区三等奖及以上。

(三)特殊才能类。符合我校特殊人才培养需求的学生:以全国中小学生竞赛活动名单和全省中小学生竞赛活动名单为准(参见文末表格),要求高中阶段在各类竞赛中获得省级二等奖及以上;或经我校审查认可的在某一学科领域具有特殊才能者(须附详细证明材料)。
(四)品德优秀类。符合我校复合型人才培养需求的学生:要求高中阶段获得设区市级及以上优秀学生干部、三好学生荣誉称号;或在慈善公益、志愿服务、思想道德方面表现突出并获设区市级以上奖励者;或在其他方面有突出事迹者(需附详细材料说明)。
五、报名方法
我校综合评价录取报名实行网上报名,不接受纸质报名材料。
1.报名时间:5月1日至5月10日。
2.网上报名:符合报名条件的考生,在规定时间进入报名网址http://bm.chsi.com.cn报名,并根据报名系统提示上传以下申请材料的电子扫描件或图片,填写完毕后提交。
(1)《南京工业大学2024年综合评价录取申请表》(网上报名完成后由报名系统生成打印,每页须考生本人签字、所在中学负责人签字并加盖中学公章,按页码从小到大的顺序上传),网络上传路径“填报志愿—下载申请表—上传申请表”;
(2)个人陈述。考生亲笔手写自身综合素质及创新潜质方面的内容,字数不少于600字。网络上传路径为“填报志愿—附加材料—个人陈述”;
(3)第二代身份证正反两面。网络上传路径“填报志愿—附加材料—身份证”;
(4)综合素质评价表。网络上传路径为“填报志愿—附加材料—综合素质评价表”;
(5)符合报名条件的有关获奖证书(若符合多项报名条件的,各项获奖证书原件扫描后均需上传),且证书应在我校规定的报名时间前取得,不得事后补报。
考生须确保上述材料拍照或扫描件真实、准确、清晰,未按要求完成报名或材料不合要求者,报名无效。本年度报名全部以网上填报信息和上传材料为准,考生不用寄送纸质申请表及其他材料,但须面试当天携带纸质申请表原件及其他材料以备核查。
六、选拔程序

1. 材料审核。报名截止后,学校专家将对考生的报名材料进行审核,材料不全者不予审核。考生竞赛获奖情况依据表3中办法折算为“考生评审条件分”,评审条件分最高限60分。
学校根据考生报名材料审核情况确认初审合格名单,并公布考生评审条件分。初审合格名单将于5月25日前在我校本科招生网公示,也可通过报名系统查询。
2. 确认考试并缴费。初审合格的考生须于5月31日前在网上报名系统进行面试确认并缴费。按照江苏省物价局、江苏省财政厅、江苏省教育厅《关于进一步明确我省高校收费政策有关问题的通知》(苏价费〔2007〕423号、苏财综〔2007〕92号、苏教财〔2007〕89号)规定,考生须缴纳综合评价招生测试费,标准为60元/生,逾期未确认或未缴费者将视为放弃面试资格。
3.打印准考证。资格复审合格并成功确认考试的考生可通过网上报名系统自行打印准考证,具体时间另行通知。
4.学校考核。初审合格并成功确认考试的考生携带本人身份证、准考证和具备报名条件的相关证明材料原件到我校报到,参加面试考核。报到和面试考核具体安排将在南京工业大学本科招生网及准考证上提前发布。我校根据面试考核和考生评审条件分得出考生“学校考评分”,计算公式为:
学校考评分=面试考核分(满分为140分)+考生评审条件分(最高为60分)
5.确定入选名单。学校根据“学校考评分”的高低排序,分历史等科目类和物理等科目类按照不超过综合评价招生计划数的5倍确定入选考生名单。同时,将对入选考生名单(含可填报的科目类等信息)在省教育考试院网站和我校本科招生网进行公示。
6.志愿填报。经我校面试考核后的入选考生须在我省高考志愿填报的规定时间内,登录省教育考试院高考志愿填报系统,在“综合评价招生”专栏中填报综合评价招生志愿,其专业志愿须在公布的专业(类)中选择,且符合专业选考科目要求,否则视为无效志愿。如在规定时间内,考生未填报综合评价招生志愿,即视为放弃相应的综合评价招生资格。
七、录取办法
对于经公示无异议并填报我校综合评价招生志愿的入选考生,高考成绩须不低于省相应特殊类型招生控制线,进档后我校按照“综合分”由高到低排序,依据招生计划和选考科目要求择优录取,录满规定计划为止。综合分满分为750分,学校考评分满分为200分,具体计算方法为:
综合分=[(高考成绩÷高考满分)×0.6+(学校考评分÷学校考评分满分)×0.4]×750【计算后保留全部小数】
当综合分相同时,依次按高考成绩、语文数学两科之和、语文或数学单科最高成绩、外语单科成绩、首选科目单科成绩、再选科目单科最高成绩由高到低排序录取;如仍相同,综合衡量考生综合素质评价档案,择优录取。
八、监督机制
1. 学校在省教育厅和省教育考试院的领导下,认真落实相关政策要求。考核过程遵守“五随机”的原则,即“考官随机确定,考场随机分配,考题随机抽取,学生随机分流,考官随机轮场”,进行全程录音、录像。
2. 考生就读中学(或原毕业中学)须对所有申请综合评价招生考生材料的真实性负责,对考生成绩排名以及反映其综合素质的相关材料(竞赛获奖证书等)进行审核,并在学校网站详尽公示。中学不得出具与事实不符的考生推荐材料、证明材料等。
3. 对查实提供虚假申请材料的学生,应当认定为在国家教育考试中作弊,取消其相关类型招生的报名、考试和录取资格,同时通报省教育考试院。
4. 对于存在违规行为的考生,将严格按照《中华人民共和国刑法》《中华人民共和国教育法》《国家教育考试违规处理办法》和《普通高等学校招生违规行为处理暂行办法》等确定的程序和规定严肃处理,依法依规追究当事人及相关人员责任,涉嫌犯罪的,移送司法机关追究法律责任。
九、咨询方式
电话:025-83239859、025-58139186(5月10日前)、025-58139090
地址:南京市江北新区浦珠南路30号
邮编:211816
邮箱:zhaosheng@njtech.edu.cn
网址:http://zhaosheng.njtech.edu.cn
微信公众号:南工招办
十、其他
1. 综合评价招生录取的考生,在规定的年限内达到所在专业毕业要求的,颁发南京工业大学本科毕业证书;符合学校学位授予有关规定的学生,颁发普通高等教育本科毕业生学士学位证书。
2. 学校录取专业不限制考生应试的外语语种,但学校的公共外语课只开设英语课程(语言类专业除外)。
3. 本简章解释权属我校本科生招生工作领导小组。如教育部、省教育厅、省教育考试院有新的规定,按新规定执行。
4. 招生录取过程接受社会监督,我校纪检监察部门联系方式:025-58139069,jubao@njtech.edu.cn。我校未委托任何单位或个人承担综合评价录取招生事宜,请不要相信任何中介的信息。



