东南大学2024年江苏省综合评价招生简章

一、机构与原则
我校综合评价工作在东南大学本科生招生工作领导小组的领导下,由东南大学招生办公室负责具体工作的组织和实施。我校综合评价工作将本着“公平、公正、公开”的原则,严格程序,择优录取,宁缺毋滥。
二、招生对象
具备参加2024年全国普通高等学校统一招生考试资格;理想信念坚定,思想品德优良,遵纪守法,品行端正;综合素质优秀,学业成绩名列前茅或基础学科拔尖的江苏省普通高中毕业生。
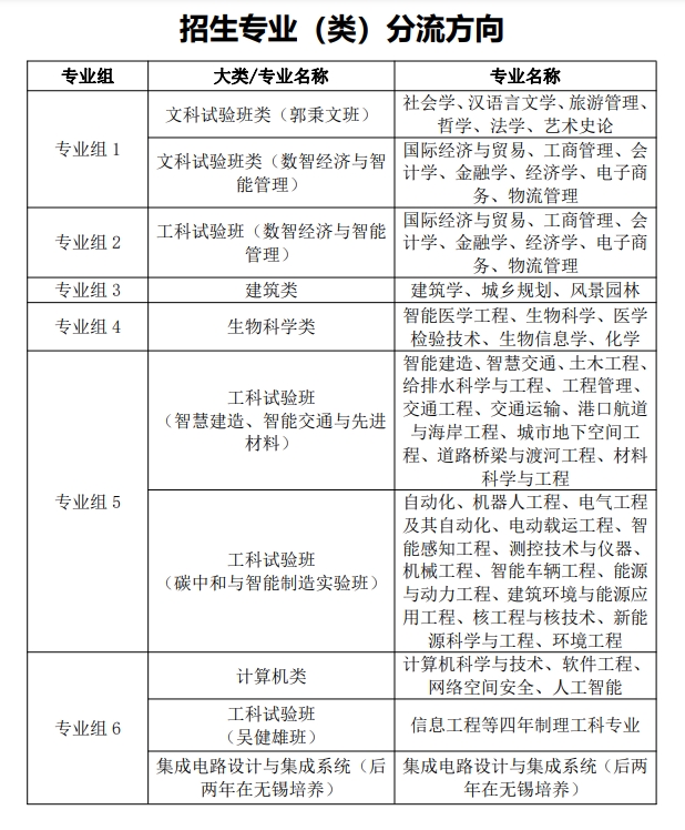
三、招生专业及计划
综合评价招生计划不超过180人。具体招生专业(类)和招生计划如下:

四、报名程序
1、网上报名:考生登录“阳光高考特殊类型招生报名平台”进行报名。网址为:http://bm.chsi.com.cn/;报名时间:即日起至2024年5月10 日。
报名时,考生根据自己的首选科目填报历史类或物理类。
考生还需要根据自己的选考科目和专业兴趣填报1个至5个院校专业组,同时须填满专业组中所有专业(类)。报名结束后志愿不得修改,作为高考录取及安排专业依据。未按要求填写或填写不规范的视作申请无效。
2、上传报名材料,无需邮寄。网上提交的申请材料扫描件或照片务必完整清晰,否则报名无效,提交后不得修改。 具体包括:
(1)《东南大学2024年综合评价申请表》扫描件或照片:报名完成后由报名系统生成打印,所有页均须考生本人签字、所在中学负责人签字并加盖中学公章;其中,“附加要求”所填信息须与中学公示结果一致。
(2)《中学公示结果》扫描件或照片:中学按照附件2格式对考生信息和模考成绩进行公示。公示结果经中学负责人签字并加盖公章,公示结束后由考生本人与签字盖章的申请表一并上传。未提交公示结果或未签字盖章为无效申请。
(3)高中阶段获得的体现基础学科拔尖的赛事证书扫描 件或照片,没有可不上传。论文和专利不得作为申报材料上传。
(4)有效期内身份证(正反面)扫描件或照片。
3、考生须提交真实准确的申请材料,考生和所在中学须对报名申请材料的真实性负责。若存在虚假内容或隐匿可能对报考产生不利影响的事实,一经查实,立即取消其资格; 已经入学的或已经毕业的,按照教育部和我校相关规定处理。
五、选拔程序
1、初审:东南大学对完成报名的考生材料进行初审,择优确定初审合格名单。5月25 日起,考生通过报名系统和“东南大学本科招生网”查询初审结果。
2、志愿确认:5月31 日前,初审通过的考生,须登录江 苏省教育考试院高考综合业务信息管理系统考生服务平台(https://gk.jseea.cn),确认东南大学志愿和报考高校志愿顺序。考生确认东南大学志愿并参加东南大学测试,我校即按照江苏省教育考试院规定和本简章程序进行选拔和录取。未在规定时间内确认东南大学志愿的考生,即视为放弃综合评价招生资格。
3、交费打印准考证:2024年5月31 日至6月5日考生在报名系统中交费,并按照系统中提示按时打印准考证。
4、测试:测试采用笔试的形式。首选科目为物理的考生测试科目为数学和物理;首选科目为历史的考生测试科目为语文和数学。测试时间为6月16日,测试地点:东南大学九龙湖校区(南京市江宁区东南大学路2号)。
如遇不可抗力因素,学校招生方案所作调整,将另行通知。
5、入选名单确定:6月22 日前,我校根据考生的学校测 试成绩和院校专业组志愿,分别以不超过各院校专业组招生计划数的5倍(同分均入选)按照“分数优先”的原则确定各院校专业组的入选考生名单,并按照要求进行公示。
六、录取原则
1、考生高考成绩须达到2024年江苏省划定的相应特殊类型招生控制线。我校按照“高考成绩(折算成100分)×85%+学校测试成绩(折算成100分)×15%”计算达线考生综合评价成绩。
2、我校依据综合评价成绩对各院校专业组考生分别进行排序,综合评价成绩相同时,依次以高考成绩、投档同分位次进行排序。江苏省教育考试院将在强基计划之后,本科提前批次之前,根据A类各高校提供的入选考生排名和考生确认的高校志愿及顺序,按照招生计划进行投档。
3、对于投档至我校的考生,我校依据考生的高考成绩和报名时填报的院校专业组中的专业志愿,按照“分数优先”的原则安排专业。高考成绩相同时,以投档同分位次进行排序。
4、我校综合评价在“强基计划”之后,提前批和专项计划之前完成投档录取,投档录取的考生不再参加其他任何批次、招生类型的录取。
七、收费标准
根据《关于进一步明确我省高校收费政策有关问题的通知》苏价费〔2007〕423号,苏财综〔2007〕92号,苏教财〔2007〕89号文件的规定,参加测试的考生每生收取60元人民币。如果物价部门收费标准调整,东南大学将作相应的调整。
八、其他
1、东南大学综合评价招生工作接受纪检监察部门、考生、家长以及社会各界的监督。监督邮箱:ddjwjcc@pub.seu.edu.cn。
2、考生须承诺提交的所有材料客观、真实。如有虚假内容,将取消今年综合评价招生的报名、考试和录取资格,并将有关情况通报江苏省教育考试院,由考试院依照相关规定取消今年高考报名、考试和录取资格,并视情节轻重暂停1-3年参加各类国家教育考试。
3、东南大学没有委托任何中介机构和个人进行招生录取和测试辅导等工作。若发现以东南大学名义进行非法咨询、辅导、招生等活动的中介或个人,我校保留依法追究其责任的权利。
4、东南大学综合评价招生按教育部相关规定执行。若教育部及江苏省2024年招生政策发生改变,则按新的规定执行。
5、本招生简章最终解释权在东南大学招生办公室。
九、重要日程
2024年4月26 日-5月10 日,综合评价报名。
2024年5月25 日,公布初审结果并公示,考生可在报名系统内查询。
2024年5月31 日前,考生确认报考高校志愿及顺序。
2024年5月31 日至6月5日,交费。
2024年6月8 日起,报名系统内打印校测准考证。
2024年6月16 日,学校测试。
2024年6月22 日,公布入选名单并公示。
十、联系方式
网址:https://zsb.seu.edu.cn
电子信箱:zhaoban@seu.edu.cn
电话:4006910286
传真:025-52090273
地址:南京市江宁区东南大学路2号
邮编:211189



