2024年深圳北理莫斯科大学综合评价招生简章适用于“3+3”高考改革省份)
(适用于“3+3”高考改革省份:北京、天津、上海、浙江、山东)
为全面贯彻落实党的教育方针,探索实践高考招生录取模式改革,经教育部批准,深圳北理莫斯科大学主要采用基于高考成绩的综合评价录取模式,即根据学生的“高考成绩(60%)、学校测试成绩(30%)和高中学业水平合格性考试成绩(10%)”(简称 “631”)构成的综合评价成绩进行排名,择优录取。参加综合评价录取模式的考生须参加并通过我校组织的学校测试,在提前批次录取。依据教育部关于普通高校招生工作等文件精神,结合学校实际,制定本招生简章。
一、招生对象
参加2024年普通高等学校招生全国统一考试,志存高远,全面发展,具有外语学科特长与兴趣、创新思维、国际视野和社会责任感的优秀高中毕业生。
二、招生专业与招生省份

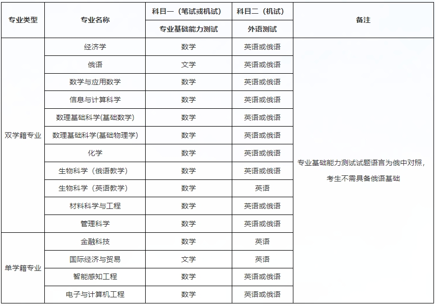
(一)招生专业及选科要求
说明:
1.各专业及其选考科目最终以各省市考试院公布为准。
2.双学籍专业的主要教学语言为俄语,其中“生物科学(英语教学)”专业的主要教学语言为英语;单学籍中“国际经济与贸易”、“金融科技”专业主要教学语言为英语,其他专业的教学语言为英语、汉语。
(二)学籍、学历学位
1.“双学籍”专业录取的学生将注册深圳北理莫斯科大学和莫斯科大学两校学籍,达到毕业要求者,颁发深圳北理莫斯科大学毕业证书;对符合学士学位授予条件的本科毕业生,授予学士学位并颁发学位证书。符合莫斯科大学毕业规定的本科毕业生,颁发莫斯科大学毕业(含学士学位)证书。“数理基础科学”专业分基础数学与基础物理学两个专业方向,前5-6个学期贯通培养,后2-3个学期分专业方向培养,达到毕业要求者,分别按专业方向颁发莫斯科大学基础数学专业毕业证书(含学士学位)或基础物理学专业毕业证书(含学士学位),以及深圳北理莫斯科大学数理基础科学专业毕业证书和理学学士学位证书。
2.“单学籍”专业录取的学生将注册深圳北理莫斯科大学学籍,达到毕业要求者,颁发深圳北理莫斯科大学毕业证书;对符合学士学位授予条件的本科毕业生,授予学士学位并颁发学位证书。
(三)招生省份及各省份招生专业
在北京、天津、上海、浙江、山东各省(直辖市)计划招生专业如下,表中“√”表示该省份有此招生专业)。

说明:各省(直辖市)招生专业将根据报名人数适当调整,最终以当地教育考试院公布的招生专业目录为准。
三、参加学校测试报名要求及方式
(一)校测报名条件
除满足本简章招生对象的要求外,考生还须符合下列条件:
1.高中学业水平合格性考试各科成绩均合格,考试成绩使用等级呈现的,各科目成绩均达到C级或以上。
2.高考成绩预估达到生源省(直辖市)公布的特殊类型招生录取控制分数线及以上。
(二)网络报名时间
考生须于2024年3月13日14:00至5月20日登录深圳北理莫斯科大学本科生招生信息网(https://admission.smbu.edu.cn)本科综合评价招生报名系统(简称“报名系统”)进行报名,按要求如实填写个人基本信息、并根据报名系统提示上传相关报名材料。
(三)上传材料清单及要求
1.考生近期免冠证件照。近半年内拍摄的彩色免冠2寸标准证件照,底色不限,JPG 或JPEG 格式,在报名系统上传附件处上传。
2.高中学习成绩单。含高中期间历次期末考试成绩、高中学业水平合格性考试成绩、最近2-3次省级或市级或校级统一考试成绩。考生需按照成绩单模板填写并打印,由所在中学核实并加盖学校或教务部门公章,在报名系统上传附件处上传盖章扫描件或照片。
3.高中综合素质档案及其他。指学生参加社区服务、社会实践、研究性学习、自主选修课程学习、获奖等反映其综合素质发展情况的写实性材料,在报名系统上传附件处上传扫描件或照片。
(四)网络报名完成
考生在报名系统中完成填报,确认所填信息及提交材料均真实有效,方可提交完成网络报名。考生填写的信息如有不实,产生的一切后果由考生本人承担。
四、综合评价选拔程序
(一)学校测试资格审核。学校自4月20日开始陆续公布通过初审获得学校测试资格的考生名单,考生可通过报名系统查询审核状态。
(二)费用缴纳与参加学校测试确认。获得学校测试资格的考生须在规定时间内,通过报名系统下载《入学考试申请书》,由考生本人签名确认后回传到报名系统。同时须通过报名系统在线缴纳人民币200元/人审核评测费,方为确认参加考试。逾期未回传《入学考试申请书》或未缴费者视为自动放弃学校测试资格。费用一经缴纳,不予退还。
(三)学校测试及成绩发布。考生确认参加学校测试后,按照本简章规定的时间与地点参加测试。学校将于6月下旬在高考填报志愿前通过学校报名系统发布考生学校测试成绩。
(四)高考志愿填报。考生高考成绩须达到生源省(直辖市)公布的特殊类型招生录取控制分数线及以上,并且参加学校测试成绩合格,方可在高考志愿提前批次或综合评价试点高校相应批次(以省、直辖市招生考试机构发布的文件为准)填报深圳北理莫斯科大学。填报专业志愿时,学校测试科目不同的专业不可同时填报。
(五)录取。学校根据考生综合评价成绩排名,择优录取,并公示录取考生名单。
五、学校测试
(一)时间:2024年6月12日,具体测试时间另行通知。
(二)地点:具体地点另行通知。
(三)考试科目

(四)测试样题
学校测试样题详见学校本科生招生信息网。
(五)特别注意事项
1.填报专业时,学校测试科目不同的专业不可同时填报。
2.“国际经济与贸易”、“金融科技”及“生物科学(英语教学)”专业学校外语测试(科目二)为英语,非英语语种考生请慎重报考。
3.专业基础能力测试(科目一)和外语测试(科目二)满分各为100分,考生两个科目测试成绩均须达到相应科目合格标准,学校测试成绩方为合格。计算综合评价成绩时,取两个科目的平均成绩进行折算。
4.2024年6月下旬,发布考生学校测试成绩和成绩合格入围考生名单。
六、综合评价成绩计算
(一)高考录取时综合评价成绩计算方法
综合评价成绩=高考成绩×60%+学校测试成绩÷100×750×30%+高中学业水平合格性考试成绩÷100×750×10%
(二)学校测试成绩计算方法
学校测试成绩=专业基础能力测试成绩(科目一)×50%+外语测试成绩(科目二)×50%
(三)高中学业水平合格性考试成绩折算方法
高中学业水平合格性考试成绩=各科目折算成绩总和÷科目数
高中学业水平合格性考试各科成绩均须达到合格。学校根据各招生省(直辖市)提供的有效的高中学业水平合格性考试各科成绩,折算以下科目成绩:语文、数学、外语、物理、化学、生物、思想政治、历史和地理。考试成绩使用“合格”呈现的,按100分折算;考试成绩使用等级呈现的,按照A=100分、B=90分、C=80分折算。
浙江省考生10门学业水平考试科目(含技术) 成绩均须合格(新高考改革前的考生,信息技术和通用技术成绩就高计为技术成绩);同时综合素质评价须达到B等(新高考改革前的往届生P等)及以上。
七、收费标准
(一)学费
人民币40000元/生˙学年
(二)住宿费
人民币1600元/生˙学年(四人间或三人间)
八、监督保障机制
(一)学校在招生过程中,做到招生方案公开、选拔方法公平、录取结果公示。
(二)学校测试成绩合格入围考生名单、录取考生名单及相关信息,将按照教育部阳光招生的有关要求,在学校招生网站等公示。
(三)综合评价录取全程接受纪检监察部门监督,并接受社会监督。
(四)监督电话:0755-28323059,邮箱:xfsl@smbu.edu.cn
九、咨询及联系方式
本简章由深圳北理莫斯科大学招生办公室负责解释。如教育部相关政策有变化,以教育部最新政策为准。请考生注意浏览我校本科生招生信息网,我校将在该网站发布相关通知和注意事项。
(一)招生办公室咨询
咨询电话:0755-28323398,28323360
咨询时间:工作日14:00-17:00
电子邮箱:admission@smbu.edu.cn
本科生招生信息网:https://admission.smbu.edu.cn
微信公众号:深圳北理莫斯科大学招生办
(二)省市招生组咨询
详见深圳北理莫斯科大学本科生招生信息网“联系我们”(https://admission.smbu.edu.cn/lxwm/lxzsz.htm)。
学校地址:广东省深圳市龙岗区国际大学园路1号,邮编:518172
深圳北理莫斯科大学招生办公室
2024年3月12日
附件:

1.深圳北理莫斯科大学双学籍专业与莫斯科大学专业名称对照表



