根据《国务院关于深化考试招生制度改革的实施意见》(国发〔2014〕35号)和《东北大学综合改革方案》等文件精神,为全面贯彻落实党的教育方针,坚持以立德树人为核心,深化考试招生制度改革,经上级部门批准,我校结合学校办学特色和人才培养需要,今年继续在辽宁省实施综合评价录取改革试点,探索多维度考核评价模式,选拔一批有志向、有兴趣、有天赋、综合素质好的学生。具体办法如下:
一、招生计划
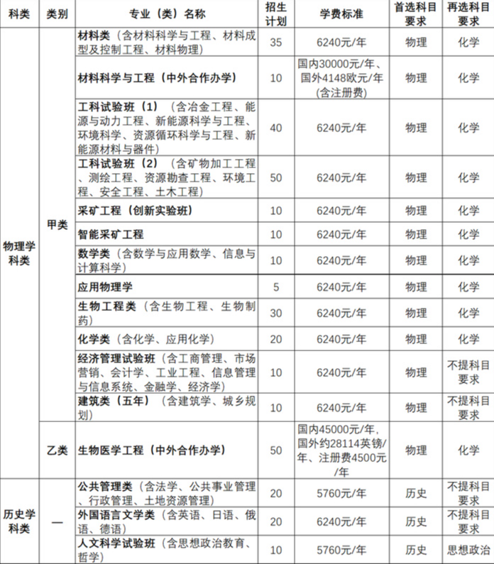
计划招生340人,不占我校在辽宁省公布的普通类统招计划。具体招生专业及计划如下:

注:
1.录取时分专业招生计划可视生源情况适当调整;
2.建筑类(五年)(含建筑学、城乡规划)要求考生具备一定的绘画基础;
3.外国语言文学类(含英语、日语、俄语、德语)仅限外语语种为英语的考生报考。
二、报名条件
符合辽宁省高考报名条件,体检合格,普通高中学业水平合格性考试合格,高考文化课成绩(不含政策性加分,下同)达到辽宁省招办公布的特殊类型招生控制分数线(简称特控线)的考生均可报考。
三、报名及志愿填报
东北大学综合评价录取纳入辽宁省高考志愿统一填报,设在辽宁省普通类本科提前批次志愿栏。报考东北大学综合评价录取不影响正常填报其他批次高考志愿和录取。
报名考生按要求在2024年辽宁省普通高等学校普通类本科提前批次志愿中有效填报东北大学综合评价录取志愿即完成报名。考生选考科目须符合我校综合评价招生专业(类)选考科目要求,对于首选科目为物理的考生,可在物理学科类甲类和物理学科类乙类2个类别的专业(类)范围内进行填报,对于首选科目为历史的考生,可在历史学科类专业(类)范围内进行填报。
填报专业服从即视为无条件服从,录取时将不再征求意见,物理学科类专业服从调剂仅在物理学科类甲类专业内进行调剂。
物理学科类甲类中建筑类(五年)(含建筑学、城乡规划)、材料科学与工程(中外合作办学)和物理学科类乙类中生物医学工程(中外合作办学)专业只招收有专业志愿的考生,中外合作办学专业录取考生入校后不得申请转专业。
院校代码、专业代码和填报要求详见辽宁省招考办公布的招生计划和相关规定。
四、资格审查
学校根据高考文化课成绩和招生计划,分类别划定合格线并确定参加考核的考生名单。其中物理学科类将分别划定A和B两条合格线,高考文化课成绩高于A合格线获得考核资格的考生,学校结合考生填报志愿情况可在物理学科类甲类和物理学科类乙类专业(类)范围内进行录取(物理学科类甲类中建筑类(五年)(含建筑学、城乡规划)、材料科学与工程(中外合作办学)和物理学科类乙类中生物医学工程(中外合作办学)专业只招收有专业志愿的考生);高考文化课成绩高于B合格线未到达A合格线且所报专业中含物理学科类乙类专业志愿获得考核资格的考生,仅能录取至物理学科类乙类专业。获得考核资格的考生名单于7月2日左右在东北大学招生网上公布。
五、考核
学校对获得考核资格且完成考试确认的考生进行考核,未在规定时间完成考试确认或缺考的考生,视为自行放弃考核资格。考核具体安排及其他相关工作将另行通知,请考生密切关注东北大学招生网,及时获取招生动态及最新信息。拟录取考生名单于7月10日左右在东北大学招生网公示。
六、录取
1.我校根据各专业招生计划和综合评价成绩,参考考生高中综合素质评价结果,在学校考核合格考生范围内,按照“分数优先、遵循志愿”的原则,分科类确定拟录取考生及其录取专业(类)。优先录取有专业志愿的考生再进行专业调剂。
2.综合评价成绩=高考文化课成绩+学校考核成绩。
3.综合评价成绩相同的情况下,优先录取我校考核成绩高的考生。如我校考核成绩相同,优先录取“语文+数学+外语”成绩高的考生;如“语文+数学+外语”成绩相同,则按照数学、语文、外语的顺序择优录取。
4.录取工作由我校招生办公室组织实施。在辽宁省普通类本科提前批次办理相关录取手续。
5.凡被我校综合评价录取的考生,一律不能改录其他学校。未被我校综合评价录取的考生,不影响其参加本科批次及其以后批次的录取。
6.对考生体检的要求按《东北大学2024年全日制普通本科生招生章程》的规定执行。
注:综合评价招生录取相关工作可视考核形式或如遇不可抗力因素导致影响招生考试过程的情况发生,我校可根据情况进行适当调整,并通过东北大学招生网另行公布,请考生密切关注。
七、监督机制
1.在东北大学招生工作领导小组领导下,学校相关职能部门和有关专家组成考核小组,负责考生考核工作。
2.学校纪委办公室[监察室]、教务处、学生工作处进行监督,东北大学申诉监督电话:招生办公室电话为024-83687392,纪委办公室[监察室]电话为024-83687318。
八、联系方式
东北大学招生办公室咨询电话:024-83687392,地址:辽宁省沈阳市和平区文化路3巷11号,邮编:110819,网址:zs.neu.edu.cn。
九、其他
1.我校未举办任何形式的综合评价录取招生培训,也未授权任何机构、个人举办任何形式的综合评价录取招生培训;在报名、考试和录取过程中不收取任何形式的赞助费或其他费用;任何机构或个人以东北大学名义擅自举办的综合评价录取招生相关培训均为侵权行为,我校将保留追究其法律责任的权利。
2.考生在综合评价录取招生、考试等各环节出现违规行为的,一经查实,将按照教育部有关规定处理。



