香港中文大学(深圳)2025年综合评价报名通知
经学校招生委员会决定,现启动广东、浙江、上海、山东、福建、江苏综合评价网上报名工作,具体通知如下:
一、招生省(直辖市)
香港中文大学(深圳)2025年在广东、浙江、上海、山东、福建及江苏6省(直辖市)开展综合评价招生工作。
二、报名条件
(一)具有2025年普通高等学校招生全国统一考试报名资格的优秀高中毕业生(含往届生);
(二)由于香港中文大学(深圳)课程以英文授课为主,非英语语种考生请慎重报考;
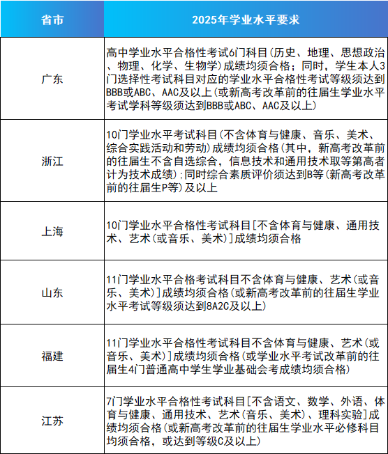
(三)学业水平要求:

三、报名程序
(一)网上报名:凡符合报名条件的考生即日起可登录学校招生官网“本科招生网上申请平台-综合评价招生报名系统”(https://ugapply.cuhk.edu.cn)进行注册,按系统要求准确、完整地填写报名信息,并上传相关证明材料扫描件,确认报名;
(二)报名截止时间:2025年5月8日17:00;
(三)报名材料:
1. 高中学业水平考试成绩证明:教育考试院颁发的成绩单原件扫描件、教育考试院官网查询截图、盖有中学或教务处公章的成绩单扫描件(3项材料任1即可,此项适用于广东、浙江、山东、福建、江苏);
2. 高中成绩单:包含高一高二年级4次期末考试成绩、高三年级3至4次校级/市级/省级统一考试成绩,包括各科得分、总分、年级排名及年级人数等,须加盖中学或教务处公章;
3. 个人身份证扫描件;
4. 其他可反映个人优秀综合素质的证明材料(非必要)。
学生在上传报名材料扫描件时须确保电子文件清晰可读,无需邮寄纸质材料。必要时,学校有权向考生索取书面材料作为审核依据,请考生留好备份。如有造假或不实信息,一经查实将取消报名资格;已经获得考试资格的,将取消认定;已经入学的,按教育部相关规定处理。
通过材料审核,即有资格参加测试的考生需通过“本科招生网上申请平台-综合评价招生报名系统”在线缴纳评核费,入学测试评核费为人民币300元/生。评核费缴纳后不予退还;逾期未缴者视为自动放弃。
四、2025年本科招生专业
2025年香港中文大学(深圳)各学院拟设立的本科专业包括(最终以教育部批复为准):
(一)经管学院:市场营销、国际商务、经济学、金融学、会计学、大数据管理与应用(拟新增)。
(二)理工学院:数学与应用数学、新能源科学与工程、化学、材料科学与工程、电子与计算机工程、物理学。
(三)人文社科学院:应用心理学、翻译、英语、城市管理、国际组织与全球治理。
(四)数据科学学院:统计学、计算机科学与技术、数据科学与大数据技术。
(五)医学院:临床医学、生物信息学、生物医学工程、药学、生物科学。
临床医学专业学制六年,第一二学年将学习大学核心课程、临床前学科知识及其临床应用;在第三到六学年学习临床学科知识和技能、见习和实习,并对医学科学研究进行系统学习和实践。医学人文及伦理课程贯穿整个学习过程。通过全面扎实的训练,培养具备专业医学知识与临床技能、兼具国际视野和人文情怀的世界一流医学创新人才。
(六)人工智能学院:人工智能(拟新增)。
(七)数据科学学院、经管学院与理工学院联合培养本科招生专业:金融工程。
五、招生专业方案
(一)经济管理试验班:大一结束时学生可在经管学院的所有专业内(大数据管理与应用专业除外)选定主修专业;
(二)人文科学试验班:大一结束时学生可在人文社科学院的所有专业内选定主修专业;
(三)理科试验班:学生在大一选课前可在经管学院、理工学院、人文社科学院、数据科学学院、医学院(含临床医学专业)、人工智能学院及金融工程专业中,根据个人兴趣和特长自主选定所属学院,大一结束时在所属学院内选定主修专业。以下三类情况除外:
· 选择就读金融工程专业的学生在大一选课前需直接选定;
· 选择就读临床医学专业的学生在大一选课前需直接选定;
· 有意向申请香港中文大学与香港中文大学(深圳)“跨学科数据分析+X双主修项目”或“航天科学与地球信息学+X双主修项目”的学生在志愿填报期间或大一选课前提交申请,并参加学校组织的考核,考核通过后方可入读。学生在深港两地校园轮换上课和实习,各修读两年。

注意:鉴于我校实行大类招生模式,生源地省级教育考试院所编印的《2025年普通高等学校招生专业和计划》中香港中文大学(深圳)理科试验班所列招生专业名称,仅为方便考生填报志愿。录取至理科试验班的考生实际可选择的专业包括理科试验班下所含学院的所有招生专业(详见上表及第四部分“2025年本科招生专业”)。
六、入学测试安排
入学测试包括初试、复试。具体入学测试时间、形式、要求等相关安排将另行通知。
七、收费标准
(一)学费:人民币十四万元/生•学年;
(二)住宿费:人民币二千四百元/生•学年。
八、奖助学金
为鼓励优秀学生来香港中文大学(深圳)攻读本科学士学位,学校设立了完备的奖(助)学金体系。面向高考成绩优异的学生设立新生入学奖学金,面向具有学科特长的学生设立新生学科特长奖学金,面向具有运动特长的学生设立新生运动特长奖学金,对于家庭贫困的学生设立新生入学助学金,对于入学后在校成绩优异的学生颁发学业奖学金。各项奖助学金实施办法将陆续公布,可详见我校招生官网。
九、招生咨询
如有疑问,可发邮件至admissions-zp@cuhk.edu.cn,或致电(0755)84273500进行咨询。
十、附则
选拔程序、时间安排、录取办法、最终专业招生方案等详细内容,以2025年综合评价招生简章为准。
香港中文大学(深圳)
招生办公室



