《国家示范性高职院校名单》xlsx表格版下载
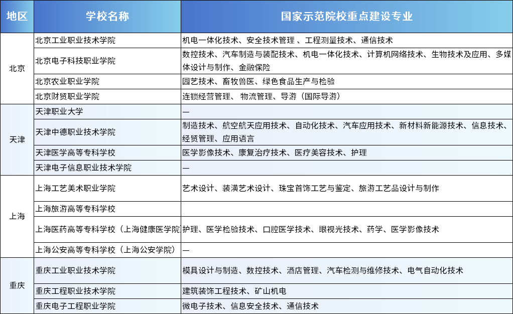
国家示范性高等职业院校建设计划是为了提升高等职业院校的办学水平,中华人民共和国教育部启动了被称为“高职211”的“百所示范性高等职业院校建设工程”。首批立项建设有28所院校,第二批立项建设的有42所院校,第三批立项建设的有30所院校,共100所。这些示范性高职是一个省高职院校的典范,也基本上是一个省的最强高职。
附件预览:

声明:本站所有文章,如无特殊说明或标注属于用户投稿。
参考资料主要来自国家教育部、各省市考试院、全国大专院校等公开信息。供各位高考志愿规划师或是在进行高考志愿填报的学生和家长参考。
如存在错误,可联系我们进行处理,我们会以严谨认真的态度对待,尽快修复错误,以确保内容的准确性。如若本站内容侵犯了原著者的合法权益,可联系我们进行处理。




感谢分享