近日,南方科技大学在2024年“优秀中学生科技创新体验营”中透露,2025年综合评价招生将于12月20日开启,6月中下旬校测,并公布了报名所需材料!
南科大2025综合评价招生流程
南方科技大学2025年综合评价招生流程如下,考生家长提前了解,如有变动,请以最新招生简章为准!
- 网上报名:2024年12月20日-2025年4月30日
- 初审结果公布时间:2025年5月中旬
- 参加高考:2025年6月上旬
- 能力测试:2025年6月中旬
- 填报志愿:2025年6月下旬
- 提前批录取:2025年7月
- 报名地址:https://register.sustech.edu.cn/

南科大2025综合评价报考指南
从已公布的信息来看,南科大2025年综合评价招生政策与2024年变化不大,如有变化请以最新招生简章为准。


报名对象:高中理科毕业生(新高考省份须选考物理和化学)招生专业:2024年招生专业有物理学、生物医学科学(中外合作办学)、生物医学工程(中外合作办学),2025年招生专业请以最新招生简章为准。
需注意的是,南科大在录取时非中外合作办学的专业按理工大类提前批次招生,物理学仅为报考参考和基本程序,不影响进校之后的专业选择。
温馨提示:
- ①报考南科大考生无性别、年龄、应往届限制。
- ②考生必须提前报名综合评价并参加南科大组织的能力测试。未报名综合评价或未参加能力测试的无法被录取。
- ③南科大综合评价不会锁档,不影响高考成绩出来后的志愿填报。
南科大综评报名材料
南方科技大学综合评价报名材料主要有自述信、高中成绩记录以及获奖证书等材料,具体如下,考生家长可按要求提前准备。
- 1、自述信:讲述简要经历、个性特点、兴趣爱好、学科特长、创新潜质、对南科大的认知和对大学生活学习的规划等,800字以内。
- 2、成绩原始记录:需加盖公章,高一至高二期末成绩、高三年级2-3次月考或模考、高中学业水平考试成绩,注明总成绩、排名和每科满分。
- 3、其他资料:主要获奖证书和其他证明自己特点、特长的材料。
注意:资料完整度高于90%方可视为有效报名。

南科大综评校测
南方科技大学综合评价校测分为机试和面试,上海仅面试。
机试在每年6月中旬举行,高考结束至高考出分之前,难度高于高考,考试地点为各省省会城市,广东考点除广州外还有南科大。
面试在机试结束后举行,以多对多的形式进行面试。
综合成绩=高考成绩60%+校测成绩30%(机试25%、面试5%)+高中平时成绩10%(综合素质3%、高中学业水平考试成绩7%)

南科大为何吸引这么多高分考生报考?
在2024软科中国大学生满意度调查中,南方科技大学在大学生最关注的十个维度中,有七个维度进入排名前20,6个维度进入排名前2,其中荣获宿舍条件排行榜第一,图书资料排行榜第一,周边交通第一。

南方科技大学2023届毕业生保研率35%,2023年38.17%的毕业生选择国内深造,41.28%的毕业生境外深造。

学校鼓励本科期间有一次境外学习经历,有众多境外交流项目选择、完善的英文能力培养体系,还有外语学习支持。



招生专业
南科大招考时,学生按理工科大类(包括现已开设的35个本科专业)招生,不分专业录取。
学生在大一大二时可以根据自己的兴趣、特长选择专业(选择临床医学需大一通过医学院考核)。

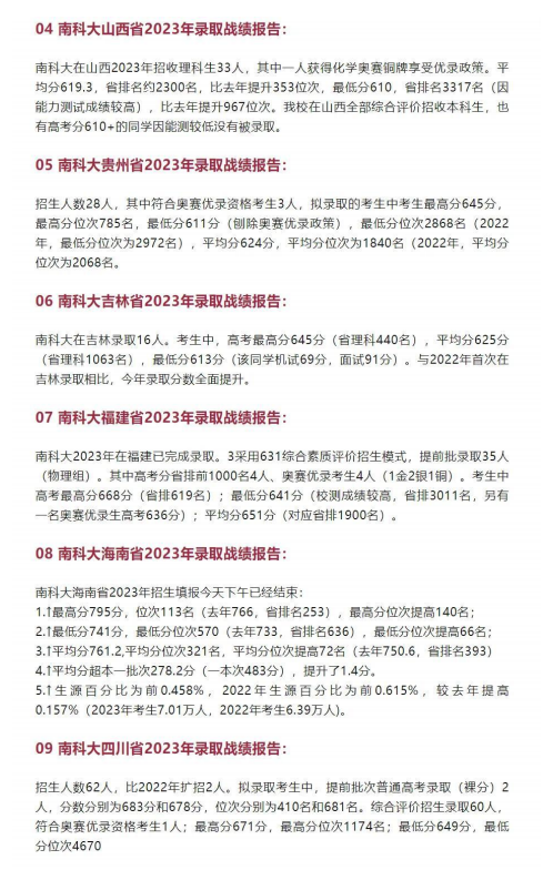
南科大往年各省录取分数线
南方科技大学全部招生计划均放在提前批综合评价,且只招物理类考生。
从下表看,南科大备受特优考生青睐,对省内招生计划每年都在扩招,投档最低分基本上保持在630分及以上,且省排持续小幅度走高,高于省内中山大学、华南理工大学等985大学位次,国内大学的同分去向包括了中央财经大学和电子科技大学。
南科大录取的新生高考成绩普遍高于所在省份一本线130+分(按高考满分750分计)。在开展招生的省份中,绝大部分生源百分比达到省理科前1%左右。

广东
2024年南方科技大学在广东省综合评价招生,考生平均分645分,省排位约3500

浙江
南方科技大学2023浙江高考录取录取最低分653;最高分680分;平均663分;最低分对应的位次为:11362
南方科技大学2022浙江高考录取录取最低分644;平均分656分;最高671分;最低分对应的位次为:11329

山东
南方科技大学2019年至2021年山东省本科录取综合分数线:
2019年:平均分634分,约4000名;最低分624,约6900名。
2020年:平均分649分,最低分640分。
2021年:最高分660分,最低分625分。
其他省份


南方科技大学2024年在重庆的录取结果是:最高分数是671分(位次714),最低分数648分(位次是2723)
南方科技大学2024年录取新生1360人,首次录取中外合作办学专业(生物医学科学、生物医学工程)新生60人,首次以全国高校联招方式录取港澳新生10人。
南科大2024年综合评价报名人数突破6万人,2.1万名考生通过初评进入能力测试机试,均为历年之最。






内容详细,参考价值高,为老师点赞